
上海震旦职业学院是一所由上海市人民政府批准设立并报国家教育部备案的全日制普通高校。上海震旦职业学院隶属于震旦教育集团,集团有近40年历史。
学校共有8个二级教学单位,其中5个二级学院设有31个专业,涵盖土木建筑、装备制造、食品药品与粮食、交通运输、电子信息、医药卫生、财经商贸、旅游、文化艺术、新闻传播、教育与体育、公共管理与服务等12个专业大类还建有与上海杉达学院合作的“酒店管理”高本贯通专业,在校学生8000余人。
志愿填报时间:4/19—4/20
2024年上海震旦职业学院三校生专业11个,招生计划数70人。


时间:5月18日上午8:30—12:00
地点:宝山区市一路88号
职业技能测试考纲、准考证下载详见上海震旦职业学院官网。
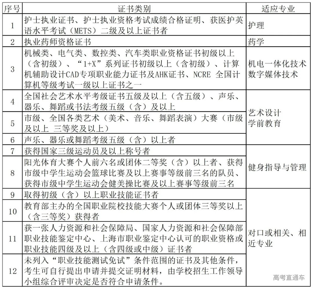
第一院校志愿报考本校,符合以下条件之一的考生可申请职业技能测试免试,成绩以考试最高分计入:

符合免试资格的考生,请于4月30日前扫描下方二维码提交相关材料,逾期视作自动放弃。

免试审核结果请关注上海震旦职业学院官网(aurora-college.cn)。免试申请未通过者,仍须参加职业技能测试。
(一)作为录取依据的总分由统一文化考试成绩、职业技能测试成绩组成,其中统一文化考试成绩满分300分,职业技能测试满分200分。
(二)录取办法
1.在市统一划定的三门文化课成绩最低录取控制线上(含加分),根据分数优先的原则,按三门文化课成绩+二门职业技能测试成绩的总分,从高分到低分择优录取。
2.同分规则:依次比较职业技能测试科目1、科目2成绩;若再同分,则依次比较外语、语文、数学成绩,从高分到低分择优录取。
3.非第一志愿报考的考生,根据专业缺额计划,按三门文化课总分从高分到低分择优录取,同分情况下依次比较外语、语文、数学成绩,从高分到低分择优录取。
(三)保送资格
符合《教育部办公厅关于做好有关高校保送录取世界技能大赛获奖选手工作的通知》(教学厅〔2020〕3号)文件规定,在世界技能组织主办的“世界技能大赛”中获奖且符合本市高考报名条件的三校生可向招生院校提出保送申请。
一
学院优势
在构建产教融合型城市的背景下,大力推进产教融合,人才培模式的创新实践。课程实训、综合实训、顶岗实训的实践教学体系、目前深度校企合作单位178家,共建校外实习基地181家,多专业开展了现代学徒制人才培养模式试点,药学专业(教育部骨干专业)与上药控股有限公司,上海爱萨尔生物科技有限公司合作举办了笃学砺德定向班。


二
办学模式
深化校企合作,优化人才培养模式,学校积极促进教育链、人才链与产业链、创新链有机衔接,校企协同培养高素质技术技能人才,建立行业、企业、学校共同参与的机制,推行校企合作、工学结合的办学模式。



三
内涵建设
学院拥有一支稳定的、德才兼备的教师队伍,专任教师中具有中高级职称占80%以上,“双师素质”教师占比较高,教师赴国外培训近100余人次。2009年以来学校获评上海市教学成果等奖、二等奖、三等奖各1项,市级优秀教学团队3个、市级精品课程(精品在线开放课程)13门、教育部骨干专业3个、上海市085重点专业5个。

四
教学设施
学院建有食品营养与检测实训中心、机电实训中心、国际商务实训中心、新闻演播实训中心、数控技术实训中心、物联网技术实训中心等9个实训中心、2个中央财政支持实训中心、4个上海市教委教学高地,109个校内实训室、175个校外实训基地。
五
国际交流
学校实施国际化发展战略,迄今已于美国、英国、韩国、新加坡、马来西亚日本等国家的十多个高等院校或教育机构建立了交流合作关系。

六
多途径专升本
学生可通过上海市“专升本”考试和海外院校“专升本”、“专升硕”等渠道继续学业深造。2023年国内全日制“专升本”有337人成功上岸。主要有华东政法大学、上海师范大学、上海健康医学院、上海电机学院、上海应用技术大学、上海对外经贸大学、上海工程技术大学、上海立信会计金融学院、上海中侨职业技术大学、上海杉达学院和上海建桥学院、上海立达学院等本科院校接收上海震旦职业学院优秀学生。
学院本着服务学生发展为宗旨的愿望,根据不同学生的不同学习基础、学习能力设计了多渠道深造的路径:多途径提升自身学历,打破通过高考获得本科的唯一路径。


七
就业前景
近年来毕业生就业专业相关度达90%以上,用人单位满意度达95%以上。主要就业去向为三甲医院、医疗检测企事业单位、示范性幼儿园、各大商业银行、会计师事务所、证券投资公司、电气集团、机械集团、铁路局、各大机场、航空公司、新媒体行业、广告设计、计算机与网络服务等相关行业。






八
硬件设施
学院占地面积200亩,建筑总面积10万余平方米,拥有教学仪器设备总值超过5300万元,图书馆馆藏纸质图书53余万册、报刊杂志360余种以及电子图书855GB;拥有完善的校园网、多媒体教室、语音教室;建有400米标准化田径场、室内篮球场、1200座大礼堂、100余座实验小剧场、影视观摩厅、体育艺术活动中心、文化长廊、教育超市、咖啡吧、面包房和生活服务一条街等。学院为学生提供优难、舒适的生活环境,2021年学校又新建了2栋宿舍楼。学生公寓室内置有上床下橱、标准四人间、写字台、空调、电扇以及供应冷热水的卫浴间。
九
社团活动
十
奖优帮困政策
学院认真执行国家及本市有关学生资助的规定,被本校录取的家庭经济困难学生可通过“绿色通道”申请入学,优秀学生可申请奖学金,学院为家庭经济困难学生提供勤工俭学岗位。
联系方式
校 址
上海市宝山区市一路88号
电 话
021-66864179、66860766
021-66861707
学校官网
www.aurora-college.cn
招办官网
zjy.aurora-college.cn
咨询QQ群
663596263
上海震旦职业学院
招办微信公众号
上海震旦职业学院
微信公众号
上海震旦职业学院
招生咨询
上海震旦职业学院
招办抖音号










