鲁迅美术学院2023年本科招生章程
一、学校自然情况
(一)学校全称:鲁迅美术学院
(二)办学地点及校址:
1.中国画、书法学、文物保护与修复、绘画、雕塑、公共艺术、摄影、影视摄影与制作、戏剧影视导演、环境设计、产品设计、服装与服饰设计、表演、美术学、艺术管理、实验艺术专业,在沈阳校区办学。
沈阳校区地址:辽宁省沈阳市和平区三好街19号。
2.视觉传达设计、数字媒体艺术、工艺美术、动画、戏剧影视美术设计、艺术与科技、艺术设计学、服装与服饰设计(中外合作办学)、数字媒体艺术(中外合作办学)专业,在大连校区办学。
大连校区地址:大连市金普新区金石滩金石路39号。
(三)办学类型:公办普通高等学校
(四)办学层次:本科
(五)办学形式:全日制
(六)主要办学条件:校园占地面积95.8万平方米(约合1436.6亩);生均教学行政用房面积20.1平方米;生均宿舍面积9.4平方米;生师比17.6;专任教师441,其中具有研究生学位的教师占专任教师的比例为82.8%,具有高级职务教师占专任教师的比例为59.4%;教学科研仪器设备总值10821万元,生均教学科研仪器设备总值13346.6元;图书67.6万册;生均图书83.4册。
住宿条件:2023级新生宿舍标准:沈阳校区6人间或8人间;大连校区6人间。宿舍分配方案:2023级新生入学采取学校集中统一分配。
二、招生计划
(一)我校面向全国31个省(自治区、直辖市)招生,除辽宁省外,不编制分省计划,无预留计划。
(二)各专业无外语语种限制。本科阶段开设英语公共课;数字媒体艺术(中外合作办学)专业相关课程使用英语教学。
(三)各专业无男女生比例要求。
(四)高考综合改革试点省(市)设置的招生专业,无选考科目要求。最终选考科目的要求、综合素质评价档案的使用办法,以当地教育行政部门(或招生考试部门)及我校官方网站公告为准。
(五)招生计划总数及辽宁省、外省各专业招生计划数将按省教育厅核准执行。
三、专业设置
四、毕业证书与学位证书
本科学生学习期满,成绩合格颁发鲁迅美术学院普通高等学校本科毕业证书,达到鲁迅美术学院学位授予标准的颁发鲁迅美术学院学士学位证书。
五、收费情况说明
(一)学费和住宿费收取标准
各专业学费按照经省物价部门批准和上级主管部门同意备案的标准公布,详见“三、专业设置”。住宿生住宿费每生每年1200元。
当年最终收取学费和住宿费标准按上级主管部门最新批复和备案执行。
(二)学费和住宿费退费办法
学生因故退学或提前结束学业的,根据学生实际学习时间,按照我校相关规定和辽教发﹝2006﹞76号文件相关规定办理退费。
(三)奖助学金及助学贷款
1.奖助学金
学生在学期间实行奖助学金制。
(1)奖学金
学生在学期间实行奖学金制。国家奖学金、省政府奖学金为8000元/年/人;国家励志奖学金5000元/年/人;高校优秀学生奖学金(除美术学、艺术管理、艺术设计学专业外):一等奖5000元;二等奖3000元;三等奖1500元。美术学、艺术管理、艺术设计学专业:一等奖2600元;二等奖1600元;三等奖800元。高校单项奖学金:每人300元。
(2)助学金
家庭经济困难学生可申请助学金。国家一等助学金4400元/年/人,二等2750元/年/人。奖助学金的评选,由学生管理部门、教学单位等依据学校当年相关管理规定进行上报、审核、公示。
2.助学贷款
学生可在生源地申请助学贷款,最高为12000元/年·生。
六、国际交流与合作
(一)服装与服饰设计(中外合作办学)、数字媒体艺术(中外合作办学)与其他专业在同批次录取。
(二)学生在结束国内阶段学习后,符合申请签证条件并经考试合格者,自愿申请办理赴国外学习。
(三)服装与服饰设计(中外合作办学)专业的学生在我校修满专业学分,并通过日本法务省规定的留学生日本语二级水平或对方认可的其它日语能力水平测试后,可进入日本文化学园文化服装学院学习,赴日学生的专业方向根据学生已完成所学课程的综合成绩来划分。毕业颁发日本文化学园文化服装学院毕业证书(时尚高度专门士)和鲁迅美术学院普通高等学校本科毕业证书,达到我校学位授予标准的颁发学士学位证书。因故不能出国学习的学生可留在我校继续学习,毕业及学士学位授予按照我校相关规定执行。
(四)数字媒体艺术(中外合作办学)专业的学生在我校完成所规定的学习要求,专业合格,英语达到雅思6.0分且通过中英专家面试考核,可进入英国索尔福德大学艺术与传媒学院学习,修满120学分由英国索尔福德大学颁发学士学位证书,同时颁发鲁迅美术学院普通高等学校本科毕业证书,达到我校学位授予标准的颁发学士学位证书。因故不能出国学习的学生可留在我校继续学习,毕业及学士学位授予按照我校相关规定执行。
七、录取办法
(一)投档比例
按各省级招生考试机构规定的投档原则执行。
(二)身体健康状况要求
按照教育部、原卫生部、中国残疾人联合会制定的《普通高等学校招生体检工作指导意见》(教学﹝2003﹞3号)执行,符合我校专业学习的要求。
(三)院校志愿及录取
1.批次设置
我校所有校考专业为艺术类提前批;美术学、艺术设计学、艺术管理专业,不组织校考,商请各省级招生主管部门后,在符合报名条件的考生范围内,用考生高考文化课成绩在艺术类提前批录取。各专业最终批次设置按各省级招生考试机构的规定执行。
2.录取办法
根据教育部特殊类型招生工作要求,考生须符合我校及生源地的相关报考条件,并获得我校《专业考试合格证》(无校考的专业除外),我校根据考生思想政治品德考核情况、体检情况、专业课考试成绩及高考文化课考试成绩全面衡量,择优录取。
(1)考生文化课总分须达到我校划定的最低控制线(原则上不低于生源省份当年艺术类相关科类本科专业录取控制分数线)。
(2)数字媒体艺术(中外合作办学)专业要求考生外语单科成绩不低于75分(按外语单科满分150分计)。
(3)考生须在所获得我校《专业考试合格证》的专业范围内(无校考的专业除外)填报高考专业志愿,我校根据考生填报的高考专业志愿(专业志愿的优先级高于服从调剂志愿)录取,且优先录取将我校作为第一院校志愿的考生。
(4)依据考生填报的高考专业志愿顺序,按照“分数优先”原则,各专业根据考生专业课考试和高考文化课考试的综合分数,文理科(物理学和历史学科类)考生从高到低统一排名依次录取(辽宁省考生统一排名,外省考生统一排名)。
综合分计算办法
(5)对实行高考综合改革的省份,无选考科目要求。
(6)录取过程中如果出现并列情况:
中国画、绘画、雕塑、摄影、文物保护与修复、实验艺术、影视摄影与制作、戏剧影视导演、动画、戏剧影视美术设计、表演专业录取文化课总分高的考生;如文化课总分并列,按照语文、数学、外语分数优先录取。
产品设计、环境设计、服装与服饰设计、公共艺术、视觉传达设计、数字媒体艺术、工艺美术、艺术与科技、书法学、服装与服饰设计(中外合作办学)、数字媒体艺术(中外合作办学)录取专业课总分高的考生;如专业课总分并列,按照语文、数学、外语分数优先录取。
美术学专业、艺术设计学专业、艺术管理专业按照语文、数学、外语分数优先录取。
(四)对高考加分考生的处理
我校不执行各省级主管部门关于高考加分的政策,按各省原始分录取。
(五)产品设计、环境设计、美术学专业录取考生,须在规定时间内登录系统填报相关信息,不填写者视为服从。
八、艺术类专业招考办法
(一)我校2023年本科招生按“美术类”、“戏剧影视类”、“设计类”、“中外合作办学项目”、“书法学”、“服装表演”组织专业考试(以下简称“校考”),按招生专业发放合格证和录取。
1.报考“美术类”、“戏剧影视类”、“设计类”、“中外合作办学项目”的考生须参加所在省(自治区、直辖市)“美术学和设计学类”统考,我校使用省级“美术学与设计学类”统考成绩,在该科类统考合格考生范围内进行初选。
考生省级“美术学与设计学类”统考成绩须达到我校划定的初选合格标准。初选合格的考生进行专业填报,组织校考。
2.“书法学”、“服装表演”组织校考。报考“书法学”、“服装表演”的考生,若所在省(自治区、直辖市)有相关科类统考要求的,须统考合格。
(二)理论专业“美术学”、“艺术设计学”、“艺术管理”不组织校考,考生须“美术学和设计学类”省级统考合格,高考后填报志愿,使用高考文化课成绩录取。
各专业最终省级统考科类要求,以各省级招生考试机构审核通过为准。
九、专业考试报考条件
(一)符合2023年全国普通高等学校招生考试报名条件并取得报名资格;
(二)身心健康,符合教育部、原卫生部、中国残疾人联合会制定的《普通高等学校招生体检工作指导意见》(教学﹝2003﹞3号)体检要求及我校专业学习的要求,非色盲(色弱请慎重报考);
(三)“美术学和设计学类”省级统考合格者;报考书法学专业的考生,所在省市有省级统考的,须统考合格;报考服装表演的考生,省级统考合格要求按所在省市规定执行;
(四)报考“服装表演”的考生,男生身高不低于180cm,女生身高不低于175cm。
十、专业考试报名与初选
凡符合我校2023年本科招生报考条件者,须在规定时间登陆鲁迅美术学院本科招生专业考试报名管理系统https://user.artstudent.cn/login/10178.htm(建议使用电脑网页版登陆)或使用艺术升手机APP进行网上报名。
(一)报名时间
2023年1月12日10:00—2023年1月18日17:00,逾期不予补报,不得修改报考信息。
(二)报名流程
考生只能在“美术类”、“戏剧影视类”、“设计类”、“中外合作办学项目”、“书法学”、“服装表演”中选择一个考试类型参加考试。
1.“美术类”、“戏剧影视类”、“设计类”、“中外合作办学项目”报名流程
(1)登录报名系统→注册并填写个人信息→选择考试类型→确认提交→上传报考资料(考生照片及相关证件)→在“报考记录”(电脑端点击“已报专业”)中查询报名是否成功。
(2)“美术类”、“戏剧影视类”、“设计类”、“中外合作办学项目”报名考生,2023年2月中旬后登录报名系统查询初选结果。初选合格的考生,须在规定时间内进行专业填报、缴费、确认考试、打印准考证等操作。
专业填报时,“美术类”、“戏剧影视类”、“设计类”初选合格考生须在本人合格类型所含的专业中选择1-3个填报;“中外合作办学项目”初选合格考生须在该类型所含专业中选择1-2个填报。
2.“书法学”、“服装表演”报名流程
登录报名系统→注册并填写个人信息→选择专业→确认提交→网上缴费→上传报考资料(考生照片及相关证件)→在“报考记录”(电脑端点击“已报专业”)中查询报名是否成功→等待审核报考资料通过→打印准考证(报名缴费成功即视为确认参加考试,准考证打印时间另行通知)。
3.理论专业“美术学”、“艺术设计学”、“艺术管理”无需报名,于高考填报志愿时进行志愿填报。
(三)注意事项
考生应认真阅读我校以及生源地省级招考机构公布的报考条件等规定后,按要求进行专业考试信息填报,并对所填报信息的真实性和准确性承担责任。考生完成报名操作流程后,务必确定是否报名成功,未按规定流程报考或报考手续不全的视为报考不成功,不得参加考试,因考生本人疏漏或失误造成的后果,由考生本人承担责任。
十一、专业考试基本安排
(一)考试日期与考试形式
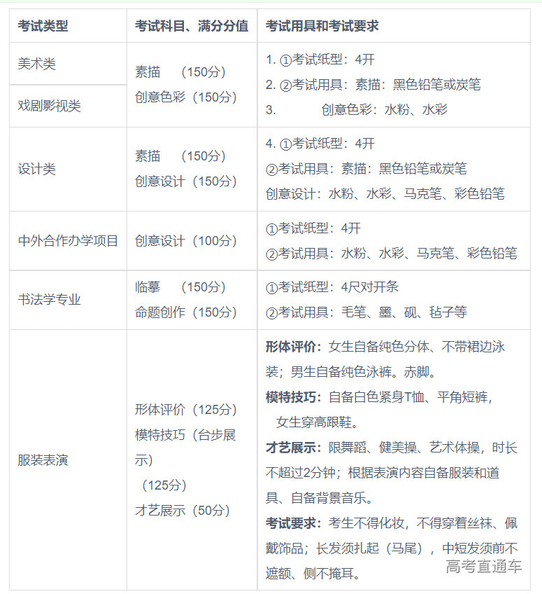
(二)考试科目和要求
十二、专业考试成绩查询
考生可于2023年4月下旬登陆https://user.artstudent.cn/login/10178.htm查询专业考试成绩。专业考试成绩一门不及格者,不发放《专业考试合格证》,相关专业省级统考成绩不合格或未达到我校初选合格线者,校考成绩无效。
十三、新生复查及其他事项
(一)新生入学后,学校根据教育部及学校有关规定进行全面复查,凡复查不合格、不符合录取条件者不予注册学籍。
(二)凡参与我校2023年本科招生专业考试报名考试者,均视为已详细阅读相关报考要求,并充分理解和认可各项要求和规定。
(三)自2024年起,我校将根据《教育部关于进一步加强和改进普通高等学校艺术类专业考试招生工作的指导意见》(教学﹝2021﹞3号)文件精神和各省(自治区、直辖市)关于2024年艺术类专业招生工作的相关文件规定要求,研究制订本校招生办法。
联系方式和通讯地址
本科招生咨询电话:
024-83937738(咨询时间8:00-11:30,13:30-17:00)
监督电话:024-23940126
沈阳校区地址:辽宁省沈阳市和平区三好街19号。邮编:110004
大连校区地址:辽宁省大连市金普新区金石滩金石路39号。邮编:116650
学校官网:www.lumei.edu.cn



