第一章 总则
第一条 根据《浙江省高校招生委员会 浙江省教育厅关于做好高等职业教育招生综合改革工作的通知》、《浙江省高职提前招生试点管理暂行办法》等文件精神,制定本章程。
第二章 学校概况
第二条 宁波城市职业技术学院创建于2003年,前身是宁波大学职业技术教育学院,是一所面向现代服务业培养高素质技术技能应用型人才的全日制普通高等职业院校。学校拥有两个校区,鄞州校区地处宁波鄞州高教园区,新建奉化校区位于奉化城西文化教育园区,下设商学院、信息与智能工程学院、艺术学院、旅游学院、国际学院/TAFE学院、景观生态学院等六个二级学院和马克思主义学院、基础课教学部,共29个高职专科招生专业,全日制学生万余人。
第三条 学校经批准具有高等职业技术学历教育招生资格,学生在学校修完规定的学业后,颁发专科(高职)学历证书。
第四条 学校按照“四严”要求、“四精”标准,着力实现“四名”目标,全力建设浙江省重要的现代服务业高素质技术技能应用型人才培养基地,打造特色鲜明的高职名校。学校持续开展“分类培养”的人才培养模式改革,坚持“分类培养、分层教学、尊重选择、多样成才”的人才培养理念,让学生在技师型、复合型、国际化型、创业创新型、升本型等不同类型中多样成才、人人出彩。
学校先后被评为浙江省课堂教学创新校、浙江省应用技术协同创新中心校、浙江省高校示范性教师教学发展中心校、国家级示范性职教集团牵头单位、浙江省高职院校教师信息化教学发展中心校、国家现代学徒制试点学校、全国首批职业院校数字校园建设样板校、全国职业院校魅力校园、全国高职院校服务贡献典型学校、全国高职院校学生发展指数优秀院校、全国高职院校教师发展指数优秀院校等。2020年12月,学校成为浙江省高职高水平学校建设单位,并附建园林技术和计算机网络技术两个A类高水平专业群。
第三章 招生计划
第五条 2023年提前招生拟招生计划250名,其中面向普通高中招生160名,面向职业高中招生90名。招生专业、招生对象、计划数、学费、测试形式等情况如下:
注:
1、学费暂按2022年标准执行,2023年学费最终以省物价部门公布文件为准。
2、酒店管理与数字化运营专业为教育部现代学徒制试点专业,届时分流到开元班和首旅南苑合作班。
3、园林技术、园艺技术专业录取学生在奉化校区就读;旅游管理、酒店管理与数字化运营专业录取学生第三学年计划在奉化校区就读,具体时间视奉化校区建设情况而定。
4、以上专业学制均为三年。
第六条 若实际参加综合素质测试人数等于或少于该专业原招生计划数,则按照该专业实际参加测试人数的85%(四舍五入原则)执行该专业招生计划数,不再设置“备录”。
第四章 考试报名
第七条 凡符合以下条件者均可报名:
1、普高生已取得2023年浙江省普高招生报名资格,职高生已取得2023年单独考试招生报名资格。
2、普高生参加过高中学考且有10门学考科目成绩等级,职高生参加过职业技能考试且有相应的成绩。
3、在校期间无任何违纪处分记录。
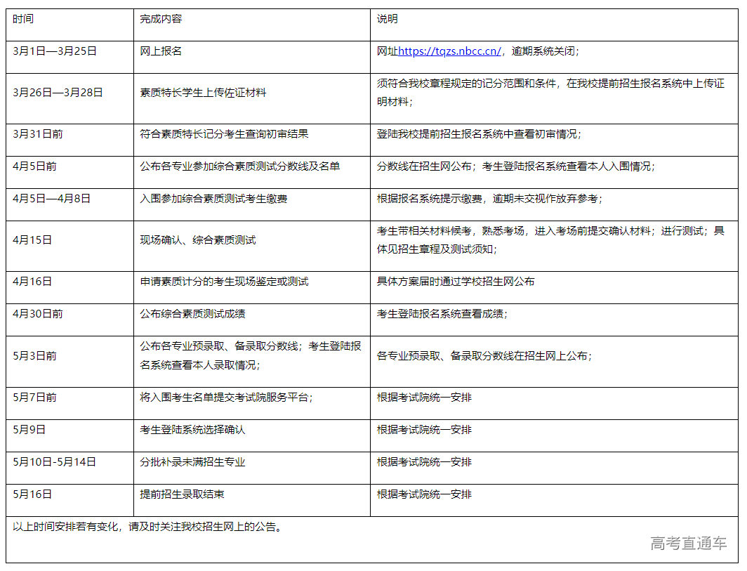
第八条 凡符合报考条件的考生,在2023年3月1日8:30-3月25日17:00期间,通过网上报名的方式提出申请。考生可登录我校招生网(https://zs.nbcc.cn/)提前招生报名入口,根据网上提示办理报名相关手续,每位考生填报1个专业志愿。凡不符合报考要求的,视为无效报考,不再另行通知补报。
第九条 有素质特长且符合我校招生章程规定记分项目的考生,须在2023年3月26日—3月28日之间登录学校招生网提前招生系统上传素质特长证明材料,材料必须按要求上传,因照片或图章不清晰无法准确辨认的,视为无效,后果由考生自行负责。须在规定时间内申请,逾期不再受理。
第十条 参加综合素质测试名单确定。报名结束后,学校根据考生网上报名情况,以专业为单位筛选确定进入各专业综合测试的名单,并在招生网上公布入围分数线。考生自行登陆报名系统查看入围情况,不再另行通知。
筛选原则为:普高生根据10门高中学考的成绩等级所对应的赋分从高到低,按1:10的比例确定该专业参加综合素质测试的名单(同分考生同时参加综合素质测试);报名人数不足1:10的专业,全部参加综合素质测试。
职高生不设入围比例,只要符合报考条件均可参加学校综合素质测试。
第十一条 报名考试费。入围综合素质测试的考生须根据报名系统提示缴纳报名考试费,高职提前招生报名费140元/人。未在规定时间内缴费,视作放弃参加综合素质测试。
第十二条 因材料不合格或未正常缴费等原因未通过审核确认的,视作无效报考。报名费、报名材料等不予退还。
第五章 现场确认及综合素质测试
第十三条 现场确认、综合素质测试时间为4月15日。现场确认安排在考前进行。具体场地安排及测试的流程、要求、考核内容等在报名结束后详见学校招生信息网。
第十四条 考生在参加综合素质测试时必须携带以下材料:1、考生本人身份证原件及复印件;2、宁波城市职业技术学院提前招生报名表(从报名系统中下载打印);3、准考证(从报名系统中下载打印)。
第十五条 未在规定时间内进行现场确认的考生,视作自动放弃处理;因材料不全无法通过现场确认的考生,视作无报考资格;若提供报名材料有弄虚作假情况的,取消参加综合素质测试的资格。
第十六条 综合素质测试由职业适应性测试和素质特长评定两部分组成,总分100分,其中职业适应性测试满分80分,素质特长评定满分最多不超过20分。
1、职业适应性测试。根据专业不同,通过面试或机试的形式进行,具体测试方案届时在学校招生网上另行公布。
2、素质特长评定。我校对在规定时间内提交的素质特长申请进行初审,初审通过后在招生网上予以公示。公示通过的考生须于4月16日参加我校组织的现场鉴定或测试,经现场鉴定或测试通过后成绩方为有效;未参加现场鉴定或测试的考生视为放弃,原提交的申请无效。素质特长评定现场鉴定或测试方案另行在我校招生网上公布。
第十七条 我校鼓励具有特长的考生报考我校,在高中阶段,凡符合下列条件之一,可申请素质特长评定:
特别说明:
1、有符合以上指定记分项目的考生,须在2023年3月26日—3月28日之间登陆学校招生网提前招生系统上传素质特长证明材料。
2、素质特长序列中同类记分项目按最高记分额度为准,不可以累计。素质特长类记分最高20分,不符合素质特长记分条件的不计分。
3、若获奖的证明是“奖杯”或“奖牌”等没有出现获奖者姓名的,必须另行出具参赛通知及学校出具的参赛证明,加盖学校公章。
4、各类比赛的组织部门必须是备注中所限定的,其它机构组织的一概不予认定。
5、申请素质特长计分的考生须在4月16日携带获奖证书或资格证明原件及复印件提前到指定场地参加学校组织的现场鉴定或测试。
第六章 成绩计算
第十八条 总分200分。普高生由10门高中学考科目的成绩等级赋分和综合素质测试成绩两部分组成,其中高中学考成绩按成绩等级换算成相应分值,满分100分,占50%,综合素质测试成绩满分100分,占50%;职高生由职业技能考试成绩和综合素质测试成绩两部分组成,其中职业技能考试成绩折算成满分100分,占50%,综合素质测试成绩满分100分,占50%。
高中学考成绩等级赋分见下表。
注:成绩等级以浙江省考试院提供的数据为准。
第七章 录取
第十九条 学校严格遵守教育部和省招生主管部门的有关招生录取工作政策和规定,实施“阳光工程”,严格执行招生工作“六不准”、“十严禁”,坚持德智体美全面考核、综合评价,公平、公正、择优录取的原则。
第二十条 综合素质测试结束后,根据总分从高分到低分按照招生计划1:1比例确定拟录取考生名单,按各专业招生计划1:5的比例确定备录考生(含顺序号)名单。
普高生若遇总分相同,则具有素质特长记分的考生优先录取和排序;若仍相同,则以职业适应性测试成绩高低排序;若仍相同则依次按语文、数学、外语、政治、物理、历史、地理、化学、生物、技术等学考科目的优先等级和成绩等级高低排序;若仍相同则视高中阶段具备相关选修课程学分高低或相关选修课程成绩情况择优录取。
职高生若遇总分相同则具有素质特长记分的考生优先录取和排序;若仍相同,则以职业适应性测试成绩高低排序;若仍相同则按获得专业相关的证书情况排序。
第二十一条 考生在教育考试院规定时间内登陆服务平台查询本人录取情况,凡显示“拟录取”的考生可选择我校作为录取院校,备录考生根据录取进程,待转为“拟录取”后再登陆服务平台选择。未在规定时间内登陆服务平台选定录取学校的考生视为自动放弃该批次所有拟录取资格。
第二十二条 我校根据考生选择结果确定录取名单。当计划已足额完成,或虽未完成但已无备录考生时,该专业录取工作结束,我校按规定办理录取手续。
第二十三条 凡被我校提前招生录取的学生,入学后不允许转校、转专业。若确因身体或其它特殊原因不能在原专业继续学习的,按我校《学生手册》相关规定申请。
第八章 体检
第二十四条 体检参照《普通高等学院招生体检工作指导意见》,在当地具有高考体检资格的医院自行体检或参加中学统一组织的高考体检,因身体原因不符合专业报考相关条件的考生请慎重报名。
第二十五条 学生入学后学校进行复检,参照《普通高等学院招生体检工作指导意见》,复检不合格的学生可作退学处理。
第九章 违规处理与监督
第二十六条 提前招生工作全过程由学校纪检监察部门参与、实施监督,同时接受省教育考试院和社会各界的监督。
第二十七条 考生有下列情形之一的,如实记入考生考试诚信档案。下列行为在报名阶段发现的,取消报考资格;在入学前发现的,取消入学资格;入学后发现的,取消录取资格或者学籍;毕业后发现的,由教育行政部门宣布学历、学位证书无效,责令收回或者予以没收;涉嫌犯罪的,依法移送司法机关处理:
1、提供虚假姓名、年龄、民族、户籍等个人信息,伪造、非法获得证件、成绩证明、荣誉证书等,骗取报名资格、享受优惠政策的。
2、在综合素质评价及相关申请中提供虚假材料,影响录取结果的;
3、冒名顶替入学,由他人替考入学或者取得优惠资格的。
4、其他严重违反高校招生规定的弄虚作假行为。
违反国家教育考试规定、情节严重受到停考处罚,在处罚结束后继续报名参加国家教育考试的,由学校决定是否予以录取。
第二十八条 其它违规行为的处理遵照教育部有关规定执行。
第十章 其他
第二十九条 咨询电话:0574—88122233 88122255
第三 十 条 监督电话:0574—87415810
第三十一条 招生网网址:https://zs.nbcc.cn/
第三十二条 招生指定邮箱:nbcczsb@nbcc.cn
第三十三条 我校设有国家奖学金、国家助学金、国家励志奖学金、优秀学生奖学金等激励政策;同时还设有大学新生“绿色通道”、国家助学贷款、勤工助学、临时困难补助、学费减免等资助政策;我校公共外语课语种为英语。
第三十四条 本章程由我校招生办公室负责解释。若遇重大突发情况,学校将视具体情况保留对相关考核内容、方式、时间及地点等调整的权利。
宁波城市职业技术学院2023年提前招生时间进程表



