一 学校全称
安徽国际商务职业学院
二 办学层次
高职(专科)
三 办学地址
安徽省合肥市双凤开发区魏武路001号
四 办学类型
公办普通高等职业学校
五、招生专业及计划
1.空中乘务报考条件:年龄在16-25岁,女性身高162cm-175cm,男性身高173cm-185cm;双眼矫正视力4.8及以上,无色盲、色弱、斜视;面部及身体裸露部位无纹身、无明显疤痕、胎记、皮疹、体斑及色素异常和难以治愈的皮肤病;无传染病、心脏病、哮喘病史、精神病史等各类慢性疾病,肝功能正常;口齿清楚,无口臭、腋臭;无明显的“O”型和“X”型腿。有才艺特长者优先录取。
2.最终招生专业及计划以教育厅下达为准。
六、志愿填报办法及时间
已参加安徽省2023年普通高校招生考试报名并取得考生号的考生,于2023年3月28日10:00至4月2日16:00,登录gkbm.ahzsks.cn填报院校及专业志愿。报名流程详见省教育招生考试院网站(www.ahzsks.cn)公告栏或安徽省教育招生考试院微信公众号。报考我校的普通高中毕业和中职毕业生均可填报4个专业志愿和1个专业服从志愿。
七、退役军人资格审核
凡报考我校的退役军人,请本人于4月11日至13日,每天的工作时间(8:30至16:00),携带身份证原件和退役证原件,到我校招生办公室,进行现场资格审核。考生须对所提交材料的真实性和提交时间负责,由材料真实性或者逾期不提交身份审核材料而影响考试的,引起的一起后果,由考生本人承担。审核通过的考生方可进行我校组织的职业技能考试(中职毕业生)或职业适应性测试(除中职毕业生以外的其他考生)。
八、入学测试办法
分类考试招生实行“文化素质+职业技能”的考试评价方式。文化素质测试由省教育招生考试院统一组织。文化素质测试合格者,普通高中毕业生、具有高中阶段学历或同等学力及以上的社会人员参加我校组织的职业适应性测试,中职学校、中等技工学校等中等职业学校毕业生参加我校组织的职业技能考试。
(一)测试内容与方式
1.文化素质测试
所有考生(退役军人除外)均需参加省教育招生考试院统一组织的文化素质测试。文化素质测试内容参照《安徽省普通高校分类考试招生和对口招生文化素质测试考试纲要》执行,测试包括语文、数学、英语三科内容,采取合卷笔试的方式进行考试。
退役军人免文化素质测试,须参加我校组织的职业技能考试(中职毕业生)或职业适应性测试(除中职毕业生以外的其他考生)。
2.职业适应性测试(除中职毕业生以外的其他考生参加)
职业适应性测试主要考查考生未来从事生产、建设、服务、管理等一线工作所必备的基本职业素质,包括“思想道德素质”“心理调适能力”“专业认知能力”“自我管理能力”“语言沟通表达能力”“数学逻辑与信息处理能力”均采用笔试方式测试。总分300分,测试时间90分钟。
3.职业技能测试(中职毕业生参加):
主要考核考生综合专业能力和岗位技能、通用技术等,包括专业能力测试和技术技能测试。专业能力测试和技术技能测试均采用笔试方式测试。总分300分,测试时间90分钟。
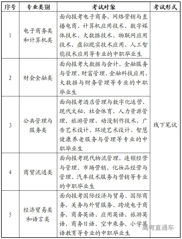
报考各专业须参加的职业技能测试类型
见下表
备注:
1、所有报考空中乘务或社会体育专业的考生,除参加职业适应性测试或者职业技能测试外,须参加面试,面试成绩只以合格或者不合格呈现。若面试成绩不合格,则不允许录取到空中乘务或社会体育专业,但是不影响考生其他志愿的录取。若面试成绩合格,则需按照我校录取原则,确定是否录取到空中乘务或社会体育专业。
2、具体的考试大纲和面试方案将在我校招生信息网(网址:http://zhaosheng.ahiib.edu.cn/)上进行公布。
(二)测试时间与地点
备注:
考试的具体时间、地点以准考证为准。
(三)校考缴费与准考证领取
报考我校且文化素质测试合格的考生,请于2023年4月30日10:00至5月4日16:00,登录安徽国际商务职业学院考试服务平台(网址:http://flzs.ahiib.edu.cn/),根据提示登录系统,完成报名确认、网上缴费(测试费100元/人)和准考证下载打印等流程。逾期未缴费或缴费但未参加校考者,则默认放弃参加我校的校考资格,并且不退所缴纳的测试费。学校将以流程记录作为考试确认依据。
(四)成绩公布及复核办法
1.文化素质测试成绩
由省考试院统一发布,具体查询办法请关注省考试院网站及微信公众号。
2.学校测试成绩
(1)成绩查询:考生可以在2023年5月10日9:00至11日16:00,登录安徽国际商务职业学院考试服务平台(网址:http://flzs.ahiib.edu.cn/)查询校考测试结果。
(2)成绩复核:考生如对成绩有疑问可在2023年5月10日9:00至11日16:00拨打0551-66319796进行复核。
(五)录取成绩
文化素质测试合格的考生,依据考生入学测试成绩进行录取,考生入学测试成绩=文化素质测试成绩*40%+职业技能(职业适应性)测试成绩*60%。
九、录取办法
(一)录取规则
1.录取遵循“志愿优先”原则。
即根据考生的第一专业志愿,按照考生入学测试成绩从高分到低分依次录取,若第一专业志愿无法满足,则根据第二专业志愿从高分到低分依次录取,依此类推,进行后续专业志愿录取。当考生所填报的专业志愿均无法满足时,若填报专业服从志愿,则由学校调剂到有空余计划的专业,若未填报专业服从志愿,则不予录取。录取时,若考生入学测试成绩相同,则依次按照文化素质测试、职业技能考试/职业适应性测试成绩,从高分到低分依次录取。如职业适应性测试成绩依然相同,普通高中学生则依据普通高中学业水平考试成绩(即语文、数学、外语三科等级)依次录取。中职学生则依次按照职业技能测试中“专业能力测试”“技术技能测试”的成绩,从高分到低分依次录取。
2.退役士兵计划。
实行计划单列、单独录取,做到志愿优先、专业优先、应录尽录。已被专项计划预录取的考生不再进入其他类别录取环节。
3.技能拔尖人才录取办法。
满足以下条件之一,报考本校与获奖赛项相同或相近专业且文化素质测试合格的考生,经资格审核、考核公示,可予以免试入学。
(1)获得全国职业院校技能大赛、世界技能大赛、中国职业技能大赛(国家级一类大赛)三等奖及以上(或前10名)的中职学校、中等技工学校应届毕业生。
(2)获得全国职业院校技能大赛、世界技能大赛安徽省选拔赛一等奖的中职学校、中等技工学校应届毕业生。
(3)具有高级工或技师资格(或相当职业资格),获得县级劳动模范或先进个人称号的在职在岗中职学校毕业生。
符合条件的考生填写《安徽国际商务职业学院分类考试招生免试生申请表》,并附相关材料(获奖证书、高级工证书或职业资格证书、获劳动模范或先进个人称号文件材料等),于2023年4月11日至13日,每天的工作时间(8:30至16:00),携带纸质材料,到我校招生办公室,进行现场资格审核。具体流程请登录我校招生信息网(网址:http://zhaosheng.ahiib.edu.cn/)。
(二)计划调整原则
录取过程中,在不突破招生总计划和确保公平公正的基础上,结合学校办学条件、生源报考情况,对专业间计划或面向普通高中毕业生、面向中职毕业生间计划作相应调整。
(三)录取确认
1.学校预录取:2023年5月12日16:00前,考生登录安徽国际商务职业学院考试服务平台(网址:http://flzs.ahiib.edu.cn/)查询预录取结果。
2.考生录取确认:2023年5月16日至5月17日,预录取考生登录gkbm.ahzsks.cn,选择我校进行录取确认,确认后即被我校正式录取。未在规定时间进行录取确认的考生视为放弃录取资格。
十、相关事宜
(一)奖贷助补免政策
与普通高考学生享同等奖贷助补免政策。同时我校还设有“立才奖学金”、“丰大奖学金”等多项校企合作奖学金。
(二)身体健康状况要求
应符合教育部和卫生部颁布的《普通高等学校招生体检工作指导意见》要求。
(三)学费标准
根据皖价费〔2006〕240号和教计〔2006〕15号核准的标准执行。学费:文科专业3500元/生·学年;理科专业3900元/生·学年;住宿费:800元/生·学年。收费标准如有变更,以安徽省发展和改革委员会、安徽省财政厅核准的最新收费标准执行。
(四)学籍管理
学生按规定时间办理入学手续后,按照《普通高等学校学生管理规定》及学校相关规定注册学籍,做好学籍管理工作。
(五)毕业证书
完成学业经考核合格后,颁发安徽国际商务职业学院毕业证书。
(一)http://zhaosheng.ahiib.edu.cn/是我校相关招生考试、录取信息发布的唯一渠道,请广大考生主动及时关注,考生因个人未及时关注相关信息造成后果的由考生本人承担。
(二)分类考试招生期间,我校可能通过短信平台发布提示,请确保报名填报的手机畅通。
(三)在报名、考试中违规的考生及有关工作人员,严格按照《国家教育考试违规处理办法》和教育部有关文件规定处理;涉嫌违法的,移送司法机关,依照《中华人民共和国刑法》等追究其法律责任。
(四)本校严格执行国家招生政策,坚决杜绝任何形式的有偿招生,坚决杜绝本校教职工参与任何中介机构或辅导机构教学、讲座等活动。以学校名义进行非法招生宣传、培训等活动的中介机构或个人,本校将依法追究其责任。学校举报电话:0551-66319889,省教育招生考试院举报电话:0551-63619961,举报信箱:jiancha@ahedu.gov.cn。
(五)考生一经报考我校相关专业,即视为已知晓并自愿遵守我校招生章程相关规定。
(六)本章程自发布之日起执行,由安徽国际商务职业学院负责解释。
十二、联系方式
(一)咨询电话
校招生办公室:0551-66319766
国际贸易学院:0551-66319903
商贸流通学院:0551-66319910
国际教育学院:0551-66319919
信息工程学院:0551-66319923
财会金融学院:0551-66319931
文化旅游学院:0551-66319937
电子商务学院:0551-66319827
(二)咨询方式
学校官方网址:https://www.ahiib.edu.cn
招生信息网址:https://zhaosheng.ahiib.edu.cn
官方QQ咨询群:479329691


