2025福建高考高职(专科)批
常规志愿填报时间
7月29日8:00-7月31日18:00
同学们想好志愿报哪了吗?
福建水利电力职业技术学院
为省属全日制公办高职院校
是福建省教育厅与水利厅共建的
国家优质专科高等职业院校
与中核集团、中国电建、
福州地铁等大型企业紧密合作。
每年还有部分相关专业毕业生
考入国家电网、中国华电等企业。
毕业生毕业去向落实率位居全省高职前列
快来一探究竟!
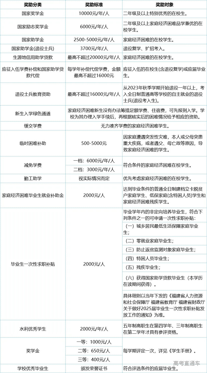
福建水利电力职业技术学院 福建水利电力职业技术学院源于1929年创建的“私立莆田职业中学”,2003年经福建省人民政府批准更名为现名,为公办全日制普通高等职业院校,隶属福建省教育厅,是福建省唯一一所以水利、电力为主要专业特色,机电类、电子信息类、建筑类、轨道交通类和经济管理类专业协调发展的职业院校。学校现有福州校区、永安校区和厦门基地,占地总面积1741.89亩,现有全日制在校生17000人。在近百年的职业教育办学历史中,学校始终坚守职业教育初心,为国家培养了10多万名水利、电力等行业人才,在社会上享有“福建水电人才摇篮”的美誉。 福建水利电力职业技术学院 福建水利电力职业技术学院与福建理工大学联办“3+2”高职本科贯通人才培养项目,专科专业:水利工程;本科专业:土木工程,培养方向为水利工程方向。 学生在完成高职阶段学业且达到毕业条件的,可取得福建水利电力职业技术学院颁发的三年制专科毕业证书,毕业证书专业名称为:水利工程。本科阶段达到毕业条件者可取得福建理工大学颁发的专科起点本科毕业证书,毕业证书专业名称为:土木工程。符合学位授予标准者授予福建理工大学工学学士学位。 采用“3+2”高职本科贯通人才培养模式,前3年学生在高职(专科)阶段,由福建水利电力职业技术学院负责学籍管理,后2年本科阶段,由福建理工大学负责学籍管理。学生完成3年高职阶段培养,参加全省统一组织的转段考试,转段考核合格者获得本科阶段学习资格并转段进入福建理工大学继续完成2年的本科阶段学习。 福建水利电力职业技术学院 ★国家优质专科高等职业院校 ★全国水利行业技能人才培养突出贡献单位 ★全国优质水利高等职业院校 ★第六届黄炎培职业教育奖优秀学校奖 ★全国国防教育特色校 ★福建省平安单位、平安校园 ★福建省创新创业创造教育示范建设院校 ★福建省高校毕业生就业创业工作先进单位 ★福建省高校创新特色“一站式”学生社区A级 ★福建省“五一劳动奖状”先进单位 ★福建省示范性现代职业院校重点建设单位 ★福建省示范性高等职业院校 ★福建省党建工作示范高校 ★福建省首届交明学校标兵(全省唯一) ★福建省文明学校(连续十届) ★福建省首批碳达峰试点公共机构 ★福建省智慧校园试点校 ★福建省高校教育信息化工作先进单位 福建水利电力职业技术学院 福建水利电力职业技术学院 校园依山傍水、风景秀丽,建有圣非湖与泓湖两个生态湖,既是生态水利实训中心,也是学生实训场所;各个专业实验实训场所设施完善。建有400米标准塑胶跑道的田径场、健身馆、室内游泳馆、乒乓球馆、形体室、排球场、室内外篮球场和羽毛球场等运动场馆。公园式校园内配备四个学生食堂,食堂就餐环境干净整洁、温馨优雅,设有多种风味小吃窗口,满足来自五湖四海的学生。学生公寓配有独立卫生间、浴室和阳台,空调、热水器、WIFI等设施设备。六人间公寓住宿费:970元/人·学年;其他公寓:550元/人·学年。 扫码查看 全景水院 福建水利电力职业技术学院 学校深入贯彻党中央、国务院关于“稳就业”“促就业”的决策部署,把毕业生就业工作摆在突出位置,以服务大学生就业为主线,建立“一把手主抓、分管校领导靠前指挥、职能部门统筹协调、二级学院具体落实、教师全员参与”的就业工作机制。积极开拓就业市场,通过完善毕业生就业指导与服务体系,帮助毕业生合理规划职业生涯,提升毕业生就业竞争力。 学校广泛开展校企合作,充分发挥学校和企业的各自优势资源,提高毕业生的动手实践能力和社会竞争的能力,推动高等教育更好地为社会、为企业培养高技能人才。牵头成立全国储能技术产教融合共同体和三明市智能制造产教联合体,组建了福建省智慧水利职业教育集团和福建省电力与新能源职教集团,共建产教融合实践基地,联合开展人才培养,加快产业要素、技术要素与人才要素联合融通;校企合作共建了一批产学研用“四位一体”的现代产业学院,其中省级示范产业学院5个;健全校企合作育人机制,以合作项目为载体,与企业共同推进“双主体”育人实践。 积极开展闽台教育等对外交流与合作,成立了海峡两岸乡村融合发展研究中心,分别与当地政府、台资企业共建闽台产教融合实习基地和校企实践基地;学校主持的“一带一路”人才培养项目获批教育部教育援外项目,并获省级推荐参评教育部“具有国际影响力的职业教育资源”。与马来西亚汉文化中心合作成立“一带一路”中马电力专业技能培训项目基地和中马建筑职教发展中心,与驻马中资企业共建“端木工坊”和校企实践基地,开展专业技能培训,完成了一个专业标准(5门核心课程)输出。获授首批省职教“海丝学院”,并在马来西亚拉曼理工大学挂牌成立。 学校建有院士专家工作站暨清华大学海西水利综合实践基地(全国院士专家示范站、福建省示范院士专家工作站)、数字流域福建省高等学校应用技术工程中心、福建省高职院校智慧水利应用技术协同创新中心(教育部高等职业教育创新发展行动计划)、福建省高职院校动力电池材料应用技术协同创新中心、福建省优秀水利科普教育基地等各级各类产学研技术服务平台20个。建有校内外实训基地358个,其中中央、省级财政支持实训基地86个、国家级生产性实训基地3个。 福建水利电力职业技术学院 备注:奖助政策以当年最新文件要求执行






























