上海浦东职业技术学院是经上海市人民政府批准、教育部备案,由浦东新区人民政府举办的一所公办新型高职院校,于2023年8月正式成立,2024年9月开学。
学校立足浦东、服务上海、辐射长三角、对接世界前沿,围绕高端装备、人工智能、生物医药等行业产业所需,对接浦东新区硬核产业集群建设,聚焦民用航空装备、智能制造运维、生物医药等领域,坚持“以航空工程为龙头,财经商贸和数字媒体为两翼,人工智能赋能所有专业”的专业群发展规划,适时设置生物制药专业群,以五年一贯制人才培养为特色,打造“综合型、实验型、改革型”的现代化新型高职院校。
学校与中国商飞、中国商发、东航技术、华为技术、智元机器人、跨境公服等头部企业建立合作,建立张江科学城智能制造产教联合体、丝路电商产教融合共同体、浦东快递智慧物流产教融合共同体,并积极加入大飞机产教融合联盟-技能人才子联盟等平台,打造产教融合多元生态,共建产业学院与实训基地,联合开展订单定向培养、职业院校贯通培养等多种合作模式,积极服务张江科学城、金桥开发区、临港新片区等重点产业园区。


龙居路校区
康梧路校区


图书馆
食堂
学校已开设飞行器维修技术、飞行器数字化装配技术、人工智能技术应用、智能机器人技术、融媒体技术与运营、虚拟现实技术应用、跨境电子商务7个专业,配备飞机发动机维修、飞机模拟驾驶、图像识别、自然语言处理、跨境电商运营、融媒体创作平台等实训室。“飞行器维修技术”专业群入选“上海新一轮第二批高水平高职专业群(2026-2028)”建设名单。

学校目前启用康梧路、龙居路两个校区。为支撑长远发展,浦东新区政府于2025年9月正式立项并启动位于惠南镇的新校区建设,一期工程占地315亩。到2028年,学校专业数量为15-20个,全日制在校生规模达到4000人左右,师资队伍规模逐步增至370名,每年开展各类非学历教育培训约10000人次。
上海浦东职业技术学院专科层次
依法自主招生招生计划及说明
2026年学校专科层次依法自主招生计划共100人。
1.2026年3月15日(星期日),对通过本校免笔试条件审核并按规定时间完成网上缴费的考生进行面试,具体事宜详见学校招生信息网“自主招生”专栏发布的面试方案。
2.2026年3月21日(星期六)8:30,试点院校统一开始测试(笔试)。
测试具体安排为:

(一)对“齐全高中生”,采用普通高中学业水平合格性考试成绩与职业适应性测试成绩相结合的办法录取:
1、成绩组成及分值说明:
(1)普通高中学业水平合格性考试成绩(思想政治、历史、地理、物理、化学、生物学、信息技术7门科目)每门满分100分,共计700分。每门科目的合格性考试成绩以上海市教育考试院组织的考试成绩为准,其中“合格”计100分,“不合格”计50分。
(2)职业适应性测试,满分300分,包含文化基础、职业与心智、专业通识基础三个模块。
(3)合成总分=普通高中学业水平合格性考试思想政治、历史、地理、物理、化学、生物学、信息技术7门科目成绩之和+职业适应性测试科目成绩。
2、录取规则:
(1)合成总分在730分以上(含730分)的考生方具备本校的录取资格。
(2)录取时,依据合成总分从高到低按考生所报专业志愿以分数优先原则进行录取(专业志愿间不设级差分),如遇同分则依次比较职业适应性测试科目的文化基础模块成绩、专业通识基础模块成绩、职业与心智模块成绩;录取过程中如无法满足考生所报专业志愿,对填报服从专业调剂的考生视其综合情况进行调剂录取,对不服从专业调剂的考生予以退档。
(3)凡有缺考者一律不予录取。
(4)上述录取规则亦适用于征求志愿,且填报本校征求志愿的考生必须具有职业适应性测试科目的有效成绩。
(二)对“齐全三校生”,采用文化素质测试成绩与职业技能测试成绩相结合的办法录取:
1、成绩组成及分值说明:
(1)文化素质测试使用中等职业学校学生学业水平语文、数学、英语3门科目等级进行折算。每门科目的等级以上海市教育考试院组织的考试成绩为准。其中,A+为满分70分,E计40分,相邻两级之间的分差均为3分,各等级折算分值详见下表:
(2)职业技能测试为统一命题的素质技能测试(1科),满分200分,包含法律道德、时事政治、心智礼仪、生涯规划、团队管理、信息科技6个方面的内容。
(3)合成总分=中等职业学校学生学业水平语文、数学、英语3门科目等级折算分之和+素质技能测试科目成绩。
2、录取规则:
(1)合成总分在275分以上(含275分)的考生方具备本校的录取资格。
(2)录取时,依据合成总分从高到低按考生所报专业志愿以分数优先原则进行录取(专业志愿间不设级差分),如遇同分则先依次比较数学科目等级折算分、英语科目等级折算分、语文科目等级折算分,若还是同分再依次比较素质技能测试科目的法律道德部分成绩、信息科技部分成绩、生涯规划部分成绩、心智礼仪部分成绩、团队管理部分成绩;录取过程中如无法满足考生所报专业志愿,对填报服从专业调剂的考生视其综合情况进行调剂录取,对不服从专业调剂的考生予以退档。
(3)凡有缺考者一律不予录取。
(4)上述录取规则亦适用于征求志愿,且填报本校征求志愿的考生必须具有统一命题的素质技能测试科目的有效成绩。
(三)对符合本校免笔试条件的考生,采用面试并参考综合素质评价信息的办法进行综合录取:
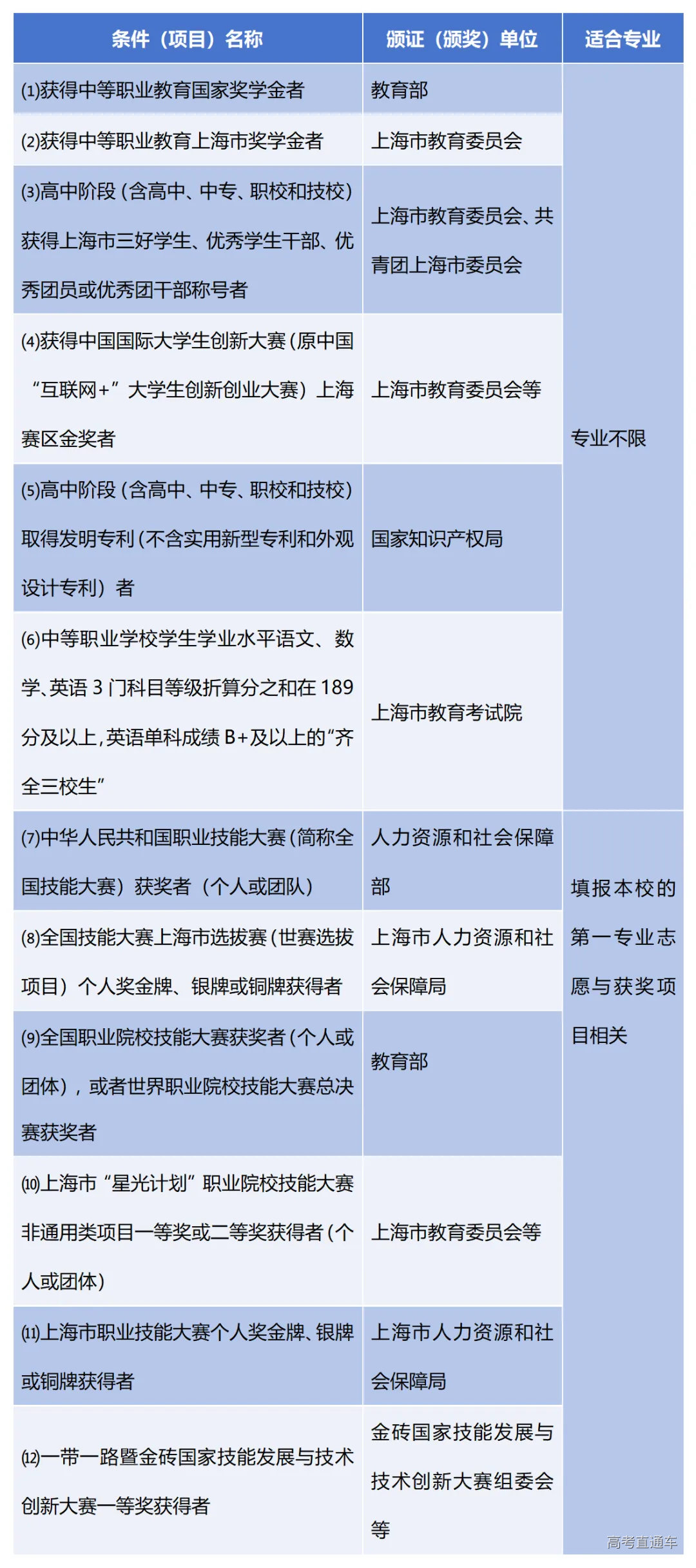
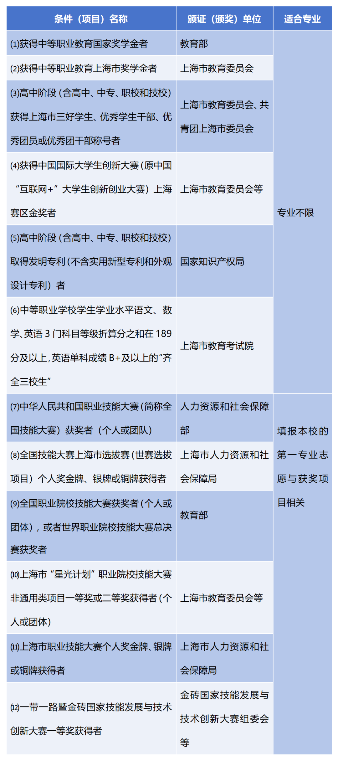
1、院校志愿填报本校的考生,若符合以下条件之一可申请免笔试:

2、符合免笔试条件的考生须于2026年3月9日(星期一)13:00~15:00到本校龙居路校区(上海市浦东新区龙居路87号)现场提交免笔试申请材料(详见学校招生信息网“自主招生”专栏发布的相关通告),过时不予受理。我校将对考生提交的免笔试申请材料进行审核,并网上公布通过审核的考生名单。
3、对通过免笔试条件审核的考生进行面试并参考综合素质评价信息进行综合录取:
(1)对符合条件的考生采用面谈法进行面试,主要考查考生的自我认知能力、临场应变能力、综合分析能力、言语表达能力等。面试综合成绩结合考生的综合素质评价信息进行评定,满分为100分(其中综合素质评价占10%)。
(2)综合素质评价信息使用办法:根据考生综合素质评价信息中记录的有关获奖或受表彰的内容进行评定,具体为:获得省级及以上奖学金,获得省级及以上优秀学生(三好学生、优秀学生干部、优秀团员、优秀团干部)称号,获得省级及以上各类技能大赛(政府举办或政府委托其他单位举办)个人或团体奖,按“每一条记录计2分,可累加累计但最高不超过10分”的原则进行计分并纳入面试综合成绩。综合素质评价信息以上海市教育委员会提供的为准。
(3)面试结束后,分不同考生类型,按考生填报本校的第一专业志愿依据考生的面试综合成绩(不低于60分)从高分到低分进行择优录取,但每个专业录取人数最多不超过该专业面向对应类型考生的招生计划的50%(小数按去尾原则取整)。
(4)参加面试但未被录取的考生可参加后续的笔试。
(四)对符合教育部有关文件规定的考生予以保送录取:
1、院校志愿填报本校的考生,若具备《教育部办公厅关于做好有关高校保送录取世界技能大赛获奖选手工作的通知》(教学厅〔2020〕3号)规定的保送资格,可于2026年3月9日(星期一)13:00~15:00到本校龙居路校区(上海市浦东新区龙居路87号)提出保送申请(申请拟保送录取的专业须与考生参加世界技能大赛并获奖的项目相关),过时不予受理。
2、我校将对申请保送的考生进行资格审核。对通过审核的考生,我校将参考考生的综合素质评价信息进行综合考核,并根据综合考核成绩确定拟录取保送生名单,经学校招生信息网“自主招生”专栏公示无异议后办理录取手续。
(五)计划调整原则
同一投档阶段录取过程中,如“齐全高中生”有剩余计划可向“齐全三校生”进行计划调整,如“齐全三校生”有剩余计划可向“齐全高中生”进行计划调整。
1. 学费
每生每学年7500元。(沪价行〔2000〕120号)
2.住宿费
每生每学年 1200元。(沪价费〔2003〕56号)
3. 报名考试费
报名费:14元/人。考试费:26元/科。(沪价费〔2006〕005号、沪财预联〔2006〕1号)
学校承诺:确保被本校录取的学生不因家庭经济困难而辍学。
飞行器维修技术专业
飞行器维修技术专业面向航空维修与制造企业,培养掌握扎实的科学文化基础和动手能力,具有航空工匠精神和信息素养,能够从事飞机结构修理、飞机部附件修理、飞机装配与调试、飞机维护等工作的高素质技术技能人才。




飞行器数字化装配技术专业
飞行器数字化装配技术专业面向飞机整机与零部件制造企业,培养掌握扎实的科学文化基础,具有工匠精神和信息素养,能够从事飞行器的数字化工装安装与调试、部组件数字化装配、大部件数字化对接等工作的高素质技术技能人才。
人工智能技术应用专业
人工智能技术应用专业面向人工智能行业企业,对接人工智能数据服务、智能软件设计与开发、智能系统集成、智能应用系统部署与运维等岗位,培养具有数据处理、模型训练、应用开发能力的高素质技能人才。



智能机器人技术专业
智能机器人技术专业旨在培养能够从事机器人智能化设备选配与装调、智能机器人本体装调、智能机器人交互技术应用场景搭建、智能机器人集成应用与编程、智能机器人应用系统运行维护、智能机器人应用信息安全管理、相关销售与技术支持等工作的高素质技术技能人才。
融媒体技术与运营专业
融媒体技术与运营专业面向媒体与文化传播企业行业,紧密对接融媒体策划、内容编辑、技术运营、数据分析等核心岗位,旨在培养具备融媒体技术与运营的全流程、视频内容创作、平台运营、数据分析及项目管理能力的高素质技术技能人才。




虚拟现实技术应用专业
虚拟现实技术应用专业旨在培养理论基础扎实、实践能力较强、人格素质发展全面,能适应3D模型工程师、3D动画师、虚拟现实开发应用工程师、虚拟现实视频编辑等岗位的能力强、素质高的技术技能型人才。
跨境电子商务专业
跨境电子商务专业面向跨境电子商务企业、外贸公司、国际物流企业、新媒体公司等单位,培养能够从事跨境电商店铺运营、视觉营销设计、海外推广、数据分析、客户服务及物流管理等工作的高素质技能人才。




上海浦东职业技术学院作为浦东新区人民政府举办的第一所新型高职院校,正逐步彰显在区域产业发展进程中的积极推动作用与独特价值担当,为后续持续助力区域产业发展奠定了坚实基础。学校积极助力企业“走出去”和职教出海,协办一带一路暨金砖大赛之商用服务机器人实施与应用赛项,企业真实项目融入技能大赛,让学生在真实场景中锻炼技能、提升素养,为企业拓展海外市场、传播技术和文化搭建优质平台,进一步促进职业教育与国际产业需求的深度对接与融合发展。
“新双高”建设为浦东职院提供了未来发展的目标和方向,当下,学院已经坚定踏上了产教融合的康庄大道,积极进取,不断创新。相信不远的将来,浦东职院一定会成为高技能人才培养的蓄水池,为浦东区域产业输送优质人才,在区域经济发展中发挥不可替代的作用!
学校地址
招生咨询电话
021-20921075
学校网址
www.shspdc.edu.cn
学校微信公众号



