湛江幼儿师范专科学校是广东省首批幼儿师范高等专科学校,现有专业涵盖文学、理学、工学、教育学、艺术学、管理学等六大学科门类,共41个大专层次专业,学前教育专业群、烹调工艺与营养专业群、小学教育专业群为广东省高水平专业群。在办学实践中,以培养、培训优秀的幼儿园、中小学教师为主要目标,坚持教师教育与适应区域经济和社会发展需求的应用型专业建设并举。主动对接湛江建设省域副中心城市、打造现代化沿海经济带重要发展极的发展定位,踔厉奋进,为赋能地方经济社会发展作出湛江幼专贡献。
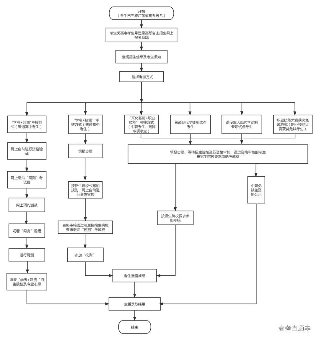
招生对象 (一)所有报考考生须符合广东省招生委员会《关于做好广东省2025年普通高校招生统一考试报名工作的通知》(粤招〔2024〕6号)普通高考报名条件规定,并参加了广东省2025年普通高考报名。 (二)普通现代学徒制试点考生应为试点招生专业合作企业的在职员工(其他招生方式的除外)。试点录取的学生应在录取前与合作企业签订符合《中华人民共和国劳动合同法》等法律法规要求且有效的劳动合同(以下简称为“合法有效的劳动合同”,合同期限应涵盖录取学生学习期间)和现代学徒制培养三方协议,并由合作企业购买3个月(含)以上社保(统计截止时间为2025年4月30日)。考生如有弄虚作假行为,将根据国家有关规定严肃处理,在报名阶段发现的,取消报考资格;在入学前发现的,取消入学资格;入学后发现的,取消录取资格或者学籍。 招生计划 招生工作日程安排 考生报名及志愿填报 报名时间 2025年5月7日10:00 至2025年5月10日16:00 有意愿报考我校的考生凭高考报名号及密码登录广东省2025年高职院校自主招生网上报名系统(以下简称“网上报名系统”,网址:https://pg.eeagd.edu.cn/gzks/)报名,签订《诚信考试承诺书》,在“文化基础+职业技能”(面向中职考生)、“普通现代学徒制试点”(不分考生类型)及“职业技能大赛获奖免试生”(面向中职考生)三种考核方式中选择一种填报志愿、缴交考试费,录入相关报名信息、上传有关证明材料(原件扫描版,下同)。 经本校确认报考资格后,考生不得更改所填报的考核类型及院校、专业志愿,缴纳的考试费概不退费。 考核方式及招生录取 考核方式: 采用“文化素质+职业技能”考核方式,主要侧重于职业技能考核。“文化素质”及“职业技能”测试满分值合计100分,其中文化素质考核内容分值为40分,职业技能考核内容分值为60分。 招生录取 1.广东省自主招生录取实行网上录取,按照“学校负责、招办监督”原则进行。学校在符合高职自主招生报考条件、考核成绩达到学校划定的各招生专业录取最低分数线的考生中,根据考生所填报专业志愿及专业的招生计划,按考生合成总分从高分到低分录取。考生总分相同时,按职业技能考核成绩从高分到低分择优录取;职业技能考核成绩相同时,按专业综合理论考核成绩从高分到低分择优录取(现代学徒制则按文化素质考核成绩从高分到低分择优录取);专业综合理论考核成绩相同时,按综合文化知识考核成绩从高分到低分择优录取。 2. 被我校自主招生录取的考生可正常参加夏季高考本科层次院校的录取,以及专科层次定向培养军士院校的录取,但不能参加夏季高考除定向培养军士外其他专科层次院校的招生录取。被我校自主招生录取考生参加夏季高考被本科院校或专科层次定向培养军士院校录取后,取消我校自主招生录取资格。我校不接受被本科院校或专科层次定向培养军士院校录取的考生报到注册。 其他事宜 普通现代学徒制试点班学生不得转学,不得转专业,原则上不得转入同一专业普通班;试点班学生因应征入伍、生病等特殊原因经本校同意休学、复学后,本校和试点企业没有继续开展试点的,经学校、试点企业和学生协商一致,可按学校有关规定,转入同一专业普通班学习。





