广东科贸职业学院2021年(2022年入学)中高职贯通培养三二分段转段招生章程
第一章总则
第一条为使中高职贯通培养三二分段考核工作顺利进行,推进职业教育事业稳定发展,培养适应现代产业体系的技能型人才,根据《教育部关于积极推进高等职业教育考试招生制度改革的指导意见》(教学〔2013〕3号)、《广东省教育厅广东省招生委员会办公室关于开展2019年职业院校中高职贯通培养三二分段试点工作的通知》(粤教职函〔2019〕96号)、《广东省教育厅广东省招生委员会办公室关于做好2021年中高职惯通培养三二分段转段考核工作的通知》等(粤教职函〔2021〕6号)文件精神,结合学校实际情况,制定本章程。本章程适用于2019年中职招生,2021年转段考核,2022年入读本校的招生和录取工作。
第二条学校中高职贯通培养三二分段招生工作遵循“公平竞争、公正选拔、公开程序,德智体美劳全面考核、综合评价、择优录取”的原则,并接受各级纪检监察部门、考生及家长以及社会各界的监督。
第二章学校概况
第三条学校全称:广东科贸职业学院
第四条学校国标代码:14063
第五条学校地址:
白云校区:广州市白云区石庆路388号;邮政编码:510430
天河校区:广州市天河区科华街273号;邮政编码:510640
清远校区:清远市清城区东城街道中宿路36号邮编:511500
第六条办学层次:专科(高职)
第七条办学性质:公办普通高等学校
第八条办学类型:全日制
第九条学校主管单位:广东省教育厅
第十条毕(结)业颁证:按国家招生管理规定录取并取得本校正式学籍的学生,在校期间完成教学计划规定的理论和实践教学环节,成绩合格,获得规定的学分,达到毕(结)业要求者,颁发相应普通高等学校毕(结)业证书。颁发证书学校名称:广东科贸职业学院,证书种类:普通高等学校毕(结)业证书。退学者,视具体情况发放肄业证书或写实性学习证明。
第三章组织机构及职责
第十一条学校设立由学校领导和相关职能部门负责人、学校教师、学生及校友代表组成的对口中职三二分段转段考核招生委员会,全面负责贯彻执行教育部和省招生委员会的有关招生工作政策,负责制定招生章程、招生规定和实施细则、确定招生规模和招生计划,领导、监督招生工作的具体实施,协调处理招生工作中的重大事项。
第十二条招生办公室为学校对口中职三二分段转段考核招生领导小组的执行机构,其主要职责是根据学校的三二分段转段考核招生规定和实施方案,编制招生计划,组织报名、考生资格审核和录取工作,处理招生的日常事务。
第十三条学校设立由学校领导和纪检室组成的三二分段转段考核招生监督小组,对招生工作全过程实施监督。在录取期间成立信访组,安排专人负责考生的信访、申诉、投诉处理工作。
第四章招生对象及报考条件
第十四条招生对象
(一)符合《关于开展2019年职业院校中高职贯通培养三二分段试点工作的通知》(粤教职函〔2019〕96号)要求,于2019年被对接中职学校录取,并在试点专业“三二分段试点班”就读,具有正式学籍和符合2022年广东省普通高考报名条件的学生。
(二)试点专业“三二分段班”学生身份及符合广东省进城务工人员随迁子女升学考试有关规定的外省户籍的学生。如不符合该条件考生,请慎重报考。
第十五条报考条件
转段考核的学生须在第五学期前获得相应专业对口的下列资格证书之一:
(一)广东省教育考试院颁发的专业技能课程等级证书E以上证书;
(二)国家职业资格中级(含)以上技能等级证书;
(三)省级(含)以上行政部门及其授权的省级(含)以上行业学会颁发的中级(含)以上职业技能等级证书;
(四)国家开展试点的职业技能等级证书(X证书);
(五)教育部考试中心组考和颁发的全国计算机等级证书;
(六)其他行业认可度较高的证书;
(七)免技能证条件:获得广东省中等职业学校技能大赛三等奖或市级中等职业学校技能大赛一、二、三等奖。
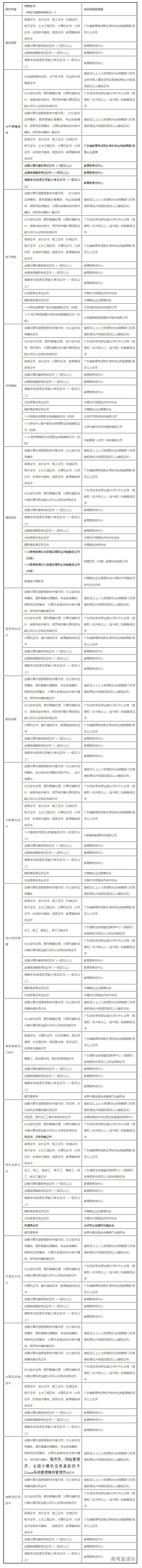
招生专业对应证书名称(工种)、等级要求详见本章程第十八条。
第五章招生专业和招生计划
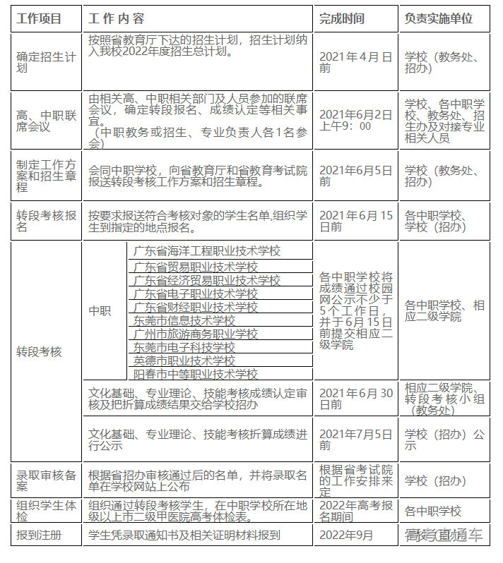
第十六条经申报、审核等程序,确定我校与广东省海洋工程职业技术学校、英德市职业技术学校、阳春市中等职业技术学校、广东省贸易职业技术学校、广东省经济贸易职业技术学校、东莞市电子科技学校、广东省电子职业技术学校、广东省财经职业技术学校、广州市旅游商务职业学校、东莞市信息技术学校10所中职学校开展中高职贯通培养三二分段试点招生,招生专业为畜牧兽医等14个专业,招生计划676人。具体详见下表:
第十七条三二分段学制五年,其中,中职学段三年,高职学段两年。已被我校“三二分段”录取的考生,不能参加高职院校其他类型考试和录取;参加“3+技能证书”考试并被本科高校录取者,考生需提出放弃三二分段录取的书面申请,方能办理录取手续。正式录取后,学校不给予调整专业,请考生在填报志愿时,认真思考,慎重选报。
第十八条技能证书对应表
第六章考核办法
第十九条考核科目及方式
(一)内容范围
转段考核采取过程考核方式开展。
中职学段前两年开设的4门课程,包括1门文化基础课(语文、数学和英语任选1门)和3门专业课(2门专业理论课程和1门突出专业技能的专业综合实操),课程由对接中职专业协同高职专业制(修)订人才培养方案(中职学段)并在课程设置表中标注4门选定课程。
(二)分值分配
满分为500分,其中1门文化基础课成绩100分、3门专业课成绩400分(包括2门专业理论各100分、1门突出专业技能的专业综合实操200分)。
(三)考试形式
课程考试实行教考分离,在该课程学习结束时,组织开展考试。
(四)转段考核总成绩折算分
转段考核总成绩满分值为100分,考生转段考核考试总成绩=文化基础课考核成绩(20%)+专业理论考核成绩(30%)+专业实操考核成绩(50%)。
(五)时间安排
第七章录取规则
第二十条执行教育部规定的“学校负责,招办监督”的录取体制,招生录取严格遵守教育部、省招生办公室的有关政策和规定,以考生转段考核成绩为基本依据,本着公平、公正、公开的原则,择优录取。
第二十一条依据学校转段考核工作方案,考生考核总成绩由“文化基础课+专业课”成绩构成。考生考核总成绩低于考核总分满分值的40%,不予录取。缺考一门不予录取。
第二十二条转段考核总成绩满分值为100分,考生考试总成绩从高分到低分进行排序。当考生考试总成绩相同时,优先录取专业技能成绩高分的考生。依据省教育厅下达的招生计划以及考生的转段考核总成绩,我校根据不同的中职学校分开划定各招生专业拟录取分数线,确定拟录取名单。
第二十三条免考条件:根据《教育部关于积极推进高等职业教育考试招生制度改革的指导意见》(教学函〔2013〕3号)等文件精神,在省省级(含)以上行政部门主办的职业技能大赛获三等奖及以上的“三二分段班”学生由中职学校统一提出申请,经我校核实资格、公示无异议后,符合相关要求的,可免转段考核,录取就读对接高职试点专业。
第二十四条各中职学校负责组织通过转段考核拟录取的考生参加2022年高考报名,领取高考考生号,并在指定时间内向学校提供《广东省2022年普通高等学校招生考试正式报名信息表》,否则不予录取。
第二十五条拟录取名单报学校自主招生三二分段转段考核工作领导小组初审后,在学校招生信息网及对口中职学校网上进行公示,公示时间为10天。公示无异议后报广东省招生办公室审核备案。学校根据广东省招生办公室审核备案结果,办理正式录取手续,寄发录取通知书。
拟录取公示期间,若有考生自愿放弃,不再顺延录取后续考生。
第八章录取体检标准
第二十六条学校录取考生的体检标准按照教育部、卫生部、中国残疾人联合会颁布的《普通高等学校招生体检工作指导意见》(教学〔2003〕3号)和《教育部办公厅卫生部办公厅关于普通高等学校招生学生入学身体检查取消乙肝项目检测有关问题的通知》(教学厅〔2010〕2号)的有关规定执行。对残障的考生,若其生活能够自理、符合所报专业要求,且考试成绩达到录取标准,则正常录取。
第二十七条新生入学后,学校以教育部、卫生部、中国残疾人联合会制定的《普通高等学校招生体检工作指导意见》(教学〔2003〕3号)、《教育部办公厅卫生部办公厅关于普通高等学校招生学生入学身体检查取消乙肝项目检测有关问题的通知》(教学厅〔2010〕2号)为依据,对新生进行身体健康状况复查,对经复查不符合体检要求或不宜就读已录取专业者,按有关学籍管理规定办理,取消入学资格。
第九章新生注册与复查
第二十八条经中高职贯通培养三二分段转段考核录取的考生,须在规定时间内办理缴交学费注册。逾期未注册者,取消入学资格。
第二十九条被录取的新生应在办理入学报到手续时提交中职毕业学历证书原件,学校须对每位新生的中职毕业学历证书进行核对。对未提交证书或证书不真实的,学校将注销其录取资格。
第三十条新生入学后,学校在三个月内对新生进行资格复查,对在报名和考试过程中有弄虚作假或其他违纪违规行为者,将按规定取消入学资格,并将其档案退回考生原所在中职学校。
第十章收费标准及方式
第三十一条学生第四学年入读高职段后,学费、住宿费的收费标准按照广东省教育厅、广东省财政厅、广东省物价局有关文件执行。各专业学费及住宿费收费标准如下
第十一章招生工作的咨询、监督与申诉
第三十二条招生工作的监督与申诉
接受纪律监督与申诉的联系部门:学校纪检室
联系人:王发有
监督电话:020-22014921
电子邮箱:gdkmqf 126.com
第三十三条招生咨询及联系方式
咨询电话:020-22014966;22014969
电子邮箱:gdkmzsb 163.com
学校网址:www.gdkm.edu.cn
招生网址:www.gdkm.edu.cn/Category_38/Index.aspx
第十二章附则
第三十四条本章程适用于广东科贸职业学院2021年中高职贯通培养三二分段转段招生工作,自公布之日起施行。
第三十五条本章程由广东科贸职业学院授权广东科贸职业学院招生就业办公室解释。本章程若与国家和省的政策、规定不一致,以国家和省的政策、规定为准。



