第一条 为贯彻落实国家、浙江省中长期教育改革和发展规划纲要精神,深化高校考试招生制度改革,不断探索高校招生多元化途径和自主选拔权,根据《中华人民共和国教育法》《中华人民共和国高等教育法》等有关政策和规定,结合学校实际,特制定本章程。
第二条 本章程适用于2026年宁波财经学院“三位一体”综合评价招生工作。
第三条 学校招生工作实施“阳光工程”,遵循公平、公正、公开,综合评价、择优录取的原则,接受广大考生及其家长和社会各方面的监督。
第四条 学校全称:宁波财经学院
第五条 学校招生代码(浙江):0074
第六条 办学层次和类型:本科,全日制普通高等学校(民办)
第七条 办学地点:海曙校区(宁波市海曙区学院路899号),杭州湾校区(宁波市(慈溪)博华路77号),象山校区(宁波市象山县大目湾新城丽湾路599号)。
第八条 学校简介:宁波财经学院是一所经国家教育部批准设立的全日制普通本科高校。学校始建于2001年,2015年成为浙江省首批应用型本科建设试点示范高校。拥有海曙、杭州湾、象山等3个校区,占地面积1700余亩;全日制本科在校生近2万人。
学校现有45个本科专业,形成了以经济、管理学科为主,经、管、工、文、艺、史、交叉等多学科协调发展的学科专业体系。学校不断凝练学科发展方向,围绕大宗商品流通、中小企业创新创业、家族财富管理、金融大数据技术、文物保护与文物遗产、新一代电子信息技术、文化传播与视觉系统设计、影视制作与影视产业管理等研究领域,着力打造优势、特色学科。
现有国家级一流本科专业建设点4个,省级一流本科专业建设点7个,省级新兴特色专业4个、优势重点专业7个;国家级一流本科课程6门,省级一流课程127门;省一流学科4个、市优势特色学科5个。
第九条 学校根据办学宗旨、办学规模以及实际办学条件等因素,科学、合理编制招生计划,学校2026年面向浙江省“三位一体”综合评价招生总计划数为200名。具体招生计划如下:

第十条 为促进考生理性、有序报考,提升人才选拔的精准性和科学性,每位考生可报考包括我校在内的省内地方属试点高校总数不得超过4所(高校范围以《浙江省教育考试院关于做好2026年三位一体综合评价招生工作的通知》为准)。
第十一条 报考条件:
1.已经参加2026年浙江省普通高校招生考试报名,品德优良,身心健康,综合素质较高,具有创新能力和培养潜质,有一定特长的高中毕业生;
2.普通高中学业水平考试成绩均为合格(含)以上(以报名截止日期前已取得的成绩为准),且符合报考我校专业相应学业水平测试成绩最低要求(详见下表);

3.中学阶段综合素质评价均为B等(含)以上;
4.考生的选考科目须符合报考专业的选考科目范围。
第十二条 报名方式:2026年3月7日9:00—3月20日17:00,申请人进入宁波财经学院招生网,登录“2026年‘三位一体’综合评价招生报名系统”,完成报名手续,每名考生限报1个专业。
第十三条 初审:
1.学校“三位一体”综合评价招生工作专家委员会对报名考生进行评审,根据考生的学业水平测试成绩确定我校“三位一体”综合评价招生通过初审的考生名单。通过初审的考生人数不超过各专业招生计划数的8倍。初审成绩=学业水平测试成绩,学业水平测试成绩计算办法:A-15分,B-9分,C-6分,D-4分,满分100分,超过100分的按100分计。
2.初审结果将于3月25日在我校招生办网站上公布,考生也可通过我校“三位一体”综合评价招生报名系统查询。初审通过的考生将在报名系统中显示“初审通过”。
第十四条 综合素质测试资格确认:
1.网上确认
在报名系统中显示“初审通过”的考生,根据“网上确认流程”的要求进行缴费、打印准考证。
2.缴费
(1)缴费标准:我校“三位一体”综合素质测试报名考试费为140元/人。
(2)缴费方式:报名系统中显示“初审通过”的考生,于3月25日—4月3日进入我校校园统一缴费平台(https://jf.nbufe.edu.cn/)交纳报名考试费,用户名:S+身份证号,初始密码:详见“三位一体报名系统-报考进程-报考缴费”页面。
3.打印准考证
打印准考证时间:4月4日—4月10日。建议使用A4纸张打印准考证。考生须凭本人身份证、准考证参加学校“三位一体”综合素质测试。
第十五条 综合素质测试:通过初审的考生须参加我校组织的综合素质测试,测试以单独面试形式开展,主要考查学生的关键能力、学科素养和思维品质,安排在4月11日进行,具体时间以准考证显示为准。综合素质测试成绩满分为100分,成绩保留小数点后四位。
第十六条 综合素质测试结束后,学校根据综合素质测试成绩的高低,按不超过专业招生计划数1:6的比例确定入围考生名单。考生可通过学校“三位一体”报名系统查询综合素质测试成绩及入围信息。入围考生名单在学校招生网上进行公示,并报浙江省教育考试院备案。
第十七条 入围考生须参加2026年浙江省高考,录取安排在普通类提前进行。考生在填报提前录取院校志愿时,须将宁波财经学院填写为第一志愿,所填报专业须和报名专业一致,否则无效。
第十八条 综合成绩计算:综合成绩满分为100分,成绩保留小数点后四位。综合成绩由学业水平测试成绩(10%)、学校综合素质测试成绩(30%)、高考成绩(60%)三部分组成。综合成绩=学业水平测试成绩(满分100分)×10%+学校综合素质测试成绩(满分100分)×30%+高考成绩÷7.5×60%,其中学业水平测试A等计15分,B等计9分,C等计6分,D等计4分,满分100分,超过100分的按100分计。
第十九条 根据入围考生志愿,按分专业招生计划数1:1划定校内各专业投档基准线,学校按照考生专业第一志愿按综合成绩从高到低择优录取,若综合成绩相同,按高考成绩从高到低录取;若高考成绩相同,则按高考位次号从高到低录取。
第二十条 若专业志愿填报人数未达到该专业计划数的110%(小数点进位),则录取人数控制在该专业志愿填报人数的85%(小数点舍去)以内,未完成计划一律转入统一高考招生。
第二十一条 通过三位一体综合评价招生录取的考生,转专业政策按照学校相关文件执行。
第二十二条 执行教育部、原卫生部、中国残疾人联合会印发的《普通高等学校招生体检工作指导意见》及有关补充规定。根据专业(类)特点,对于设计学类、视觉传达设计、环境设计、产品设计、动画、数字媒体艺术专业,建议色盲考生谨慎报考
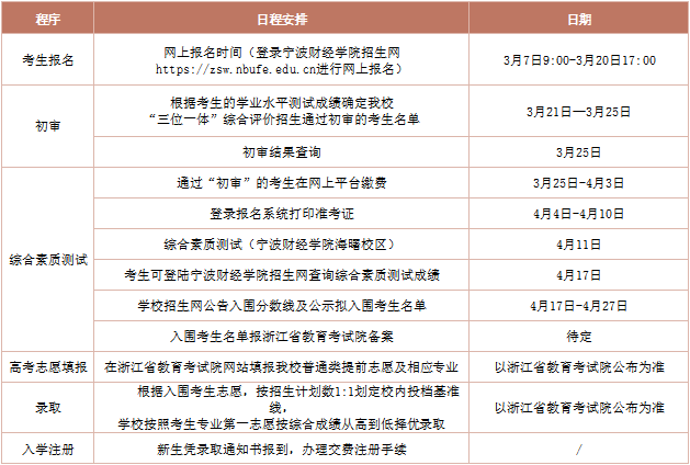
第二十三条 招生日程安排(如有变动,以学校最后通知为准)

第二十四条 学校成立“三位一体”招生综合评价工作领导小组及专家委员会,讨论决定学校“三位一体”综合评价招生录取工作中的重大问题。
第二十五条 学校招生录取工作实施阳光工程,坚持 “公开、公平、公正”原则,选拔录取工作由学校纪检部门全程参与,并接受社会监督,监督电话:0574-88044810。
第二十六条 对考生弄虚作假行为按教育部令第36号严肃处理。考生有下列情形之一的,应当如实记入其考试诚信档案。下列行为在报名阶段发现的,取消报考资格;在入学前发现的,取消入学资格;在入学后发现的,取消录取资格或者学籍;毕业后发现的,由教育行政部门宣布学历、学位证书无效,责令收回或者予以没收;涉嫌犯罪的,依法移送司法机关处理。
(1)提供虚假姓名、年龄、民族、户籍等个人信息,伪造、非法获得证件、成绩证明、荣誉证书等,骗取报名资格、享受优惠政策的;
(2)在综合素质评价中提供虚假材料、影响录取结果的;
(3)冒名顶替入学,由他人替考入学或者取得优惠资格的;
(4)其他严重违反高校招生规定的弄虚作假行为。
第二十七条 咨询方式:
学校网址:https://www.nbufe.edu.cn
招生网址:https://zsw.nbufe.edu.cn/
咨询电话:0574-88052238、0574-88052239
招生咨询QQ群:193599033
招生官微:nbufezsb
第二十八条 如遇重大突发情况,学校将视情保留对相关考核内容、方式、时间地点等调整的权利。
第二十九条 本章程若有与国家相关政策不一致之处,以国家和上级有关政策为准。
第三十条 本章程由学校“三位一体”综合评价招生工作领导小组负责解释。