“你知道中国哪所大学最有钱吗?全国最好的双非,却挤满了985的考研生,甚至不乏清北本科。没错它就是——深圳大学。”
深圳大学作为深圳高等教育的“嫡长子”,就业情况如何?高考直通车借助《2023-2024学年本科教学质量报告》给大家介绍一下——
截至2024年8月31日,2024届共有本科毕业生6422人,实际毕业人数6118人,毕业率为95.27%,学位授予率为100%。应届本科毕业生总体去向落实率为86.4%,其中:
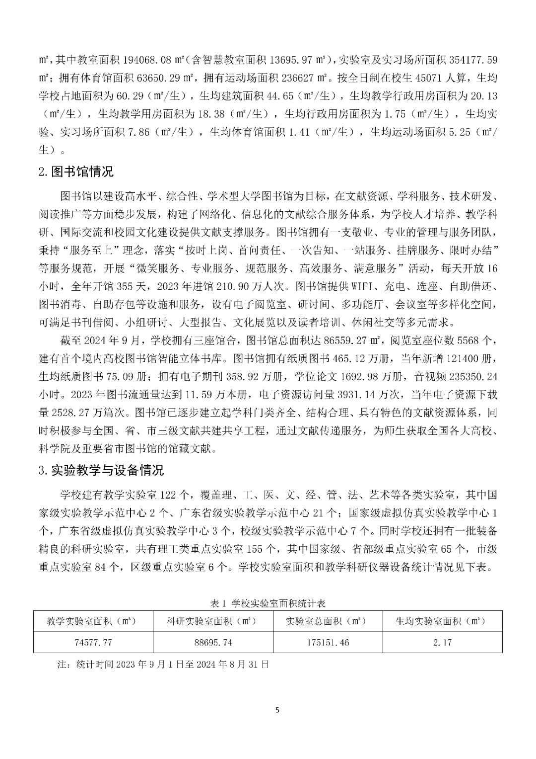
升学/深造:1979人,占毕业生总人数的32.35%,较2023届的31.13%提升了1.22个百分点。
主要录取院校有:清华大学、北京大学、香港大学、牛津大学、新加坡国立大学等国内外知名学府。
就业:去国家机关、事业单位就业693人,占毕业生总人数的10.08%,主要流向深圳海关、深圳市龙岗区教育局、深圳市宝安区教育局等单位。
去企业就业人数占比为27.01%,主要流向为:比亚迪股份有限公司、华为技术有限公司、腾讯科技(深圳)有限公司、深圳市新凯来技术有限公司、中国移动、中国电信等知名企业。
深圳大学至今已经成立40余年,是一所特色鲜明、实力雄厚、在国内外具有良好声誉和重要影响力的高水平综合性大学。
深圳大学现有粤海、丽湖两个校区,校园总占地面积2.72平方公里,总建筑面积210.93万平方米。学校设有27个学院,105个本科专业和3个中外合作办学专业,3所直属附属医院。
工程学、临床医学等20个学科进入ESI学科全球排名前1%(其中工程学、材料科学、计算机科学、化学等4个学科进入ESI全球排名前1‰)。
那么这一所强校有哪些王牌专业呢?据统计,自2019年教育部实施一流本科专业建设“双万计划”以来,深圳大学入选国家级一流本科专业建设点34个、省级一流本科专业建设点21个。如果有想报考深大的考生,可以着重考虑以下一流专业:
深圳大学国家级一流本科专业建设点名单:
深圳大学省级一流本科专业建设点名单:
在2025年广东高考录取中,深圳大学延续强劲势头,其最低投档分数线已超过省内两所211高校——暨南大学与华南师范大学。
目前深圳大学已经公布今年广东高考各专业录取分数线,热门专业的报考势头和对高分生源的吸引力有多大?一起来看看👇
今年,深圳大学普通类(物理)的招生专业共有77个,比去年多了13个。新成立的人工智能学院首次招生,开设的人工智能(IEEE荣誉班)和人工智能两个专业,在广东物理类的233专业组投档,这个专业组的最低排位在学校同类组别里是最高的。
具体来看,计算机科学与技术(腾班)的录取分数最高,达到634分,全省排位8073名。这个班是深大和腾讯合办的,强调校企联合培养,腾讯和它的生态企业会提供优先实习的机会。分数线紧随其后、也都超过620分的专业还有人工智能(IEEE荣誉班)、人工智能、计算机科学与技术(卓越班)、计算机类和电子信息工程(文华班)等。相比之下,电子商务(中外合作办学)专业的录取门槛稍低,583分即可被录取,对应全省排位41502名,这个分数仍然高出特控线49分。
和去年相比,深大今年普通类物理的一些热门专业最低录取排位有升有降。比如,新闻传播学类专业的排位上升了2056名,是涨幅最大的;智能建造、教育技术学(智能教育)等专业的排位也有明显提升。而法学专业的报考热度有所下降。这些专业排位的波动是招生中的常见现象,它通常反映了考生对专业前景的认知、社会行业热度的变化,以及高校当年招生计划的结构性调整。
在2025年的地方专项计划中,深圳大学的计算机类专业成为录取要求最高的专业,需要619分,对应全省排位14651名;而预防医学的录取门槛相对较低,571分即可被录取,对应排位为53491名。
与2024年相比,今年深圳大学地方专项多数专业的录取排位都有明显提高。其中,自动化、智慧交通和智能建造等专业的排位提升幅度较大,均超过了1万名。
在2025年的招生中,深圳大学普通类(历史)共有24个招生专业,比去年增加了1个。新开设的专业包括网络与新媒体(传腾班)、汉语言文学(国学精英班)和建筑学(卓越班),而风景园林和学前教育(师范)两个专业今年暂停招生。
与2024年相比,多个专业的录取排位有所提升。其中,新闻传播学类的排位提高了589名,涨幅明显;汉语言文学(卓越班)、广告学(卓越班)等7个专业的排位也有不同幅度的上升。今年,录取分数最高的专业是网络与新媒体(传腾班),要求611分,对应全省排位3159名。分数紧随其后、均超过598分的专业还有汉语言文学(卓越班)、广告学(卓越班)、金融学(创新班)等9个专业。
地方专项计划(历史类)方面,招生专业总数调整为7个,比去年新增1个。其中,法学专业今年暂停招生,新增了日语(国别与区域)和德语(德英国别与区域)两个专业。
在录取门槛上,金融学类和汉语国际教育(师范)并列最高,均为588分,对应全省排位分别为8346名和8428名;学前教育(师范)的录取分数相对较低,为570分,对应排位14757名。
总的来说,深圳大学在2025年高考录取中表现稳健,所有普通类(历史)和普通类(物理)专业的最低录取分数都超过了特控线,连续两年保持了100%的特控率。同时,部分专业之间的分数线差距有所拉大,这反映出学校的生源质量在持续改善,整体竞争力正稳步提升。










































