东北大学2023年硕士研究生招生考试考生进入复试的初试成绩基本要求
一、学术学位

二、专业学位

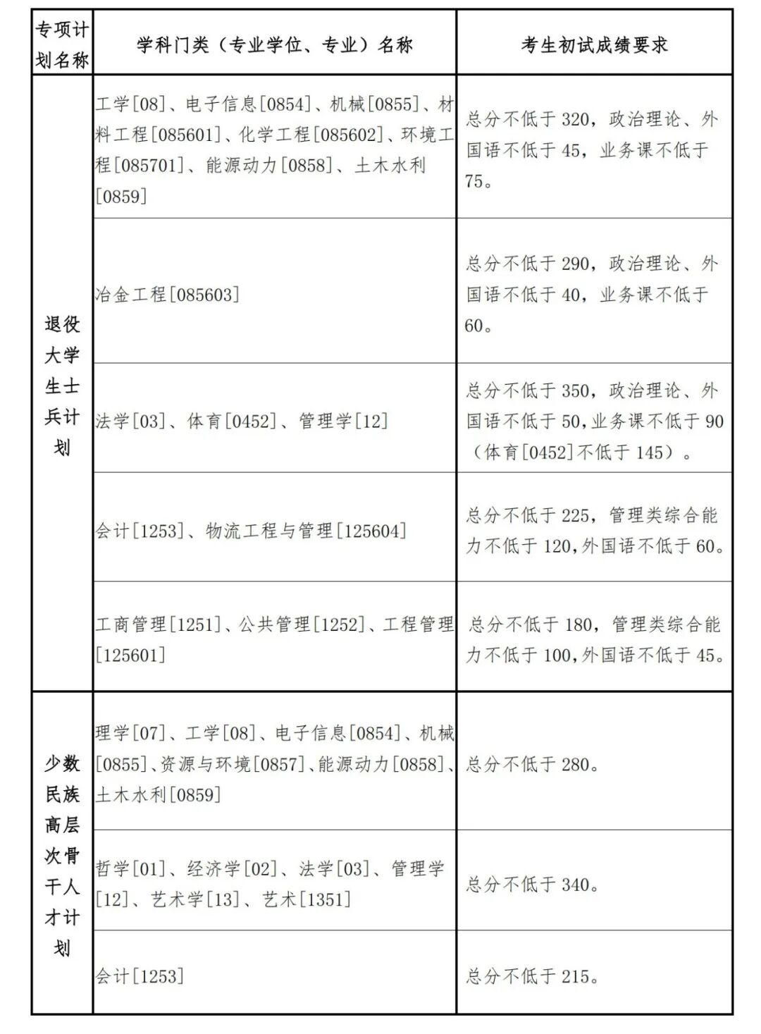
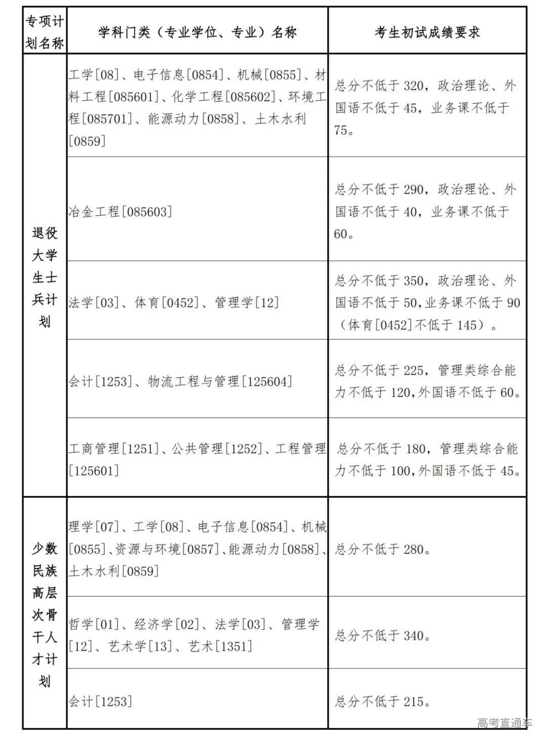
三、专项计划
四、单独考试

五、其它说明
1.进入复试的初试成绩基本要求是我校各学科(类别)、专业(领域)考生进入复试的最低分数要求,各学院可根据学科特点、统考招生计划数、生源情况制定本单位各学科(类别)、专业(领域)考生进入复试的初试成绩要求。考生初试成绩须达到各学院制定的各学科(类别)、专业(领域)考生进入复试的初试成绩要求才能进入复试。
2.工作单位和户籍在国务院公布的民族区域自治地方,且定向就业单位为原单位的少数民族在职人员考生,可享受少数民族照顾政策,即在学校复试基本分数线基础上总分降10分,单科降5分。
3.“对口支援西部地区高校定向培养研究生计划”执行全国硕士研究生招生考试复试基本分数要求(A类考生)。
4.“大学生志愿服务西部计划”“选聘高校毕业生到村任职”“三支一扶计划”“高校学生应征入伍服现役退役”等享受照顾政策按照教育部相关规定执行。符合教育部享受照顾政策的考生,须按照《东北大学2023年硕士研究生招生考试网报公告》要求在规定时间内提交有关证明材料,逾期视为放弃,我校将根据教育部最新文件及名单进行审核。
5.复试相关工作安排请关注我校研究生招生信息网后续公布的有关通知。
