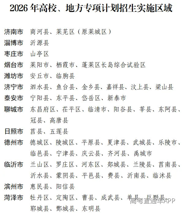
根据山东省教育厅印发《关于做好2026年面向农村和脱贫地区学生招生专项计划工作的通知》(鲁教学函〔2026〕17号)要求,2026年我省继续实施地方重点高校招收农村和脱贫地区学生专项计划(以下简称地方专项计划)。
我校依据学校的招生规模、办学条件和办学特色等编制了地方专项分专业招生计划共计220人。
1.符合2026年统一高考报名条件并参加我省2026年夏季高考; 2.本人及父亲或母亲或其他法定监护人的户籍地及居住地在实施区域的农村,且本人具有当地连续3年以上的户籍; 3.本人具有户籍所在县(市、区)高中连续3年学籍并实际就读; 4.高考成绩达到我省2026年夏季高考普通类一段线。 02 往年被专项计划录取后放弃入学资格或退学的考生,不再具有专项计划报考资格。 高考成绩公布后,符合地方专项计划报考条件的考生须填写《山东省2026年高校(地方)专项计划考生资格审核表》(以下简称《审核表》),考生本人在《审核表》指定区域签字确认后,于6月28日前到考生所在县(市、区)教育(教体)局资格审核承办部门进行资格审核,提交材料为《审核表》、本人及父亲或母亲户口簿、本人身份证原件及复印件(如申请人提供其他法定监护人户口簿的,须同时提供法定监护人资格证明)。各县(市、区)教育(教体)局审核完毕后,将合格考生名单在教育行政部门或招考机构网站上公示3个工作日。 各市教育(教体)局汇总并复核所辖县(市、区)审核通过的考生名单,复核通过的在网站公示3个工作日,公示无误后于7月13日前报送省教育招生考试院。纸质版加盖市教育(教体)局公章后邮寄至省教育招生考试院,电子版通过山东省教育招生考试阳光数据平台(https://ygpt.sdzk.cn)上报。省教育招生考试院汇总考生名单进行公示后,组织投档录取工作。 符合地方专项计划条件的考生在普通类常规批填报志愿。地方专项计划志愿单设志愿代码,与其它常规志愿混合填报,投档录取规则与其它常规志愿相同。具体录取办法由省教育招生考试院另文发布。


