根据教育部相关文件精神,结合学校实际情况,经上海师范大学研究生招生委员会审议批准,现公布2026年第一志愿报考我校硕士研究生进入复试的初试成绩要求。
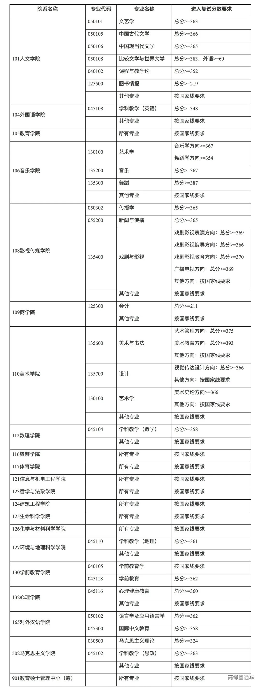
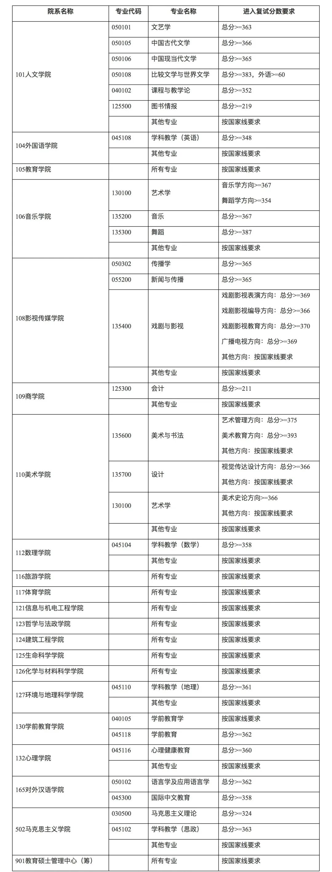
一、普通计划一志愿报考我校的考生(含全日制和非全日制),符合A类普通国家线要求,并且符合以下条件者即可参加我校复试:
二、“退役大学生士兵计划”考生进入复试的初试成绩要求为: 三、“少数民族高层次骨干人才计划”考生进入复试的初试成绩要求为:定向省份为新疆的考生总分不低于所报考学科专业“少数民族高层次骨干人才计划”国家线的116%;定向其他省份的考生总分不低于所报学科专业“少数民族高层次骨干人才计划”国家线。
注: 1.我校不再寄发复试通知,请考生仔细查看复试分数要求,具体复试时间、方式等安排另行通知,请关注本网站和相关学院网站。 2.推免生不再参加本次复试。 3.符合教育部《2026年全国硕士研究生招生工作管理规定》中初试总分加分或照顾政策的考生,若达到我校复试分数线(含加分后),请将相关证明材料扫描件于3月27日11:00之前,发送至以下邮箱:yjsc@shnu.edu.cn,邮件主题请注明“加分项目:***(项目)+考生编号+姓名”,逾期不再受理。

