各位考生:
广西科技大学现有部分调剂指标面向全国考生调剂,欢迎考生调剂我校!
(一)我校不做预调剂。我校只受理在“中国研究生招生信息网” (以下简称“研招网”)的网上调剂系统上提交的调剂申请,不接受包括预调剂系统、电话、邮件等形式的调剂申请。
(二)调剂办法及程序
1.2026年全国硕士研究生招生“网上调剂意向采集系统”已于3月27日开通;“调剂服务系统”将于4月8日开通。请有调剂意愿的考生密切关注“中国研究生招生信息网”(网址:https://yz.chsi.com.cn/;微信公众号:chsiyz),届时登录调剂系统和我校网站(https://www.gxust.edu.cn/yjs/zsgz),查询调剂相关信息,按要求填报调剂志愿。
2.调剂系统开通12小时后,招生学院将视申请调剂考生情况择时关闭调剂系统,整理考生信息,根据调剂考生进入复试筛选原则进行择优遴选,确定复试名单。
3.调剂系统开通12小时后,24小时内,招生学院通过“研招网”通知考生参加复试,请考生提交调剂申请后务必随时关注,在接到学校的复试通知后及时确认并按照复试通知要求与招生学院取得联系。
二、调剂原则
1.第一志愿复试录取后拟录取人数低于招生计划数的学科专业可接收调剂。
2.服务战略、按需招生、全面衡量、择优录取、宁缺毋滥。
3.综合考查初试成绩、本科专业背景、学习或工作成绩等。
4.复试遴选最低分数线由各专业根据同批次申请调剂考生的总体情况确定。
三、调剂条件
1.普通计划调剂考生初试成绩至少要达到2026年B类考生国家各学科复试分数线;且符合《广西科技大学2026年硕士研究生招生专业目录》中各相关专业其他要求。退役大学生士兵专项计划调剂考生初试成绩必须同时满足总分成绩不低于B类考生国家对应基本分数线的75%,单科成绩须不低于B类考生国家对应基本分数线的80%。
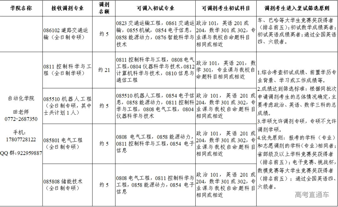
2.原则上,调剂考生第一志愿专业与调入专业相同相近,或初试科目与调入专业初试科目相同相近。具体请查阅本公告下方《广西科技大学2026年接受调剂专业、调剂名额、可调入初试专业、初试科目、筛选原则、联系方式》。
3.我校接收调剂生以在规定时间前收到调剂考生在 “研招网”调剂系统上提交的调剂信息为准。
4.满足国家文件规定的其他条件。
5.原报考全日制的考生可调剂非全日制相应专业,录取类别为定向就业,须签订定向就业协议书。
6.报考“退役大学生士兵计划”的考生,申请调剂到普通计划,其初试成绩须达到我校相关专业所在学科门类的全国初试成绩基本要求。符合条件的,可按规定享受退役大学生士兵初试加分政策。
复试方式请查阅相关招生学院调剂工作细则。复试在调剂系统开通后择期进行。
专业课考试可以是笔试或口试,以各招生学院调剂工作细则为准。口试内容与公布的考试大纲基本一致,但会尽可能采用综合性、开放性的能力型试题,因此题型与考纲公布的题型相较会有所调整,具体要求按各招生学院公布的调剂工作细则执行。
(一)我校085501机械工程、0256资产评估、045108学科教学(英语)接收非全日制考生,原报考相关专业全日制考生可申请调剂,但须为在职考生,录取类别为“定向就业”,录取前须签订定向就业协议。
(二)广西科技大学2026年硕士研究生招生专业目录:
https://www.gxust.edu.cn/yjs/info/1254/5600.htm
(三)复试科目考试大纲:
https://www.gxust.edu.cn/yjs/info/1254/5859.htm
(四)招生科联系电话:0772-2685375。
祝各位考生考试顺利!










