第一章 总则 第一条
根据《国务院关于深化考试招生制度改革的实施意见》《浙江省深化高校考试招生制度综合改革试点方案》等文件精神,结合学校实际,特制定本章程。
第二章 学校概况 第二条 浙江同济科技职业学院是省属全日制公办高等职业院校,是全国文明单位、全国文明校园,先后入选教育部现代学徒制试点单位、水利部水利技术技能人才培养基地、浙江省“双高计划”建设单位,获评全国水利职业教育示范院校、全国优质水利高等职业院校、浙江省清廉学校建设示范校、浙江省服务乡村振兴人才培养优质校,被誉为浙江水利行业人才培养的摇篮,为水利事业、区域经济和社会发展作出了突出贡献。 第三条 学校坚持“立足浙江、面向全国、紧贴行业、服务发展、促进就业”的办学宗旨,构建了以水利电力为特色、大土木为主体、五大专业群协同发展的学科专业体系。持续深化产教融合、校企合作,推行中国特色学徒制,培养德智体美劳全面发展的高素质技术技能人才。 第四条 学校具有高等职业技术学历教育招生资格,颁发有浙江同济科技职业学院印鉴的全国普通高等教育专科毕业证书。国家教育部电子注册。 第五条 学校办学地点位于杭州市萧山高教园耕文路418号。 第六条 学校总占地面积近千亩,具有完善的现代教育教学设施,建有21个校内实训基地、323个联系紧密的校外实习基地,与870家企业建立了紧密的校企合作关系,为培养学生职业能力提供坚实的条件保障。
第三章 招生专业、计划及科类 第七条 学校2026年面向浙江省高职提前招生计划共268人,具体分专业招生计划如下:
第四章 报名与综合测评 第八条 报名与综合测评 已办理2026年浙江省普通高考招生报名手续的高中毕业生,且符合下列条件: 1.遵守中华人民共和国宪法和法律; 2.身体条件符合《普通高等学校招生体检工作指导意见》要求。
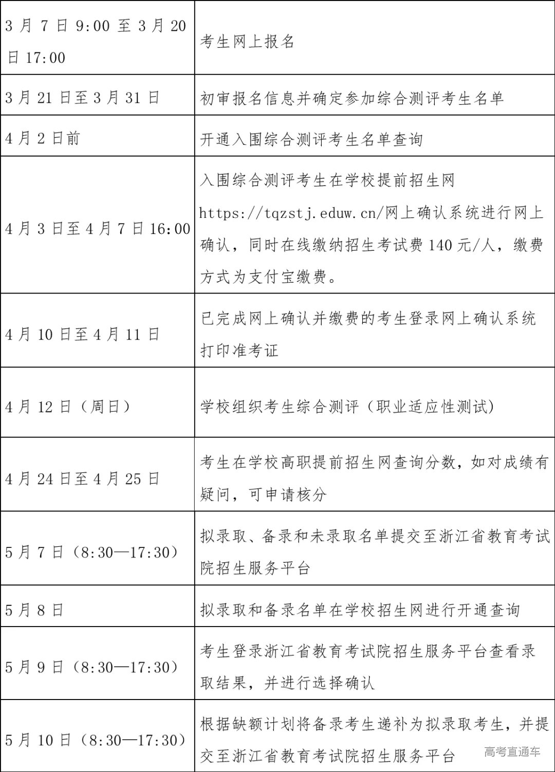
第九条 报名及确认 报名 凡符合我校高职提前招生报名条件的考生于3月7日9:00-3月20日17:00通过学校提前招生网(https://tqzstj.eduw.cn/)登录,或直接登录浙江省教育考试院高职提前招生服务平台提交报名信息。 考生允许填报2个专业志愿。每位考生只参加一个招生专业的综合测评。 入围综合测评考生名单的确定 考生遵循“志愿优先”原则,根据高中学考成绩折算总分依次从高分到低分按照各专业招生计划的400%比例确定入围综合测评的名单;第一专业志愿不能入围的考生,若其第二专业志愿计划有缺额,则按学考成绩折算总分依次从高分到低分进行递补,额满为止。进入综合测评阶段后专业不再调整。报考人数少于专业招生计划的400%时,符合报考条件的考生全部入围。当最后一名折算成绩出现同分情况时,则同分考生全部进入测评环节。入围具体名单将在4月2日前公布在学校招生网上,由考生自行查询,学校不再另行通知。 网上确认与缴费 入围综合测评的考生务必于4月3日-4月7日在学校提前招生网上进行确认和缴费。请考生认真阅读《2026年高职提前招生考生承诺书》后在线确认本人承诺,上传考生本人身份证原件的正反面照片。同时在线缴纳招生考试费140元/人,缴费方式为支付宝缴费,未按时缴纳招生考试费视为自动放弃参加综合测评资格。 完成网上确认并缴费的考生于4月10日-4月11日登录网上确认系统打印准考证。
第十条 学校综合测评 高职提前招生综合测评由学校自主命题并组织考试,命题与阅卷工作由学校上报浙江省教育考试院备案,自主组织实施。测评内容、方式及分值如下: 职业适应性测试(分值100分) 提前招生综合测评方案(职业适应性测试)将在学校提前招生网另行公布。
第十一条 总分分值:满分200分 考生总分=全省普通高中学业水平考试(学考)折算成绩100分+学校职业适应性测试成绩100分 考生普通高中学业水平考试(学考)折算成绩由2门必选科目+3门自选科目组成,五门科目成绩进行折算,不同等级换算成相应分值,满分为100分。必选科目为语文、数学,三门自选科目从外语、物理、技术、政治、历史、地理、化学、生物学中选择学考等级最优的三门。高中学考等级以浙江省教育考试院提供的成绩为准,学考等级是外省获得的,须提供学籍所在省的省级机构出具或签署意见的学业水平考试成绩证书或证明(原件)。换算如下表: 学校认可往届生相应科目的学业水平考试成绩,其中对通用技术和信息技术两项取该考生等级较高的一项成绩计为技术科目学考等级成绩。
第十二条 成绩查询和复核:学校招生网将在规定时间内开通成绩查询功能,考生可凭报名时设置的密码进入系统查询成绩。如对考试成绩有疑问,可提出核分申请,以书面形式提交至学校学工部。学校将以书面申请为准进行核分,申请核分的考生请注明准考证、身份证、姓名、联系方式等基本信息。
第五章 录取规则 第十三条 根据国家教育部和浙江省教育考试院要求,实行浙江省教育考试院监督、学校负责的体制,学校按公开、公平、公正的原则,择优录取。 第十四条 考生身体健康要求参照《普通高等学校招生体检工作指导意见》的相关规定体检合格,能满足专业要求;凡考生体检符合“学校可以不予录取”条款的,学校将按“不予录取”执行。 第十五条 根据考生成绩的总分从高到低排序,按各专业招生计划数的1:3比例确定“拟录取”和“备录取”考生名单,其中前100%的考生确定为“拟录取”名单,顺延200%的考生为“备录取”名单。 第十六条 当考生总分相同时,依次按职业适应性测试成绩、学考10门科目折算总分、学考单科折算成绩从高分到低分排序录取,学考单科折算成绩顺序排列:语文、数学、外语、技术、物理、地理、思想政治、历史、化学、生物学。若仍相同,根据考生普高综合素质评价等级择优录取,高中阶段具备相关选修课程学分或相关选修课程成绩优良的,在同等条件下优先录取。录取结果由学校招生工作领导小组审定。 第十七条 各专业实际参加综合测评考生人数少于或等于招生计划数,则按实际参加综合测评考生90%的比例确定拟录取考生的名单(小数点四舍五入计算),无备录取考生。 第十八条 拟录取考生须登录浙江省考试院高职提前招生服务平台,选择一所院校作为录取结果,未在规定时间内登录服务平台选定录取学校的考生视为自动放弃该批次所有拟录取资格。备录取考生根据录取进程、待转为拟录取状态后方可登录平台进行录取选择。学校根据考生选择结果确定正式录取名单,并在学校招生网进行公示,公示时间10个工作日,同时上报省教育考试院审核、备案、办理录取手续。 第十九条 凡被高职提前招生录取的考生,不得再参加当年的普通高考。未被录取的则可参加普通高考,不影响正常录取。 第二十条 学生入学后进行体检,参照《普通高等学校招生体检工作指导意见》,对体检不合格的学生作退学处理。 第二十一条 进程安排如下: 第七章 招生监督 第二十二条 高职提前招生工作由学校纪委全程监督,并主动接受浙江省教育考试院、媒体和社会各界的监督。学校监督投诉电话:0571-83864106。 第二十三条 招生工作人员严格执行教育部《普通高等学校招生工作规定》等要求,严格遵守招生考试纪律,坚持“公平、公正、公开”原则,创造一个让社会、考生放心的选拔环境,确保高职提前招生工作顺利完成。 第二十四条 学校采用全封闭形式,相关部门和涉密人员签订保密责任书,考试现场实行手机信号屏蔽,利益相关人员实行回避原则。 第二十五条 综合测评有面试环节的,考评专家、考生及所在考场以抽签形式随机匹配,全程录像或录音,保留记录备查。 第二十六条 考生应本着诚信原则提交报考申请,有下列情形之一的,如实记入其考试诚信档案。下列行为在报名阶段发现的,取消报考资格;在入学前发现的,取消入学资格;在入学后发现的,取消录取资格或者学籍;在毕业后发现的,由教育行政部门宣布学历、学位证书无效,责令收回或者予以没收;涉嫌犯罪的,依法移送司法机关处理。 (1)提供虚假姓名、年龄、民族、户籍等个人信息,伪造、非法获得证件、成绩证明、荣誉证书等,骗取报名资格、享受优惠政策的; (2)在综合素质评价、相关申请材料中提供虚假材料、影响录取结果的; (3)冒名顶替入学,由他人替考入学或者取得优惠资格的; (4)其他严重违反高校招生规定的弄虚作假行为。 第二十七条 其他违规行为的处理遵照教育部和浙江省教育厅有关规定执行
第八章 附 则 第二十八条 本章程若有与国家相关政策不一致处,以国家和上级有关政策为准。 第二十九条 本章程由浙江同济科技职业学院学工部负责解释。 第三十条 招生咨询及查询 通信地址:杭州市萧山高教园耕文路418号 邮政编码:311231 咨询电话:0571-83863688 83863268 招 生 网:http://zs.zjtongji.edu.cn:8008/







