第一章 总则
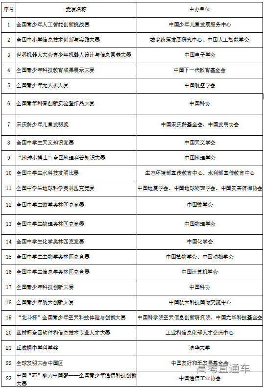
第一条 根据教育部及山东省教育厅有关本科综合评价招生工作通知精神,结合学校工作实际,制定本章程。 第二条 学校招生工作严格执行教育部和省级招生主管部门的有关政策和规定,贯彻“公平竞争、公正选拔、公开透明、全面考核、综合评价、择优录取”的原则。 第三条 学校招生工作实施“阳光工程”,接受广大考生及其家长和社会各方面的监督。 第四条 本章程适用于2023年山东科技大学本科综合评价招生工作。 第二章 学校概况 第五条 学校全称:山东科技大学。 第六条 学校代码:10424。 第七条 办学层次及类型:本科、研究生教育,公办普通高等学校 第八条 颁发毕业证书及学位证书的学校名称:山东科技大学。 第九条 学校在青岛、泰安、济南三地办学,主校区在青岛。 第三章 组织机构 第十条学校招生工作委员会决定综合评价招生工作相关重大事项。 第十一条学校招生办公室负责综合评价招生工作的具体实施。 第十二条学校本科招生监督小组负责对综合评价招生工作的全过程监督。 第四章 招生计划与报名办法 第十三条 招生计划 学校综合评价招生面向山东省内夏季高考生源,总计划数为180人,招生计划如下表: 第十四条 报名条件 通过2023年山东省普通高等学校招生全国统一考试(夏季高考)报名,品德优良,身心健康,综合素质较高,具有创新精神和培养潜质;学生思想品德、社会实践表现良好,高中三年参加不少于10个工作日的社区服务和1周社会实践,并完成不少于6学分的考察探究活动(研究性学习、研学旅行、野外考察等),完成规定的自主选修学分学习,普通高中学业水平合格考试合格,且符合以下条件之一者均可申请报考: (1)自然科学素养类:高中阶段在以下竞赛中获得过省级三等奖(含)以上者。 (2)人文综合素养类:高中阶段在以下竞赛中获得过山东赛区决赛二等奖(含)以上者。 (3)高中阶段获得省级及以上 “优秀学生干部”、“优秀学生”、“优秀共青团员”等荣誉称号者,以及证书落款为山东省教育厅或共青团山东省委员会的自然科学素养类、人文综合素养类等省级三等奖(含)以上者。 第十五条 网上报名 符合报名条件的学生请于规定时间内登录阳光高考特殊类型招生报名平台综合评价报名系统进行网上报名(网址:https://gaokao.chsi.com.cn/zzbm/)。根据网上提示的“报名流程”办理报名手续,确认无误后,通过报名平台直接用A4纸打印《山东科技大学2023年综合评价招生申请表》。 学生报名应通过报名平台上传报名材料,无需寄送任何纸质材料。报名上传的材料务必清晰可读,对未按时完成报名或材料不符合要求的学生,学校不予审核,上传报名材料清单如下: (1)《山东科技大学2023年综合评价申请表》,本人手写签名并加盖中学公章; (2)高中阶段获奖证书(学生仅需上传报名条件中规定的各项奖励证书,不得上传报名条件中未规定的奖励证书),加盖中学公章; (3)《山东科技大学2023年本科综合评价招生考生报名条件证明》(附件1)、《山东科技大学2023年本科综合评价招生考生获奖证明》(附件2),加盖中学公章; (4)《山东科技大学2023年本科综合评价招生考生诚信承诺书》(附件3), 本人手写签名并加盖中学公章。 第五章 选拔程序和录取办法 第十六条 选拔程序 1.学校初审:学校根据报名条件及山东省教育招生考试院反馈的考生高中综合素质评价信息,组织审核考生提交的报名材料及综合素质评价信息,确定初审合格名单,在教育部阳光高考信息公开平台公布。 2.网上确认考试:在规定时间内,初审合格考生在阳光高考特殊类型招生报名平台综合评价报名系统进行确认考试,超出规定时间,不允许继续网上确认考试或者取消考试确认。另外,在时间冲突的情况下只允许在报名系统中确认1所学校的测试。 3.学校考核:初审合格考生有资格参加学校考核,考核方式为综合素质面试,面试地点青岛校区。 (1)以考察学生的综合素质为主,根据考核成绩由高到低,按照招生计划1:6的比例,确定入围考生名单。 (2)面试分组和试题现场抽签随机确定。 (3)入围考生名单在该校本科招生网进行公示,并报山东省教育招生考试院备案。 注意:如遇疫情等不可抗力因素,具体面试时间和地点另行通知。 第十七条 录取办法 1.入围考生必须参加2023年高考报名和考试。录取批次安排在普通类提前批,高考投档成绩不低于山东省2023年夏季高考特殊类型招生控制线下20分。 2.对进档考生,按综合成绩从高分到低分进行录取。 综合成绩由夏季高考总成绩(含语文、数学、外语科目考试成绩,高中学业水平等级考试成绩和高考加分),该校综合素质面试成绩组成,其中夏季高考总成绩占70%,该校综合素质面试成绩占30%。综合成绩四舍五入,保留两位小数。 若考生综合成绩相同,则按单项顺序及分数高低排序,单项顺序排列依次为:该校综合素质面试成绩、夏季高考总成绩。 3.考生填报的专业志愿须在该校公布的综合评价招生计划专业范围内,考生选考科目应符合所报专业的选考科目要求,否则该专业志愿无效。 4.专业安排办法:对进档考生,在专业安排上,按照“分数优先,遵循志愿”的原则进行,专业志愿间不设级差分。考生所报专业志愿都无法满足时,若不服从专业调剂,作退档处理。 5.对考生身体健康要求,根据教育部等部门印发的《普通高等学校招生体检工作指导意见》实施。 6.综合评价招生已录取的学生,其他院校不再录取。 第十八条 时间安排 1.网上报名、报名缴费:5月5日上午9:00至5月10日上午12:00; 2.初审结果查询:6月9日前; 3.面试缴费、网上确认考试:6月10日上午9:00到6月12日下午18:00; 4.现场报到:6月17日上午9:00到下午16:30; 5.学校考核:6月18日(具体以考生准考证通知为准); 6.入围考生名单公示:6月22日前。 注意:请考生严格按照上述时间要求完成网上报名、报名缴费、面试缴费、网上确认考试、现场报到、学校考核等环节,未按上述规定时间完成的,视为放弃该校综合评价招生资格。 第十九条 考生须在报名系统中缴纳报名费30元,初审合格并参加学校面试者须再缴纳面试费50元(依据《关于明确高校组织的招生考试收费标准的通知》(鲁发改成本〔2021〕1128号)收取)。如因个人原因导致无法参加初审、报到或面试等情况,已缴费用不予退还。 第六章收费标准及资助政策 第二十条 学费实行学分制收费。住宿由学校统一安排,住宿费每生每学年不超过1200元。学校收费按照山东省发展和改革委员会、山东省财政厅、山东省教育厅批准的标准执行。 第二十一条学校通过奖、贷、助、补、免等多种资助方式帮助学生完成学业。家庭经济困难学生可申请助学贷款、“绿色通道”、奖助学金、学费减免、勤工助学等资助项目。资助条件和标准由学校根据学生家庭经济情况,按照省财政厅、省教育厅等5部门《山东省学生资助资金管理办法》(鲁财科教〔2020〕15号)以及学校相关规定执行。 第七章 其他 第二十二条 考生应本着“诚信”的原则提供真实准确的报名申请材料,对查实提供虚假申请材料的考生,该校依照相关规定取消其综合评价招生相应资格,并将有关情况通报山东省教育招生考试院,由山东省教育招生考试院依照相关规定取消其高考相应资格。中学应当对所出具的推荐材料或者盖章认可的自荐材料认真核实,出现弄虚作假情形的,该校保留采取相关措施的权利。 第二十三条 其他注意事项请考生及时关注该校本科招生网上相关信息。 第二十四条 学校不委托任何机构和个人办理招生相关事宜,请考生及家长谨防上当。 第二十五条本章程与国家法律、法规和上级有关政策不一致的,以国家法律、法规和上级有关政策为准。未尽事宜,按上级有关规定执行。 第二十六条 学校联系方式: 咨询电话:0532-86057077(周一至周五的8:30-11:30和14:30-17:00) 招生监督电话:0532-86057554(周一至周五的8:30-11:30和14:30-17:00) 学校网址:http://www.sdust.edu.cn 本科招生网:http://zs.sdust.edu.cn 通信地址:山东省青岛市黄岛区前湾港路579号 邮政编码:266590 第二十七条 本章程由山东科技大学招生办公室负责解释。





