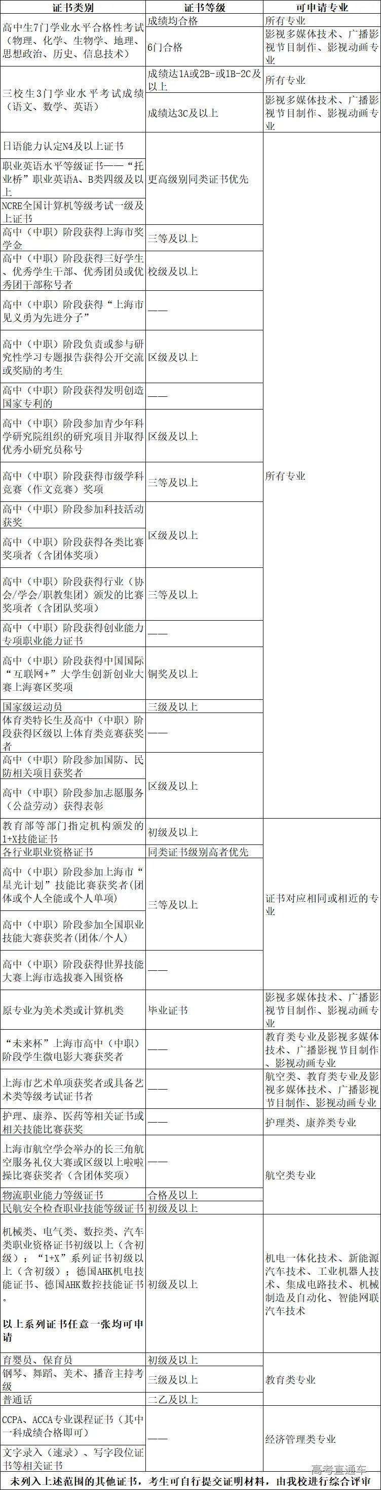
学校简介 school introduction 学校概况 01 上海东海职业技术学院创建于1993年,是教育部首批批准的37所高职院校之一,为非营利性的全日制民办高等院校,招生计划纳入全国普通高等教育统招计划。学校开设近30个招生专业,涵盖财经商贸、装备制造、交通运输、电子信息、医药卫生、文化艺术、新闻传播、教育与体育等专业大类,拥有“智慧商贸”“时尚设计”“智慧财经”“集成电路技术”“影视动画”5个市级高水平专业群,“新能源汽车”“民航运输服务”“人工智能技术”“电子商务”4个校级一流专业群,9个高本贯通专业、1个教育部国控专业、5个国家级骨干建设专业和3个上海市骨干建设专业。 学校荣誉 02 学校于2012年被列为上海市市级特色高职院校和上海市示范性民办高校,曾荣获“全国民办高等教育优秀院校”“上海市黄炎培职业教育奖——优秀学校奖”等殊荣,并顺利入围“全国普通高校竞赛评估结果(高职)TOP300”,系上海唯一入选的民办高校,十四年蝉联七届“上海市文明单位”荣誉称号。2018年,荣获国家级职业教育教学成果一等奖,实现了民办高校零的突破。2022年,荣获国家级职业教育教学成果二等奖。2023年,学校荣获社会组织评估“5A等级”和“上海市绿色学校”荣誉称号。同年,学校通过认定上海市首批新型技师学院,并入选中国民办教育百强。2024年,学校荣获上海市五一劳动奖状,并入选中国职业教育百强。2024、2025连续两年位列“软科中国民办高职院校排名”全国第三、上海第一。 专业优势 03 学校致力教育教学改革,不断提升人才培养质量,是上海市重要的现代服务和制造业人才培养基地,建立了校企合作、产教融合,以“品质+能力”、“岗课证赛一体化教学”为特色的人才培养模式。学校教学和实训水平处于上海市同类院校先进行列,荣获国家级教学成果一等奖1项,国家级教学成果二等奖2项,上海市级教学成果奖12项,上海市级优秀教学团队和创新团队共12支,累计建设上海市级以上精品课程10门,承担上海市级以上研究课题累计191项。目前设有16个校内实训中心和124个校外实训基地,为学校开展生产性实训、学生岗位技能培训提供有力保障。 师资力量 04 学校积极实施人才强校战略,逐步形成了层次清晰、结构渐趋合理、具有一定国际化程度、适应学校发展需要的师资队伍,并已在多数专业、实训领域中形成了有特色、有影响、有潜力的专业团队。现有教职工近600人,其中高级职称占比30%,双师型教师占比70%。外聘教师主要来自上海交通大学、华东师范大学、上海师范大学、东华大学、上海大学等本科院校。 就业升学 05 建校30年来,培养了4万余名毕业生,在同类院校中,我校毕业生素以“知识面宽广、综合素质高、创新能力强、发展后劲足”而受到用人单位的青睐。毕业生就业专业相关度达90.00%以上,用人单位满意度达95.00%以上。主要就业去向为各大商业银行、会计师事务所、国际贸易行业、报关物流公司、证券投资公司、电气集团、机械集团、飞机制造厂、铁路局、各大机场、航空公司、广告家居设计、计算机与网络服务、三甲医院、幼儿园和托育机构等。 学生可通过上海市“专升本”考试和海外院校“专升本”、“专升硕”等渠道继续学业深造,近三年来,成功报考上海市专升本考试的学生升本率达80.00%. 奖助政策 06 学校设有国家奖学金、国家励志奖学金、上海市奖学金、国家助学金、国家助学贷款、退役士兵教育资助、上海东海职业技术学院奖学金、庄飞柳奖助学基金及各类企业奖助学金、勤工助学和特殊/临时困难补助等近20个奖助项目。承诺不让任何一名学生因经济困难而辍学。 校园生活 07 学校有独立的学生公寓楼11幢,部分公寓楼设置独立卫浴,各楼层均配备洗衣机、热水器。校内购物中心设有上海教育超市门店、肯德基、水果店、西点店、咖啡吧、奶茶吧、理发店、体育馆、健身房、保健站、ATM自动柜员机和菜鸟驿站等生活设施一应俱全,学校周边有邮政局、银行、大型购物中心、公立医院、便利超市、宾馆、餐馆等,为广大学生提供便捷服务。 招生计划 Admissions Plan (一)标注“◆”的为教育部国控专业;标注“★”的为国家级骨干建设专业;标注“▲”的为上海市骨干建设专业;招生计划以上海市考试招生主管部门公示为准。 (二)各专业无男女比例和性别限制(民航空中安全保卫专业建议男性考生报考)。 免笔试经面试入学(综合评价) overall evaluation 报考本校、符合下文所列条件之一的考生可申请免笔试经面试入学。考生须即日起至3月11日(每天8:00-20:00)自行登录我校阳光招生网(网址:https://zs.esu.edu.cn/)右下方“考生报名平台”版块填写申请表并上传相关佐证材料,逾期未提交视作自动放弃处理。面试时间为3月15日有关安排请关注我校阳光招生网公示信息,所有申请免笔试的考生均需参加我校组织的自主面试。 一、面试说明 二、申请条件 考试科目 Exam subjects 注: (一)职业适应性测试满分300分,包括文化基础150分,职业与心智90分,专业通识基础60分,考试时间100分钟; (二)素质技能测试包括法律道德、时事政治、心智礼仪、生涯规划、团队管理、信息科技6个方面内容,满分200分,考试时间60分钟; (三)统一入学测试包含艺术人文、数学基础、科学常识、生活英语4个方面内容,满分150分,考试时间90分钟; (四)艺术类校测科目包括:简笔画创作和影视评论满分各200分,考试时间2小时。 收费标准 charging standards 主要日程 Detailed schedule 联系方式 contact information
查看完整试题
登录查看完整试题答案
阅读数:309
特别声明:
1. 本站注明稿件来源为其他媒体的文/图等稿件均为转载稿,本站转载出于非商业性的教育和科研之目的,并不意味着赞同其观点或证实其内容的真实性。如转载稿涉及版权等问题,请作者在两周内速来电或来函联系,本站根据实际情况会进行下架处理。
2. 任何媒体、网站或个人未经本网协议授权不得转载、链接、转贴或以其他方式复制发表,违者本站将依法追究责任。
1. 本站注明稿件来源为其他媒体的文/图等稿件均为转载稿,本站转载出于非商业性的教育和科研之目的,并不意味着赞同其观点或证实其内容的真实性。如转载稿涉及版权等问题,请作者在两周内速来电或来函联系,本站根据实际情况会进行下架处理。
2. 任何媒体、网站或个人未经本网协议授权不得转载、链接、转贴或以其他方式复制发表,违者本站将依法追究责任。































