

上海科创职业技术学院
2024年依法自主招生

学院简介
公办高校
世界技能大赛金牌选手培养基地
第27届中国青年五四奖章获奖单位
上海科创职业技术学院是上海市人民政府批准,教育部备案,由松江区人民政府举办的上海“五个新城”的一所市、区共建新型全日制公办高等职业院校。学院位于长三角G60科创走廊策源地松江区,毗邻松江大学城教育园区,学校是整合区域内优质教育资源,新建的新型高职学院,环境优美,设施先进,模式创新,培养面向先进制造业、生产性服务业和城市服务业高素质技术技能型人才。
上海科创职业技术学院以服务科创为使命,紧紧围绕上海五个中心建设、上海“五个新城”建设、上海产业地图定位培养紧缺型高技能人才,服务长三角一体化发展的国家战略。以智能化、智慧化、信息化为切入点,结合区域经济转型、产业升级的发展需要,逐步设立智能制造、智能汽车、智能建造、智慧服务等四大专业群。
学校拥有现代化的教育教学、技能实训、文体生活等设备设施。目前建有世界技能大赛中国集训基地1个、世界技能大赛上海市集训基地5个。同时建有上海市职业教育开放实训中心3个,区级实训中心2个。依托长三角G60科创走廊,与上海航天、蔚来汽车、卡奥斯、临港集团、上汽集团等龙头企业深度产教融合,为社会培养德智体美劳全面发展的适应先进制造业和现代服务业的生产、管理、建设、服务岗位需要的具有国际视野、与国际先进水平接轨的高素质技术技能人才。
招生计划

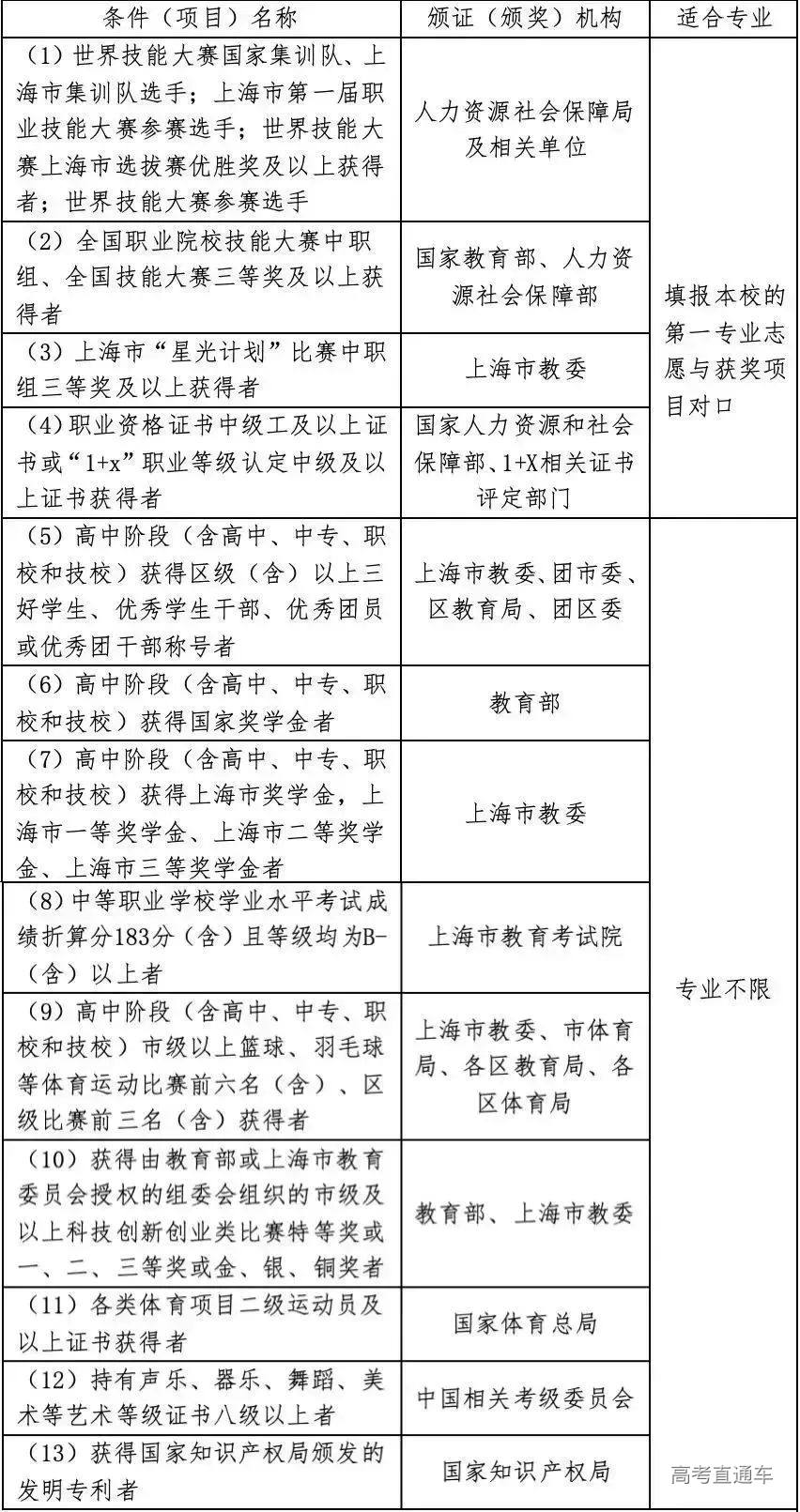
免笔试面试条件
院校志愿填报本校的考生,若符合以下条件之一可申请免笔试:

实训设施








科创实训室数量多,条件好,设计优!
在严谨的学习氛围中伴随很多的舒适感
校园环境










散步谈心、拍照摄影、放松身心
科创美景总能搭配你的好心情!
想要了解更多
欢迎联系我们
联系方式
学校地址:上海市松江区人民北路925号
学校官网:www.kczy.sjedu.cn
微信公众号:shkczy(点击下方链接关注)
咨询电话:021-67700020 021-67700050