为深入贯彻落实党的十九大精神,以习近平新时代中国特色社会主义思想为指导,全面贯彻党的教育方针,落实立德树人的根本任务,深化高等学校考试招生制度改革,探索“基于统一高考和高中学业水平考试成绩、参考综合素质评价的多元录取机制”,根据《国务院关于深化考试招生制度改革的实施意见》《上海市深化高等学校考试招生综合改革实施方案》等文件精神,经上级主管部门批准,我校2021年在上海市继续实施“综合评价录取改革试点”招生工作。
一、选拔对象
综合素质优秀、品学兼优、身体健康并具有上海市2021年度秋季高考报名资格的考生。
二、招生计划及专业
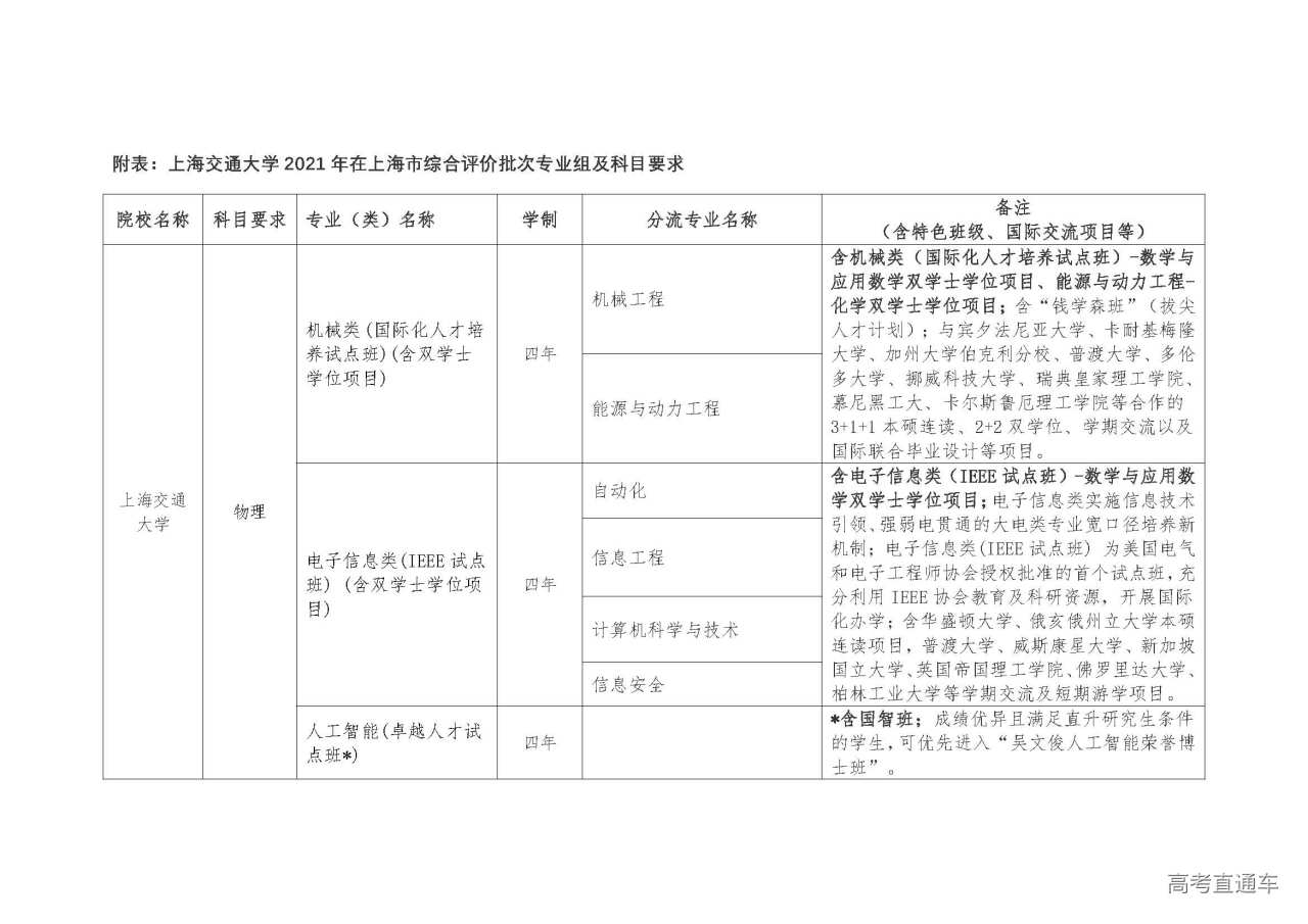
上海交通大学校本部与医学院的综合评价批次专业组类别、专业组内包含专业及选考科目要求等详见附件,具体计划数以上海市教育考试院公布为准。
三、申请程序与选拔模式
1.报名
请登录“阳光高考特殊类型招生报名平台”(点击进入)进行网上注册、报名,按要求填写并提交相关信息后打印申请表,请将申请表按要求签字,加盖所在中学公章后扫描或拍照上传。本次报名无需邮寄申请材料,请确保上传的各项材料清晰可读,上传的申请表应为原件,申请表上的条形码应为最终提交版本。论文和专利不得作为申报材料上传,初中及初中以前的材料不必提供。网上报名时间为即日起至2021年5月30日。
2.初审
对于按照报名要求提交有效报名资料的考生,我校将组织初审,初审结果分为通过、不通过两档。初审结果预计于2021年6月3日前在报名系统中公布。
3.志愿填报
高考出分后,初审通过且高考成绩(含政策性加分)达到2021年上海市特殊类型招生控制分数线的考生须在上海市教育考试院规定的时间内(预计为6月26-27日),在高考综合评价录取改革试点批次填报上海交通大学、上海交通大学医学院的相应专业组志愿(具体填报时间、填报方式以上海教育考试院规定为准)。
4.面试
对于初审通过的考生,依据高考成绩(含政策性加分)、填报志愿,按照招生计划数的1:1.5比例分别确定上海交通大学与上海交通大学医学院各招生专业组的入围面试考生名单(末位高考同分考生都予以预投档)。面试预计于7月2-4日进行,具体面试资格、面试时间、地点可在“阳光高考特殊类型招生报名平台”中查询。缺考考生按面试0分计入总分。
四、录取办法
1.高考成绩(含政策性加分)不得低于上海市教育考试院划定的“特殊类型招生控制分数线”。
2.按综合成绩从高分到低分排序录取。
综合成绩的组成为:高考成绩(含政策性加分)占85%,面试成绩占15%。
3.若考生综合成绩相同时,再依次以高考成绩(含政策性加分)、高考数学成绩、面试成绩排序录取。
4.交大密西根学院、交大-巴黎高科卓越工程师学院、临床医学五年制(英语班)、预防医学仅录取有志愿的考生。
5.高中学业水平合格性考试成绩需符合上海市相关要求。
预录取名单由我校招生工作领导小组审定,经上海市教育考试院审核,并按教育部有关规定进行公示,公示无异议后方正式予以录取。
五、防疫要求
1.为统筹做好考试招生和常态化新冠疫情防控工作,入围面试的考生应仔细阅读《上海交通大学2021年上海综合评价校测考生防疫注意事项公告》(见附件),并按要求做好相应准备。如因疫情变化可能做出相应调整,届时另行通知。
2.根据上海市和学校疫情防控要求,考生本人参加面试时须主动出示准考证、有效身份证件原件(身份证遗失或不在有效期内,可携军人及武警人员证件、户口本需附公安户籍部门开具的贴有近期免冠照片的身份证号码证明、护照替代)以及两码(随申码绿码和行程码绿码)方可入校参加测试,家长不进校。如因不符合防疫要求无法参加考试,将视为放弃考试,后果由考生自行承担。
六、特别说明
1.上海市将统一向我校提供综合素质评价信息及高中学业水平合格性考试成绩。
2.我校将依据《上海交通大学普通高中学生综合素质评价信息使用办法》,参考考生的综合素质评价信息进行初审,并将综合素质评价信息呈现给面试专家作为面试评分中重要的参考依据。
3.考生须承诺提交的所有材料客观、真实。如有虚假内容,将取消今年综合评价的录取资格,并将有关情况通报上海市教育考试院,由考试院依照相关规定取消今年高考报名、考试和录取资格,视情节轻重暂停1-3年参加各类国家教育考试;已经入学的,按教育部和我校相关规定处理。
4.高考体检不符合教育部规定者,将根据教育部有关规定取消录取资格或调整至适合专业。
七、监督机制
本次在上海市“综合评价录取改革试点”招生工作,在学校招生工作领导小组的直接领导下进行,工作方案、实施办法和最终录取结果均须报招生工作领导小组审核批准。为确保此项工作的公平公正性,学校招生监察小组全程参与,同时接受社会监督,我校监察部门监督举报电话021-34206217。
八、联系方式
地址:上海市东川路800号新行政B楼333室上海交通大学招生办公室
邮编:200240
电话:021-34200000
传真:021-34207255
邮箱:zsb sjtu.edu.cn
招生网站:http://admissions.sjtu.edu.cn
官方微信公众号:apply_SJTU
微信名:上交大
九、本简章解释权属上海交通大学招生办公室。
上海交通大学招生办公室
2021年5月
附件1:上海交通大学2021年在上海市综合评价批次专业组及科目要求.docx
附件2:上海交通大学2021年上海综合评价校测考生防疫注意事项公告.rar













