一、指导思想
为保证学校自主招生试点工作顺利进行,切实维护学校和考生的合法权益,根据《中华人民共和国高等教育法》、《国务院关于加快发展现代职业教育的决定》、《教育部关于积极推进高等职业教育考试招生制度改革的指导意见》、《广东省教育厅关于做好2021年高等职业院校自主招生工作的通知》(粤教考函〔2021〕8号)和《深圳职业技术学院2021年春季高考招生章程》要求,结合学校实际情况,制定本方案。
二、招生对象及报考条件
(一)招生对象
自主招生对象为:符合《关于广东省2021年普通高校招生统一考试报名有关事项的通知》(粤招〔2020〕11号)普通高考报名条件规定,参加了广东省2021年普通高考报名并确认报名资格的应、往届中职(含中专、职中、技校,下同)毕业生。
(二)报考条件
1.符合中职技能大赛免试资格的中职考生:根据有关文件精神,在校期间获得广东省中等职业学校技能大赛二等奖及以上奖项或全国职业院校技能大赛三等奖及以上奖项的中职学校学生,毕业两年内报考我校,经我校核实资格、公示无异议后,符合相关要求的,可获免试资格。符合免试资格的考生所报考的专业要与中职所学专业、获奖证书项目相关。我校2021年所有招生专业均招收免试生,招生计划不限。
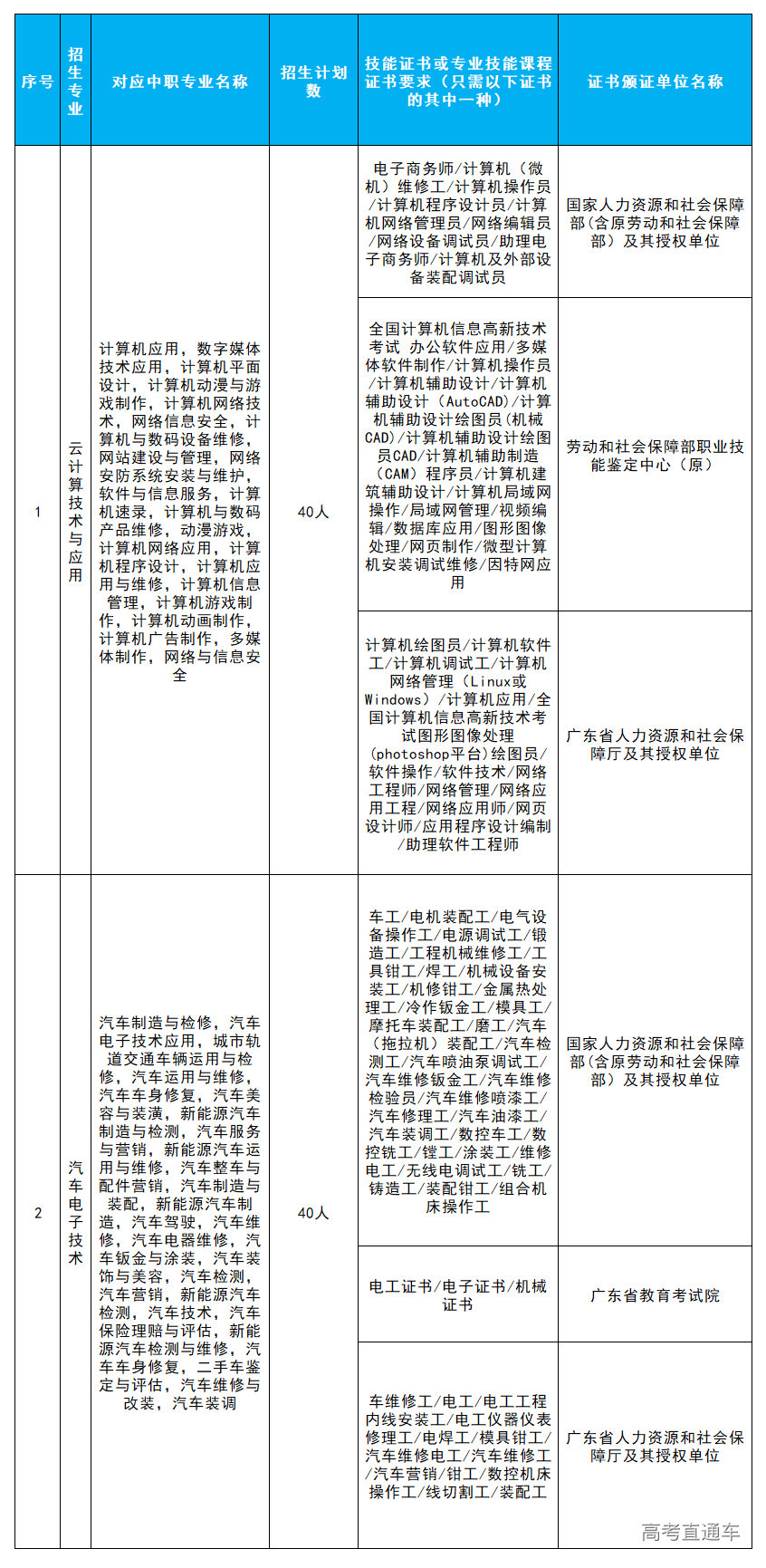
2.报考云计算技术与应用、汽车电子技术的中职考生:中职阶段所学专业与所报考的招生专业直接相关,并取得与招生专业大类相关的国家职业资格中级及以上技能等级证书,或省级以上人力资源和社会保障部门主考(或授权)的中级及以上职业技能等级证书,或广东省教育考试院主考的专业技能课程E级及以上证书。
三、招生专业及计划
(一)招生专业及计划
1.技能大赛获奖免试招生计划不限,我校2021年所有招生专业均招收免试生。
2.云计算技术与应用和汽车电子技术招生计划各40人,学制为3年。每位考生只能填报一个专业。考生所报考的专业应与中职就读专业直接相关,如专业不符,审核不予通过。具体招生专业、招生计划及技能证书要求见《深圳职业技术学院2021年自主招生专业一览表》(附件)。
自主招生计划如未完成,将转为普通高考招生计划。
(二)注意事项:
1.报考技能大赛获奖免试招生的考生所报考的专业要与中职所学专业、获奖证书项目相关。
报考云计算技术与应用、汽车电子技术的考生根据自己实际情况,限报一个专业,不得兼报。
2.通过自主招生录取的考生,原则上不得申请转学及转专业,如确有特殊情形,按照《深圳职业技术学院转专业管理办法》有关规定执行。
四、报考方式及考试费用
(一)报考方式
考生在4月28日至5月1日期间登录“广东省2021年高职院校自主招生网上报名系统”(以下简称“网上报名系统”)https://pg.eeagd.com.cn/gzks进行网上报名,在规定时间内根据本人报考条件,选择“文化基础+职业技能”(报考云计算技术与应用、汽车电子技术的考生)或“职业技能大赛获奖免试生”(符合我校免试资格考生)进行报考。报考技能大赛获奖免试的考生进行网上报名时需选择“其它专业”。
考生须在网上报名系统上传相关材料的电子版(必须为原件的电子版,复印件无效),电子版必须清晰规范,请提前做好准备。
考生须在报名系统上传电子版材料包含:
1.中职学校的应届毕业生须提供中职学校出具的“中职就读专业证明”(统一在我校招生信息网下载模板,加盖学校公章,否则审核不予通过);中职学校往届毕业生须提供中职毕业证书原件扫描版;
2.提供与报考专业大类相对应的技能等级证书(专业技能课程证书),内容应包含:封面、证书等级、发证机构、成绩、照片等相关证明材料的原件扫描版,缺一不可;
3.符合免试资格的考生,须在系统中录入参加的中职技能大赛名称、获奖项目名称、获奖等级、获奖时间等,并上传获奖证书原件扫描版,否则无效。
(二)考试费用
报考考生资格审核通过后,须在规定时间内完成缴费,预计将于5月2~5日进行,具体留意学校招生信息网相关通知,未按规定完成缴费的考生按自动放弃报名处理。收费标准按省教育厅、财政厅、物价局粤价函〔2010〕79号和粤价函〔2003〕63号文件执行。考生一经学校确认报考资格后不得更改所填报的考核类型及院校、专业志愿,缴纳的考试费概不退费。
(三)注意事项
高校在校生、2021年被“3+专业技能课程证书”考试录取的考生,以及2021年被中高职贯通三二分段转段录取的考生不得再参加高职院校自主招生考试报名。
五、考核办法
(一)符合中职技能大赛免试资格的中职考生:
1.考试形式
学校将根据考生的获奖项目及报考专业组织面试,面试合格者方可录取。
2.考试时间及地点
5月15日在深圳职业技术学院西丽湖校区(东校区)举行,详见学校招生信息网相关通知。
(二)报考云计算技术与应用、汽车电子技术的中职考生:
1.考试形式
实行“文化基础(含综合文化知识和专业综合理论)+职业技能”的考试形式。学校统一组织测试。综合文化知识、专业综合理论、职业技能考核的权重比例为4:3:3。中职考生入学测试总分满分值为500分,其中综合文化知识考试满分值为200分,专业综合理论考试满分值为150分,职业技能考核满分值为150分。
2.文化基础考试及职业技能考核
考生须到我校参加文化基础考试及职业技能考核,均采用笔试的形式。文化基础考试的综合文化知识考试内容涵盖自然科学和人文科学基本知识、职业道德基本要求、人际交往基本常识、汉语言写作基本能力等技能型人才必备的实用性知识要求;专业综合理论考试的考试内容为与报考专业相关的综合理论知识。
3.考试时间及地点
5月15日在深圳职业技术学院西丽湖校区(东校区)举行,详见学校招生信息网相关通知。
4.资格审核及职业技能考核名单确定
(1)学校自主招生工作小组审核中职考生所提供的报名材料,进行资格初审,确定通过资格初审、进入文化基础考试的学生名单。5月6日前,学校公示入围文化基础考试的考生名单。
(2)入围职业技能考核考生名单的确定:按文化基础考试成绩从高到低排序,根据各专业招生计划数的1:3确定进入职业技能考核考生名单。文化基础考核成绩相同时,同分考生全部入围职业技能考核。
六、录取办法
(一)免试资格考生录取办法
根据有关文件精神,在校期间获得广东省中等职业学校技能大赛二等奖及以上奖项或全国职业院校技能大赛三等奖及以上奖项的中职学校学生,毕业两年内报考我校,经我校核实资格、公示无异议后,符合相关要求的,可获免试资格。免试资格名单将上报广东省教育考试院和广东省教育厅核查,审核通过后方可获得正式免试资格。如省相关部门在审核过程中发现不符合条件,直接取消资格。
符合免试资格的中职考生,须在广东省2021年高职院校自主招生网上报名系统(https://pg.eeagd.com.cn/gzks)中按要求填报并上传证明材料,学校审核通过后,须在学校招生信息网下载填写“深圳职业技术学院2021年中职免试生专业申请表”,并在5月5日前寄送我校招生办。学校将根据考生的获奖项目及报考专业组织面试,面试合格者方可录取。免试录取结果报学校招生工作领导小组批准,在学校招生信息网公示。
所有免试录取的考生需与我校签署承诺书,承诺入校后积极参加专业相关培训及技能大赛。
(二)报考云计算技术与应用、汽车电子技术的中职考生录取办法
我校根据报考考生的专业志愿及成绩情况划定各专业最低录取分数线。拟录取考生的文化基础考试成绩不得低于文化基础考试满分值的40%,拟录取考生的职业技能考核总成绩不得低于职业技能考核满分值的60%。考生在其所报考的专业中按“总分优先”的原则从高到低录取(成绩均四舍五入到小数点后两位)。考生总分相同时,按职业技能考核成绩从高分到低分择优录取,无普通高考体检结果或体检不合格者不能被录取。
(三)经学校招生领导小组审核后确定拟录取的考生名单,并在我校招生网站公示,公示期3天。公示无异议后,拟录取考生名单报广东省招生办公室审核备案,经省招生办公室审核通过的考生方可确认为正式录取。学校根据省招生办公室审核通过后的名单发放录取通知书,并在学校网站上公布。
(四)根据广东省高职自主招生有关工作规定,已被我校自主招生正式录取的考生可参加普通高考本科层次院校录取,但不得参加普通高考专科层次院校的录取。被本科院校录取的考生,取消专科层次录取资格(含普通专科和高职院校),不得转回我校,也不得参加其他高职高专层次的录取。
七、体检要求
(一)参加学校自主招生考试的考生必须根据《关于做好广东省2021年普通高校招生体检工作的通知》(粤招〔2020〕13号)参加广东省普通高考体检,无广东省普通高考体检结果或体检不合格的考生一律不予录取。
(二)学校录取考生的体检标准按照教育部、卫生部、中国残疾人联合会颁布的《普通高等学校招生体检工作指导意见》(教学〔2003〕3号)和《教育部办公厅卫生部办公厅关于普通高等学校招生学生入学身体检查取消乙肝项目检测有关问题的通知》(教学厅〔2010〕2号)的有关规定执行。
八、新生注册和复查
新生入学后,学校在三个月内按照规定进行政治、文化、健康等方面的复查。对在报名和考试过程中有弄虚作假或其他违纪违规行为的考生,将取消其入学资格,并将其档案退回考生原所在中学。对在新生复查中发现的其他问题,按《深圳职业技术学院学籍规定》处理。
九、新生待遇
(一)通过自主招生录取的新生进入学校后,在学费、住宿费、日常教学管理和毕业文凭等方面与参加普通高考的学生完全一致。其户籍待遇按《关于普通高等、中专学校新生户口迁移问题的紧急通知》(广公(户)字〔2003〕186号)执行,即学生入学时可自愿选择是否办理户口迁移到深圳市的手续。
(二)奖、助学金制度
1.新生奖学金:
通过自主招生免试录取的中职考生:获全国职业院校技能大赛一等奖的中职考生,奖励10000元/人;获全国职业院校技能大赛二、三等奖及广东省中等职业学校技能大赛获一等奖的中职考生,奖励2000元/人。
2.国家奖学金每人每年8000元;国家励志奖学金每人每年5000元。
3.学校奖学金:一等奖学金每人每学期3000元,二等奖学金每人每学期2000元,三等奖学金每人每学期1000元,优秀毕业生每人一次性奖励1000元。
4.助学金:家境困难学生可申请政府贴息贷款、可申请勤工助学岗位、可申请学校困难补助,部分贫困学生可获得国家助学金,国家助学金的平均资助标准为每生每年3300元。
十、时间安排
具体时间安排以广东省教育考试院公布为准,请考生随时关注我校招生信息网。
十一、联系方式
通信地址:广东省深圳市南山区西丽湖深圳职业技术学院留仙洞校区明德楼(原行政楼)招生就业办公室
邮政编码:518055 咨询电话:0755-26731715;0755-26731216
学校网址:http:// www.szpt.edu.cn
招生网址:http:// zhaosheng.szpt.edu.cn
附件:
深圳职业技术学院2021年自主招生专业一览表
注:①以上专业学制3年,学费6000元/年;
②云计算技术与应用专业、汽车电子技术专业均不招收单色识别不全者;
③以上技能证书等级要求为中级/四级及以上,专业技能课程等级要求为E级及以上。
相关文件下载(请点击链接下载):

