南京林业大学是国家“双一流”建设高校、全国百强高校和中央与地方共建的省属重点高校。为贯彻落实《国务院关于深化考试招生制度改革的实施意见》,推进“分类考试、综合评价、多元录取”考试招生模式改革,根据《省教育厅关于做好2021年普通高校综合评价招生改革试点工作的通知》(苏教考〔2021〕5号)精神,经研究决定,我校2021年继续在江苏省开展综合评价招生改革试点工作。现将有关办法公布如下:
一、招生计划
综合评价招生计划不超过我校2021年本科招生计划总数的5%(具体以上级主管部门确定我校总体招生计划数为准),录取的学生在南京校区学习。
二、报名条件
符合2021年普通高等学校招生全国统一考试报名条件,具备创新潜质、品学兼优、素质全面、身心健康的江苏省普通高中应届毕业生,且符合以下条件之一均可报名:
(一)竞赛类:高中阶段参加全国中学生五项学科竞赛(数学、化学、物理、生物、信息学)获得省级赛区三等奖及以上;或者科技类、人文社科类竞赛获得省级赛区一等奖及以上,竞赛类项目表详见附件1。
附件1:竞赛类项目表
(二)学业优秀类:四星级高中及素质教育推进好、与我校人才培养有合作联动中学的考生高二、高三阶段有三次及以上学期的期末成绩(含模考)综合排名在年级历史等科目类或物理等科目类学生中前20%(含)。其他高中的考生,高二、高三阶段有三次及以上学期的期末成绩(含模考)综合排名在年级历史等科目类或物理等科目类学生中前5%(含)。
(三)思想品行类:高中阶段获得市级(设区市)及以上优秀学生干部、三好学生、优秀共青团员等荣誉称号。
(四)创新潜质类:对资源、生态及环境等我校特色学科领域具有浓厚兴趣、且高中阶段在国内外相关专业学习实践活动中取得优异成绩,或经我校审查认定的在某一学科领域具有特殊才能者(需附详细资料说明或佐证材料)。
以上考生申请材料中有关获奖证书、荣誉证书等应在我校规定的报名截止日期之前取得,不得事后补报。
三、招生专业
2021年综合评价招生专业详见附件2,考生高中学业水平选择性考试科目应符合填报专业(类)的选考科目要求。
附件2:综合评价招生专业目录
以报名条件(四)“创新潜质类”报名的考生,填报专业限定在与其创新潜质相对应的专业。如填报专业与潜质不符,则不享受综合评价录取相关政策。
四、报名办法
我校综合评价招生实行网上报名。考生需登录“综合评价报名系统”(https://bm.chsi.com.cn),按网上要求注册、填写各项申请信息,并上传相关材料扫描件,包括:
1.符合报名条件相关以及其他综合素质优秀的证明材料(论文和专利不得作为申报材料上传);
2.教务部门提供的高中阶段各学期期末成绩汇总表(中学教务部门审核盖章、负责人签字);
3.中学审核盖章、负责人签字的江苏省普通高中学生综合素质评价表;
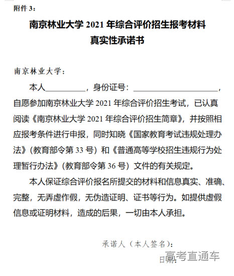
4.《报考材料真实性承诺书》(见附件3,本人签名后上传);
5.考生第二代居民身份证(正反面);
6.申请表(报名完成后由报名系统生成打印,须考生本人、所在中学校长签字并加盖中学公章)。
本次报名无需邮寄申请材料,考生在上传申请材料扫描件时须确保上传材料真实、准确、清晰可读,未按要求完成报名或材料不合要求者,报名无效。
按照江苏省物价局、江苏省财政厅、江苏省教育厅《关于进一步明确我省高校收费政策有关问题的通知》(苏价费[2007]423号、苏财综[2007]92号、苏教财[2007]89号),报名测试费标准为60元/生。考生报名时,即在报名系统中自助缴纳报名测试费(报名前请认真阅读招生简章,对照条件慎重考虑,缴费之后概不退款)。
报名及缴费时间:2021年4月29日8:00至5月8日18:00。
五、选拔程序
(一)资格初审
报名截止后,学校将组织专家对考生进行资格初审(材料不全者视为初审不通过),并将考生初审情况折算为“初审分”(满分200分),择优确定通过资格初审的考生名单。
通过资格初审的考生名单经我校本科招生工作领导小组审定后,将于5月25日前在我校本科招生网公示,并按规定上报江苏省教育考试院备案。
通过资格初审的考生须于6月5日前在网上报名系统确认参加面试。逾期未确认者将视为放弃面试资格。
(二)考核安排
考核以综合素质面试的形式进行,面试主要考核学生沟通表达能力、学习能力、综合素质与创新潜质等,“面试分”满分为200分。
为统筹做好疫情防控常态化形势下的综合评价招生考试工作,保障考生生命安全与身体健康,我校2021年综合评价招生资格复审与面试等工作安排在6月13日,具体安排将根据属地疫情防控要求另行通知,并通过我校本科招生网及时公告。请考生报到前务必关注我校本科招生网(https://zsb.njfu.edu.cn)。
(三)入选与公示
我校根据“学校考评分”的高低排序,分历史等科目类和物理等科目类按不超过综合评价招生计划数的4倍择优确定入选考生名单。入选考生名单经我校本科招生工作领导小组审定后,上报江苏省教育考试院,并在我校本科招生网进行不少于10个工作日的公示。凡有举报并经查实,取消其综合评价招生资格。
六、综合评价与录取规则
(一)综合评价方法
入选考生须参加全国统一高考,高考文化分须达到江苏省特殊类型招生控制线,我校根据考生的高考文化分、学校考评分等维度进行多元加权综合评价,形成综合评价分,评价方法如下:
综合评价分满分为1150分,具体计算方法为:综合评价分=高考文化分+学校考评分。
(二)录取规则
根据进档考生的综合评价分及专业志愿填报情况,按照“分数优先”的原则进行专业录取。综合评价分同分情况下,依次按高考文化分、语文数学两科之和、语文或数学单科最高成绩、外语单科成绩、首选科目单科成绩、再选科目单科最高成绩由高到低排序录取,如仍相同则参考考生普通高中综合素质评价档案,择优录取。
七、监督机制
1.我校在江苏省教育厅和省教育考试院的领导下,认真落实相关政策要求。南京林业大学本科招生工作领导小组全面负责综合评价招生工作,学生工作处、教务处负责具体工作的组织和实施。综合评价招生工作接受学校纪检监察机构全过程监督,并接受社会监督。学校纪检监察机构监督电话:025-85428753。
2.综合评价招生是普通高等学校招生的重要组成部分。中学及学生本人提供的材料须客观、真实,由所在中学负责人签字盖公章方为有效。所在中学须对学生中学阶段成绩排名、推荐名单和录取结果等进行张榜公示,以接受社会监督。
3.对在综合评价招生中存在违规承诺或操作,虚报或伪造、变造有关材料,考试作弊、替考等弄虚作假、徇私舞弊行为的,一经查实,依据《国家教育考试违规处理办法》(教育部令第33号)予以严肃处理。对于负有责任的考生本人,我校将考生的违规事实上报江苏省教育考试院。
八、咨询方式
电话:025-85427320、400-928-1115
地址:南京市玄武区龙蟠路159号
邮编:210037
网址:https://zsb.njfu.edu.cn
微信公众号:南京林业大学招生办
微信小程序:南京林业大学本科招生
九、其他
1.综合评价录取考生与普通高考录取考生享受同等资助政策,包括国家助学贷款、奖学金、助学金、困难补助、勤工助学、学费减免等。
2.我校不委托任何机构或个人代理综合评价招生事宜。
3.本简章由南京林业大学招生办公室负责解释,未尽事宜参照本校2021年招生章程。如教育部、江苏省教育厅、教育考试院出台新招生政策,按新政策执行。
附件3:南京林业大学2021年综合评价招生报考材料真实性承诺书



