(招生单位代码:11845)
2026年广东工业大学在机械工程等83个学科(专业)领域面向全国拟招收4100余名全日制硕士研究生(含学术学位和专业学位)和530余名非全日制专业学位硕士研究生,拟招收“退役大学生士兵”专项计划硕士研究生若干名。招生计划最终以教育部统一下达为准。
招生类别
是指符合国家研究生招生规定,通过研究生招生考试或者国家承认的其他入学方式,被具有实施研究生教育资格的高等学校或其他高等教育机构录取,在基本修业年限或者学校规定年限内,全脱产在校学习的研究生。
是指符合国家研究生招生规定,通过研究生招生考试或者国家承认的其他入学方式,被具有实施研究生教育资格的高等学校或其他高等教育机构录取,在基本修业年限或者学校规定的修业年限(一般应适当延长基本修业年限)内,在从事其他职业或者社会实践的同时,采取多种方式和灵活时间安排进行非脱产学习的研究生。原则上非全日制硕士研究生招收在职定向就业人员。定向就业的考生应当在被录取前与招生单位、用人单位签订定向就业合同。我校仅在部分专业学位专业招收非全日制研究生,具体招生计划见“广东工业大学2026年硕士学位研究生招生专业目录”。
(三)“退役大学生士兵”专项计划硕士研究生
高等学校学生应征入伍退出现役,且符合硕士研究生报考条件者可选报或调剂到该计划。我校将依据教育部有关政策自主确定并公布“退役大学生士兵”专项计划考生进入复试的初试成绩要求和接受其他招生单位该计划考生调剂的初试成绩要求。报考专项计划的考生,不再享受初试加分和少数民族照顾政策。我校将根据报名及初试上线情况,将该专项计划分配至各专业。

报考条件
1.中华人民共和国公民。
2.拥护中国共产党的领导,品德良好,遵纪守法。
3.身体健康状况符合国家和我校规定的体检要求。
4.考生学业水平必须符合下列条件之一:
(1)国家承认学历的应届本科毕业生(含普通高校、成人高校、普通高校举办的成人高等学历教育等应届本科毕业生)及自学考试和网络教育届时可毕业本科生。考生录取当年入学前必须取得国家承认的本科毕业证书或教育部留学服务中心出具的《国(境)外学历学位认证书》,否则录取资格无效。
(2)具有国家承认的大学本科毕业学历的人员。
(3)获得国家承认的高职高专毕业学历后满2年(从毕业后到录取当年入学之日,下同)或2年以上的人员,以及国家承认学历的本科结业生,按本科毕业生同等学力身份报考。
(4)已获硕士、博士学位的人员。
2.报名参加法律(非法学)专业学位硕士研究生招生考试的人员,须符合下列条件:
(1)符合报考条件(一)中的各项要求。
(2)报考前所学专业为非法学专业。
3.报名参加法律(法学)专业学位硕士研究生招生考试的人员,须符合下列条件:
(1)符合报考条件(一)中的各项要求。
(2)报考前所学专业为法学专业(获得法学第二学士学位的人员可报考)。
4.报名参加除工商管理、工程管理硕士中的工程管理[代码为125601]和项目管理[代码为125602]、法律(非法学)、法律(法学)外的其他专业学位硕士研究生招生考试的人员,须符合(一)中的各项要求。

(三)招收推荐免试研究生的条件及程序
1.我校2026年继续招收推荐免试研究生(含直博生)(以下简称“推免生”),凡获得所在学校推荐免试资格的应届本科毕业生及其他符合免初试攻读硕士研究生资格条件(如在部队荣立二等功及以上等)的人员,均可向我校提出申请。
2.我校所有全日制硕士专业及学术学位博士专业均招收推免生。
3.申请我校推免生的程序
(1)申请免试攻读我校2026年研究生均需在广东工业大学研究生(含直博生)预推免报名系统(网址:https://ehall.gdut.edu.cn/gsapp/sys/yjsbmxsd/entrance.do)进行网上报名(含本校推免生)。申请人填写《广东工业大学2026年招收推荐免试攻读研究生申请表》,纸质版于复试时提交。
(2)本校及外校推免生获得推荐免试资格后,须在国家规定时间内登录“全国推荐免试攻读研究生信息公开暨管理服务系统”(网址:http://yz.chsi.com.cn/tm)填写报名信息,并选报我校。
(3)各学院根据报名情况,与考生确定复试时间并发送复试通知,复试结束后将拟录取情况报学校研究生招生办公室。
4.已被我校录取的推免生,不得再报名参加当年硕士研究生招生考试。
报考办法
报名包括网上报名和网上确认两个阶段。所有参加硕士研究生招生考试的考生均须进行网上报名,并在网上或到报考点现场确认网报信息和采集本人图像等相关电子信息,同时按规定缴纳报考费。
应届本科毕业生原则上应选择就读学校所在地省级教育招生考试机构指定的报考点;其他考生(含工商管理、工程管理等专业学位考生)应选择工作所在地或户口所在地省级教育招生考试机构指定的报考点(相关具体要求由所在地省级教育招生考试机构因地制宜、合理确定)。
(一)网上报名要求
2.报名流程
考生应在规定时间登录“中国研究生招生信息网”(公网网址:http://yz.chsi.com.cn,教育网址:http://yz.chsi.cn,以下简称“中国研招网”)浏览报考须知,并按教育部、省级教育招生考试机构、报考点以及我校的网上公告要求报名。报名期间,考生可自行修改网上报名信息或重新填报报名信息,但每位考生只能保留一条有效报名信息。逾期不再补报,也不得修改报名信息。
3.注意事项
(1)考生应按我校要求如实填写学习情况和提供真实材料。
(2)考生要准确填写本人所受奖惩情况,特别是要如实填写在参加普通和成人高等学校招生考试、全国硕士研究生招生考试、高等教育自学考试等国家教育考试过程中因违纪、作弊所受处罚情况。对弄虚作假者,将按照《国家教育考试违规处理办法》《普通高等学校招生违规行为处理暂行办法》严肃处理。
(3)报名期间将对考生学历(学籍)信息进行网上校验,考生可上网查看学历(学籍)校验结果。考生可在报名前或报名期间自行登录“中国高等教育学生信息网(网址:http://www.chsi.com.cn)查询本人学历(学籍)信息。
未通过学历(学籍)网上校验的考生应及时到学籍学历权威认证机构进行认证,在网上确认时将认证报告交报考点核验。
(4)按规定享受初试加分政策的考生,须在网上报名时按要求填报相关信息,有关部门按职责分工进行审核;按规定申请享受照顾政策的考生,须在网上报名时按要求填报相关信息,并如实填写少数民族身份及定向就业少数民族地区,报考点对相关考生资格进行初审,学校在复试(含调剂)前进行复审。未按规定申报的,不享受相应照顾或加分政策。
(5)报考“退役大学生士兵”专项硕士研究生招生计划的考生,应为高校学生应征入伍退出现役,且符合硕士研究生报考条件者〔高校学生指全日制普通本专科(含高职)、研究生、第二学士学位的应(往)届毕业生、在校生和入学新生,以及成人高校招收的普通本专科(高职)应(往)届毕业生、在校生和入学新生,下同〕。考生报名时应当选择填报退役大学生士兵专项计划,并按要求填报本人入伍前的入学信息以及入伍、退役等相关信息。复试前须提供《入伍批准书》和《退出现役证》进行复核。
(6)残疾考生如需组考单位在考试期间提供合理考试便利服务的,应于报名阶段与考点所在地省级招生考试机构和招生单位沟通申请,以便提前做好安排。
(7)考生应当认真了解并严格按照报考条件及相关政策要求填报志愿并选择报考点。因不符合报考条件及相关政策要求,造成后续不能网上确认、考试(含初试和复试)或录取的,后果由考生本人承担。
(8)考生应当按要求准确填写个人网上报名信息并提供真实材料。考生因网报信息填写错误、填报虚假信息而造成不能考试(含初试和复试)或录取的,后果由考生本人承担。
(9)考生报名时须签署《考生诚信考试承诺书》并遵守相关约定及要求。
(10)考生网上报名成功后,应通过定期查阅省级教育招生考试机构、报考点、招生单位官方网站等方式,主动了解考试安排、考试要求等事项,积极配合完成相关工作。

所有考生(不含推免生)均应当在规定时间内在网上核对并确认其网上报名信息,积极配合签署《考生诚信考试承诺书》并遵守相关约定,逾期不再补办。在读研究生报考须在报名前征得所在培养单位同意。
1.网上确认时间:由各省级教育招生考试机构根据国家招生工作安排和本地区报考组织情况自行确定和公布,具体确认工作由相关报考点组织实施。
2.网上确认程序
(1)考生网上确认时应当积极配合报考点工作人员,根据核验工作需要,按要求提交本人居民身份证、学历学位证书(应届本科毕业生持学生证)和网上报名编号,由报考点工作人员进行核对。
(2)所有考生均应当对本人网上报名信息进行认真核对并确认。报名信息经考生确认后一律不作修改,因考生填写错误引起的一切后果由其自行承担。
(3)考生应当按规定缴纳报考费。
(4)考生应当按报考点规定配合采集本人图像等相关电子信息。
初试
初试由教育部组织在全国实行统一考试,方式均为笔试。
完成报考手续,符合报考条件的考生应当在考前十天左右,凭网报用户名和密码登录中国研招网自行下载打印《准考证》。《准考证》使用A4幅面白纸打印,正、反两面在使用期间不得涂改或书写。
考生凭下载打印的《准考证》及有效居民身份证参加初试和复试。

初试时间为2025年12月20日至21日。其中,12月20日上午8:30—11:30,思想政治理论或管理类综合能力;12月20日下午14:00—17:00,外国语;12月21日上午8:30—11:30,业务课(一)或专业基础综合;12月21日14:00开始,业务课(二)。考试时间以北京时间为准。
由当地报考点安排考场,具体事宜咨询所选报考点。
硕士研究生招生初试一般设置四个单元考试科目,即思想政治理论、外国语、业务课一和业务课二,满分分别为100分、100分、150分、150分。
体育专业学位硕士初试设置三个单元考试科目,即思想政治理论、外国语、业务课,满分分别为100分、100分、300分。会计、工商管理、工程管理等专业学位硕士初试设置两个单元考试科目,即外国语、管理类综合能力,满分分别为100分、200分。
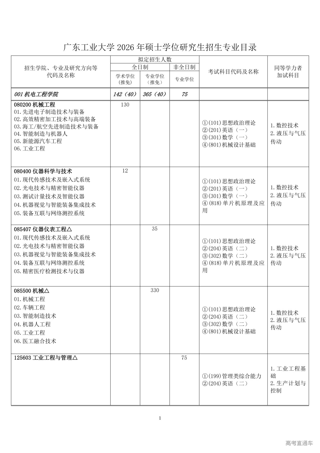
我校硕士研究生招生专业的全国统一命题科目为:思想政治理论、英语(一)、英语(二)、数学(一)、数学(二)、数学(三)、计算机学科专业基础、管理类综合能力、经济类综合能力、法律硕士专业基础(法学)、法律硕士专业基础(非法学)、法律硕士综合(法学)、法律硕士综合(非法学),共十三门;专业课试题由我校命题。具体专业的初试科目请参阅《广东工业大学2026年硕士学位研究生招生专业目录》。
复试
复试是硕士研究生招生考试的重要组成部分,用于考查考生的创新能力、专业素养和综合素质等,是硕士研究生录取的必要环节,复试不合格者不予录取。
复试时间、地点、形式、内容等由我校各研究生招生学院按教育部和学校有关规定负责组织和具体实施,并在复试前通过学校研招网及各研究生招生学院主页向考生公布。

(一)我校将根据教育部公布的“全国硕士研究生招生考试考生进入复试的初试成绩基本要求”,结合生源和招生计划等情况,确定我校各专业考生进入复试的具体要求,按照一定比例进行差额复试。差额比例一般不低于120%,合格生源比例不足的,按实际合格生源数组织复试。
(二)所有拟录取的考生均须参加我校组织的复试。
(三)复试前,我校各招生学院对考生的居民身份证、学历学位证书(以报考时所获得的文凭为准)、学历(学籍)核验结果、学生证等报名材料原件及考生资格再次进行审查(往届毕业生必须交验毕业证书原件及复印件,应届本科毕业生的毕业证书原件在入学报到时交验),对不符合教育部规定者,不予复试。
考生学历(学籍)信息核验有问题的,应当在我校规定时间内完成学历(学籍)核验。
少数民族考生身份以报考时查验的身份证为准,复试时不得更改。少数民族地区以国务院有关部门公布的《全国民族区域自治地方简表》为准。
(四)复试一般包括专业知识、外语(含听力及口语测试)、综合素质考核三个部分。
(五)以同等学力身份报考并参加复试的考生,在复试中须加试至少两门与报考专业相关的本科主干课程。加试科目不得与初试科目相同。加试方式为笔试,具体加试内容请参阅《广东工业大学2026年硕士学位研究生招生专业目录》。
(六)会计硕士、工商管理硕士、工程管理硕士的思想政治理论考试在复试中进行,由我校命题,成绩计入复试总成绩。
(七)符合教育部加分条件的考生(须在复试报到时提交相关证明材料,由招生学院进行严格审核)将按照相关规定进行加分,同等条件下优先录取。纳入“退役大学生士兵”专项计划招录的考生不再享受退役大学生士兵初试加分政策。对服役期间获得三等战功、二等功以上奖励或者二级以上表彰,符合全国硕士研究生招生考试报考条件的退役人员,可申请免初试攻读硕士研究生。加分项目不累计,同时满足两项以上加分条件的考生按最高项加分。
(八)所有拟录取的考生应于我校规定时间内在指定医院进行体检。
(九)有关复试时间、地点、程序及其他具体要求可参阅我校于复试前公布的2026年硕士研究生招生考试相关复试通知。

录取原则
我校根据国家下达的招生计划、复试录取办法以及考生初试和复试成绩、思想政治表现、身心健康状况等择优确定拟录取名单。定向与非定向硕士研究生录取标准相同。具体可参阅我校于复试前公布的2026年硕士研究生招生考试相关录取规定。
报考资格不符合规定、思想品德考核不合格、未参加复试或复试不合格、同等学力加试成绩不合格、提供虚假信息、已接受其他学校待录取通知者,不予录取。
学费、学制与奖助政策
我校各类别研究生的学费标准与学制请见学校研招网有关通知。
1.非定向就业全日制硕士研究生可享受奖助学金。
2.奖学金体系涵盖学业奖学金、国家奖学金、拔尖创新型人才奖学金、卓越应用型人才奖学金及单项奖学金等。
(1)全国统一考试方式录取的一年级研究生学业奖学金为5000元/生·学年,推荐免试方式录取的一年级研究生学业奖学金为10000元/生·学年,原则上100%覆盖;二、三年级研究生学业奖学金实行动态管理,一等奖学金10000元/生·学年,二等奖学金6000元/生·学年,三等奖学金2000元/生·学年,覆盖率一般达80%。
(2)国家奖学金20000元/人,每年评选一次。
(3)入选“研究生拔尖创新型人才培养计划”或“研究生卓越应用型人才培养计划”并通过考核者,可按学校规定获得研究生拔尖创新型人才或卓越应用型人才奖学金。
(4)单项奖学金在二、三年级研究生中评定,包含优秀研究生骨干奖学金、研究生文体活动菁英奖学金和研究生社会实践菁英奖学金等。
3.助学金体系涵盖助学金、联合培养基地补助及导师资助金等。
(1)国家助学金100%覆盖,标准为每年6000元/生·学年。
(2)联合培养基地补助和导师资助金将按照参与基地项目及导师课题的成效进行确定,包括生活补助与科研奖励等。
(3)家庭经济困难研究生可通过申请“生源地国家助学贷款”及担任研究生“三助一辅”(助教、助研、助管和学生辅导员)岗位等获得资助完成学业。
4.学校会根据实际情况,对奖助学金作适当调整。

联合培养专项招生计划
为深入推进学校研究生教育综合改革,强化主动服务国家战略需求、主动服务行业企业需求的意识,我校积极探索创新型、复合型、应用型人才培养模式。我校硕士研究生招生目录所公布的招生计划包含卓越工程师培养改革、产教融合联合培养、科教融合联合培养、粤港澳大湾区联合培养等各类专项,具体招生专业、联合培养单位和招生计划以上级部门最终下达为准。
卓越工程师学院招生紧密结合广东省工程硕博士培养改革专项,采用“1+2”培养模式,第1年在学校完成课程学习,第2、3年在联合培养单位完成专业实践、毕业设计或学位论文工作。卓越工程师学院招生专业单独划线、单独复试。
就业
硕士研究生就业方式分为定向就业和非定向就业。一经录取后,不得变更录取信息中的就业方式。
(一)非定向就业的硕士研究生毕业时,按国家有关规定,采取毕业研究生与用人单位“双向选择”的方式,落实就业去向。
(二)定向就业的硕士研究生毕业后,按签订的定向协议规定落实就业。
其他说明
(一)考生必须如实、准确地提交报名信息,不得弄虚作假。一旦发现考生提交的报名信息不实,或以假证明、假学历以及其他不真实材料报考者,将按教育部《国家教育考试违规处理办法》进行严肃处理。
(二)考生应自觉树立遵章守纪、诚实考试的意识。初试期间,考生应自觉遵守《全国硕士研究生招生考试考场规则》及各考点考场纪律;复试期间,考生应自觉遵守我校考场规则及考生所签署的《诚信复试承诺书》等内容,在我校复试工作结束前不得对外透露或传播复试试题内容等有关情况。
(三)考生因报考硕士研究生与所在单位产生的问题由考生自行处理。若因此造成考生不能复试或无法被录取,相关后果由考生本人承担。
(四)根据教育部有关文件规定,我校不举办任何科目的考前辅导班。考生可登录学校研招网查阅或下载我校“2026年硕士学位研究生招生专业目录”和“2026年硕士学位研究生招生考试自命题科目考试大纲”。
(五)我校2026年硕士研究生招生相关信息将及时公布于学校研招网和微信公众号(微信号guanggongyanzhao),请考生密切关注。
附件:

















