近年来,在一系列政策推动下,高职院校迎来升本热潮。
2021年,中共中央办公厅、国务院办公厅印发《关于推动现代职业教育高质量发展的意见》,明确提出:到2025年,职业本科教育招生规模不低于高等职业教育招生规模的10%。2022年2月,教育部表示,支持符合条件的国家“双高计划”建设单位独立升格为职业本科学校。
各省市也相继出台了一系列政策,推动本地高职院校升本,发展职业本科教育。可以看到,高职院校升格本科的黄金机遇已经到来,无论是双高院校还是非双高院校,都在这股升本的热潮中奋力进取,力求抢占未来发展的先机。
那么,祖国首都北京的职业本科建设情况如何呢?
根据教育部最新发布的全国高等学校名单(截止至2024年6月20日),我国目前已有51所职业本科院校,其中仅有一所位于北京,且隶属民政部主管。2024年5月,教育部批准以北京社会管理职业学院为基础整合民政部教育科研资源设立民政职业大学,是民政部直属的唯一一所本科层次高等院校。
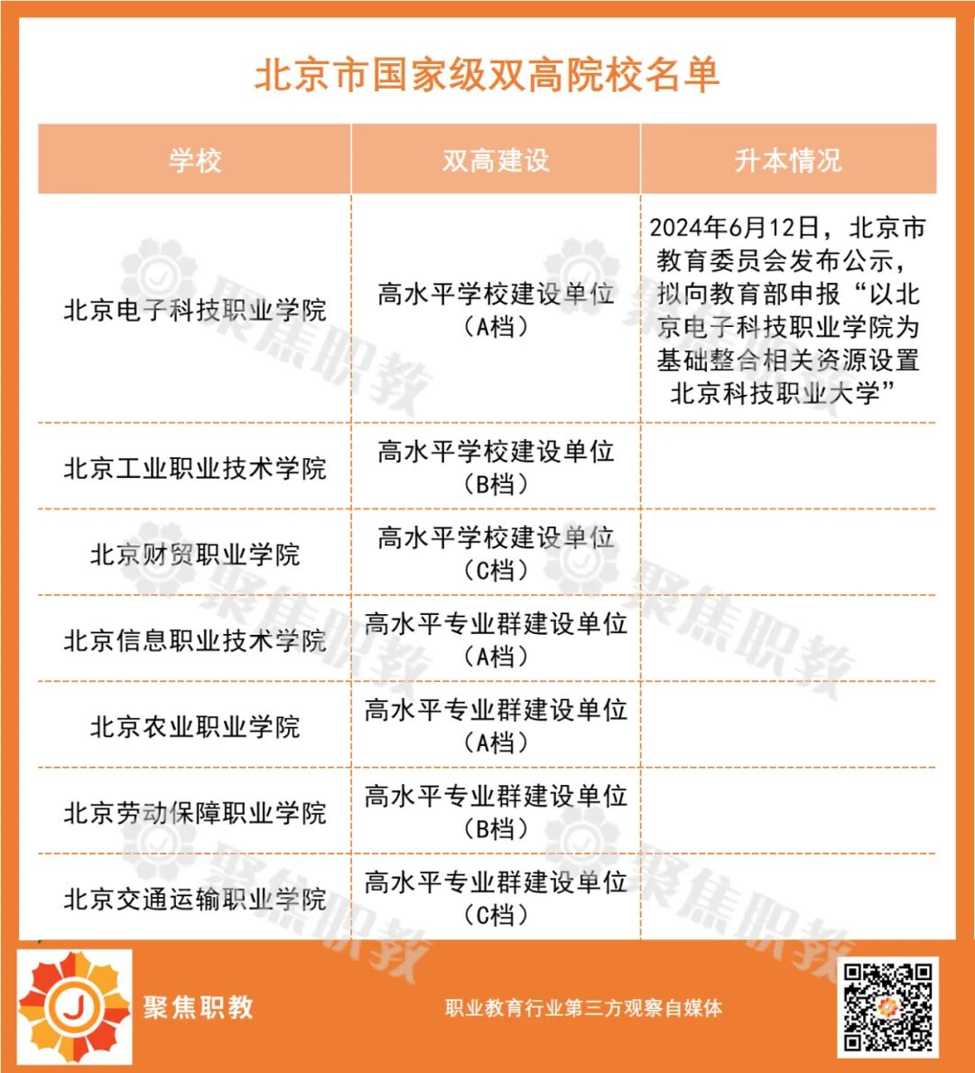
2024年6月,北京市教育委员会发布公示,拟向教育部申报“以北京电子科技职业学院为基础整合相关资源设置北京科技职业大学”。
那么,北京还有哪些高职院校有望升本呢?从2024年新设的18所职业本科院校来看,其中14所均源自双高院校,这表明,目前而言,双高院校在升格为职业本科方面拥有更高的可能性。
北京拥有7所双高校,其中有3所为高水平学校建设单位,4所为高水平专业群建设单位。
从各学校官网了解到,今年以来,北京农业职业学院频繁提及“职教本科”这一关键词。下面我们来详细了解一下北京农业职业学院的升本具体情况!
朝着“职教本科 都市农职”的目标前进
早在2022年11月,北京农业职业学院在学校印发的《“十四五”时期发展规划》中,就提到了“力争实现本科职业教育新突破”的工作任务。
2024年以来,北京农业职业学院积极投入职业本科建设,加快升本步伐,充分动员全校各级各部门力量朝着“职教本科 都市农职”的目标前进。
2024年3月,学校召开新学期教学工作会,会上提到,2024年是关键之年,学校面临双高专业群建设项目的验收,以及第二批双高校和职业本科申报等重大教学改革任务,希望各教学单位集中力量,聚焦目标,努力提升教学质量和人才培养水平。
2024年4月3日,学校各单位认真学习讨论2024年工作部署会精神,共同展望了学校未来发展规划目标,对推进“双高”“特高”建设和争办职教本科充满信心。
2024年4月22日,广西农业职业技术大学一行来学校调研,学校党委书记周志成表示,广西农业职业技术大学作为全国第一批职业本科院校,此次来校调研,既是增进了解,更是“传经送宝”,希望双方进一步共享资源、深化合作,共同推进农业职业教育高质量发展。
2024年8月27日,学校召开2024年暑期务虚工作会,北京电子科技职业学院院长姚光业受邀作报告,并分享了该校在建设职业本科过程中的实践探索与经验体会,为学校探索职业本科教育发展之路提供了宝贵的借鉴和启示。北京农业职业学院党委书记周志成强调,各级各部门要真抓实干、开足马力,朝着职业本科和都市农职的目标迈进。
2024年9月10日,学校召开党纪学习教育总结会,会上强调,要全力抓好“职教本科 都市农职”和新一轮“双高”校申报。
2024年9月,学校领导连续宣讲党的二十届三中全会精神,结合学校实际,提出以改革实绩实效推动高质量发展的要求。党委常委、副院长谷天强调,要切实把思想和行动统一到全会精神上来,聚焦主责主业,统筹谋划工作,为“职业本科”“都市农职”做出更大贡献。
2024年10月30日-11月1日,学校举办了为期3天的处级领导干部学习贯彻党的二十届三中全会精神培训班,党委书记周志成作动员讲话时强调,要继续坚持首善标准,瞄准职教本科发展目标,更加奋发有为地推动学校高质量发展。
可以看到,2024年,北京农业职业学院为推进升本工作全面发力,通过教学改革、规划学习、与兄弟院校交流合作、借鉴先进经验、务实推进各项任务及加强干部培训等多种举措,持续增强教职工的使命感和责任感,凝心聚力朝着“职教本科 都市农职”的目标稳步前进。
北京农业职业学院距离升格职业本科还有多远?
北京农业职业学院在升本之路上持续努力,那么学校的实际建设情况如何?距离达到职业本科的设置标准还存在多少差距呢?
聚焦职教根据学校公开发布的2023年度高等职业教育质量年度报告,将学校实际情况与《本科层次职业学校设置标准(试行)》进行了对比,具体情况如下:
可以看到,北京农业职业学院在多个关键指标上,包括专业设置、生师比、双师比、硕士以上专任教师的比例、校园面积、学校总建筑面积、教学仪器设备值等,均已达到或超越了本科层次职业学校的设立标准。不过,学院仍需在学生人数规模、专任教师队伍建设等方面继续下功夫。
2024年5月,北京市教育委员会印发的《2024年北京市职业教育与成人教育工作要点》中明确,推进本科层次职业学校试点工作进程,研究本科层次职业教育专业试点工作。2024年9月,中共北京市委贯彻《中共中央关于进一步全面深化改革、推进中国式现代化的决定》的实施意见中提到,加快构建职普融通、产教融合、科教融汇的职业教育体系,积极发展本科层次的职业教育。
在北京市对高职院校升本工作的持续推动下,相信北京农业职业学院将迎来更多的发展机遇和政策支持。学院应继续坚持以学生为中心,不断深化教育教学改革,加强师资队伍建设,提升科研和社会服务能力,为实现升本目标奠定更加坚实的基础。
祝愿北京农业职业学院早日达成升本目标,发展成为具有都市农业特色的世界一流高等职业院校,为社会培养更多高素质技术技能人才!



