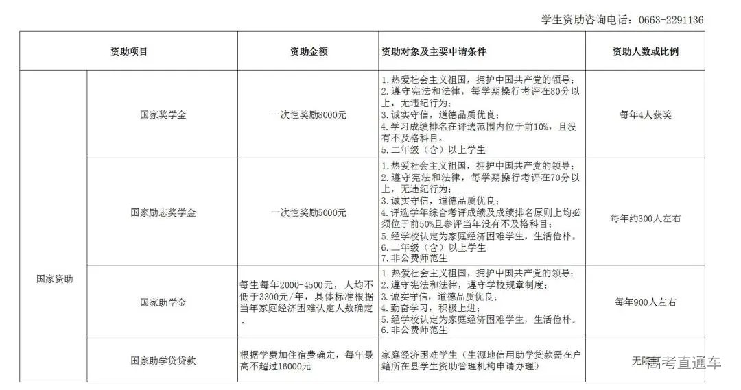
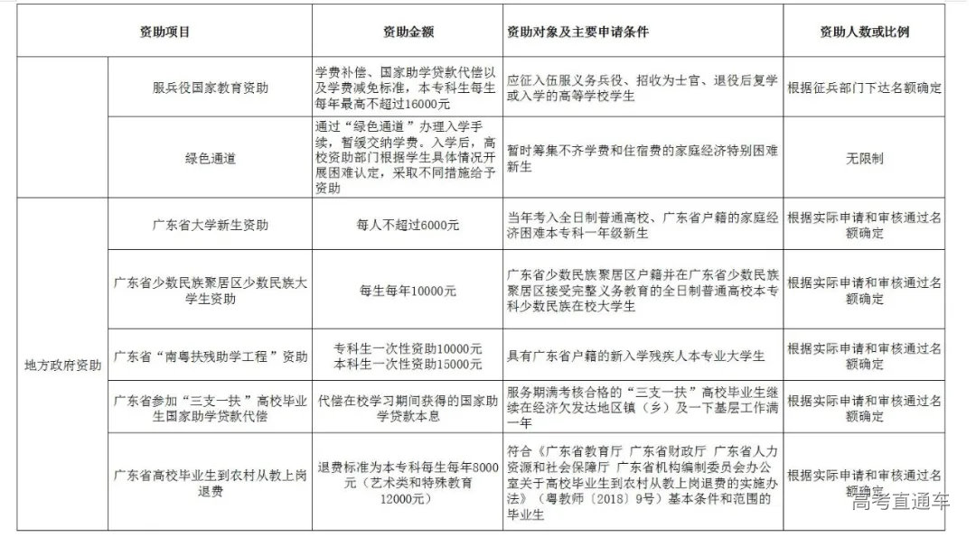
广东省2024年普通高考专科批次 普通类正式投档 潮汕职业技术学院2024年夏季高考投档线及排位公布 物理类 (501专业组)投档最低分 271 最低排位 430177 (503专业组 协同培养)投档最低分 385 最低排位338516 历史类 (502专业组)投档最低分 273 最低排位 243975 (504专业组协同培养)投档最低分 345 最低排位 181234 录取查询 温馨提示: 1. 录取结果以官方查询渠道:广东省教育考试院、我校公布的官方查询系统为准。 2. 我校预计本周末向被我校录取的考生致电或短信告知录取结果,请留意; 3. 录取结果以官方系统查询为准。请各位考生提高警惕,谨防诈骗! 录取查询方法: 1.潮汕职业技术学院官方录取查询 考生可关注“潮汕职业技术学院招生办”公众号,在页面底部选择“关于我们”-“录取查询”栏,也可通过搜索小程序“潮汕职业技术学院”登录,通过考生号或准考证号查询录取专业情况。 “潮汕职业技术学院招生办”公众号 “潮汕职业技术学院”小程序 查询页面 2.广东省教育考试院录取查询 (1)考生可关注广东省教育考试院微信公众号(gdsksy)在页面底部选择“小程序”栏,通过考生号和密码登录查询录取结果。 录取咨询 (客服老师) 潮汕职业技术学院资助政策简介 国家资助: 地方政府资助: 校内资助: 等风来 不如追风去 梦想本不会发光 发光的是追逐梦想的你 何惧路远马亡 我们来日方长
查看完整试题
登录查看完整试题答案
阅读数:2.6 k
特别声明:
1. 本站注明稿件来源为其他媒体的文/图等稿件均为转载稿,本站转载出于非商业性的教育和科研之目的,并不意味着赞同其观点或证实其内容的真实性。如转载稿涉及版权等问题,请作者在两周内速来电或来函联系,本站根据实际情况会进行下架处理。
2. 任何媒体、网站或个人未经本网协议授权不得转载、链接、转贴或以其他方式复制发表,违者本站将依法追究责任。
1. 本站注明稿件来源为其他媒体的文/图等稿件均为转载稿,本站转载出于非商业性的教育和科研之目的,并不意味着赞同其观点或证实其内容的真实性。如转载稿涉及版权等问题,请作者在两周内速来电或来函联系,本站根据实际情况会进行下架处理。
2. 任何媒体、网站或个人未经本网协议授权不得转载、链接、转贴或以其他方式复制发表,违者本站将依法追究责任。








