华中师范大学位于九省通衢的湖北省武汉市,坐落在武昌南湖之滨的桂子山上,是教育部直属重点综合性大学、首批列入国家 “双一流”建设高校、国家“211工程”重点建设大学和国家“985优势学科创新平台项目”建设高校。学校始于1903年创办的文华书院大学部,办学历史悠久,文化底蕴深厚,在119年的发展历程中为国家培养了近40万优秀人才。
为全面贯彻落实党的教育方针,促进教育公平,根据《教育部办公厅关于做好2022年普通高等学校部分特殊类型招生工作的通知》(教学厅〔2021〕7号)、《关于2022年继续做好重点高校招生专项计划实施工作的通知》(教学司〔2022〕3号)等文件要求,学校继续实行高校专项计划,具体招生政策如下:
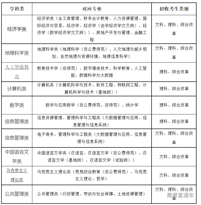
一、招生计划及专业
学校2022年高校专项计划招生计划为97人。招生学科类和对应专业等如下表:
备注:考生在系统报名时无需填报学科类,只需填报文科类、理科类、综合改革类,在高考填报志愿时再填报学科类或专业。各学科类中所含专业以各省(市、区)招生主管部门公布的2022年普通本科招生计划来源为准,各省(市、区)最终招生专业以省级招生考试机构公布为准。我校高校专项计划不招收新疆双语类考生。
二、招生对象和报名条件
报考学生须同时具备下列三项条件:
1.符合2022年统一高考报名条件;
2.本人及父亲或母亲或法定监护人户籍地在实施区域的农村,本人具有当地连续3年以上户籍;
3.本人具有户籍所在县高中连续3年学籍并实际就读。
三、报名流程
符合报名条件的考生须在2022年4月19日9:00至4月25日24:00登录教育部阳光高考平台(https://gaokao.chsi.com.cn/)完成报名申请,考生须在报名截止前将报名申请材料电子扫描件上传至报名系统,材料包括:
1.华中师范大学2022年高校专项计划申请表(网报成功后通过系统打印并由本人、中学负责人分别亲笔填写相关内容并签字确认,中学审核盖章);
2.高中阶段各类课程修习情况及成绩、学业水平考试成绩、综合素质评价档案(包括记载学生在思想品德、学业水平、身心健康、艺术素养和社会实践五个方面突出表现的成长记录、典型事实材料以及相关证明)及其他反映学生成长与发展情况的写实性材料等;
3.考生及其父母或法定监护人的户口本首页、户主页及本人页,其他证明材料无效。
上传至报名系统的申请材料要求真实、详尽、准确、清晰,材料复印件须中学盖章。所有申请材料通过报名系统网上提交,我校不接收纸质报名申请材料。未按要求完成报名、报名申请材料不合要求者,报名无效。考生个人对上传材料真实性、合法性负责,在高校专项计划资格审查、入学资格审查过程中,一旦发现并查实提交材料有作假情况,一律取消资格。
四、审核及录取办法
1.材料审核
经考生生源地省级招生考试机构等部门对考生户籍、学籍资格进行审核后,学校将组织专家组对考生提交的报名申请材料进行审核并确定考生入选资格。入选资格名单将于5月31日前在我校本科招生网进行公示,并报教育部及考生源地省级招生考试机构备案。
2.录取办法
获得我校高校专项资格的考生,须按生源地省级招生考试机构的统一安排和我校要求填报高校专项计划志愿。高考成绩(含政策性加分)达到我校在当地普通类第一批本科录取控制分数线,将依据我校本科招生网公布的高校专项招生分省分专业招生计划,按照高考成绩(含政策性加分)由高分到低分择优录取。
对于合并本科批次的省份及综合改革省、市(上海、浙江、北京、天津、山东、海南、广东、江苏、河北、重庆、辽宁、福建、湖南、湖北),我校录取批次控制线按相关省级招生考试机构确定的高校专项相应最低录取控制分数线执行。
被专项计划录取的考生,放弃入学资格或者退学,不再具有专项计划报考资格。
五、监督机制
学校遵循“公平、公正、公开、综合评价、择优录取”的原则做好高校专项计划招生工作,建立和完善监督机制,严格规范管理、加强信息公开,加强监督制约、严防权力寻租。监督电话:027-67867080、027-67868009(纪委办(监察处、巡察办))
六、附则
本办法经华中师范大学本科生招生工作领导小组讨论通过并正式实施,未尽事宜由华中师范大学本科招生办公室负责解释。
七、联系方式
华中师范大学本科招生办公室
通讯地址:湖北省武汉市洪山区珞喻路152号(东区本科招生办公室)
邮编:430079
咨询电话:027-67863374、67861550(传真)
电子邮箱:zb@ ccnu.edu.cn
华中师范大学本科招生办公室
2022年4月
