廣州城市理工學院
(原華南理工大學廣州學院)
2022年依據“學測”成績招收臺灣高中畢業生招生簡章
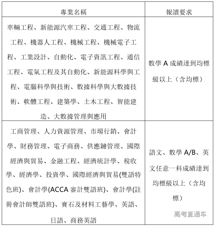
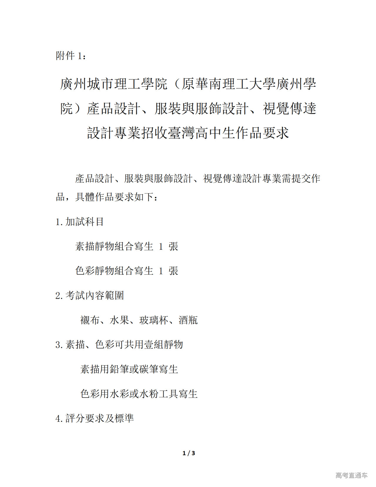
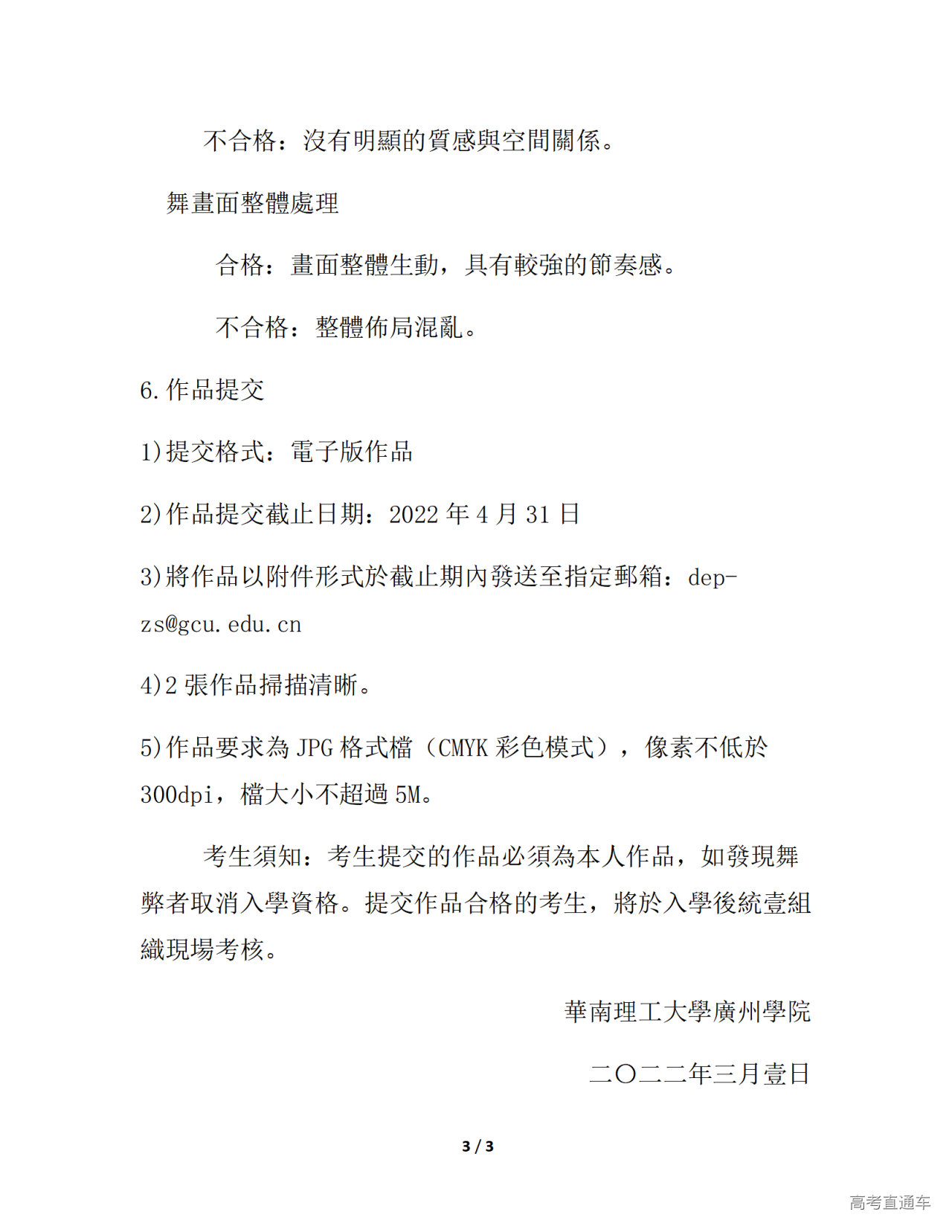
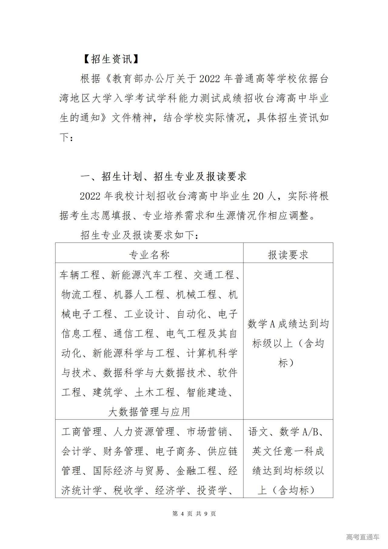
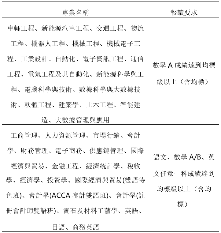
學校名稱:廣州城市理工學院 學校國標代碼:12617 學校地址:廣東省廣州市花都區學府路 1 號 郵遞區號:510800 辦學層次:本科 辦學性質:民辦學院 辦學類型:全日制 學校主管單位:廣東省教育廳 廣州城市理工學院(原華南理工大學廣州學院)是2006年4月教育部批准設立的一所以工科為主,經濟、管理、文學、理學、藝術協調發展的多科性應用型大學。學校是廣東省大學生創新創業教育示範學校、廣州市知識產權試點學校、中國第一所IACBE國際商科認證大學。現有在校生2.3萬餘人。 學校堅持“人才強校”戰略,通過“以老帶新”、“雙百工程”、組建學科團隊等措施,提升師資隊伍水準,現已形成了一支以學校自有教師和華南理工大學選派教師為主、以兼職教師為輔的高素質教師隊伍。 學校立足科技創新與產業化平臺建設,重視應用研究與成果轉化。先後成立了工程研究院、智能製造產業學院,搭建起了科研創新平臺以及成果轉化和產業技術服務平臺,取得了一大批高質量的科研成果。 學校不斷創新辦學模式,積極探索與行業、企業合作育人的新模式、新途徑,與企業開展深度合作,協同育人。2018年,學校與教育部學校規劃建設發展中心、中科曙光共建“大數據學院”和“大數據應用創新中心”,校、企、政三方協同育人,共同培養大數據產業人才。2019年我校智能製造產業學院獲評廣東省首批示範性產業學院,2020年珠寶學院獲批廣東省產業學院立項建設。 圍繞"一帶一路"倡議與粵港澳大灣區對國際化人才的需求,學校將教育國際化作為發展的重要戰略。先後與英國、加拿大、法國等教育發達國家和地區建立合作關係,與超過60所高水準大學和機構簽署了合作協議,開展多元化合作。 學校先後獲得"中國最具就業競爭力院校""廣東省大學生創新創業教育示範學校""2021年度·綜合實力民辦高校"等殊榮。在艾瑞深校友會網發佈的2021中國民辦大學排名中,學校位居2021中國民辦大學第七位,是六星級中國頂尖民辦大學。 十六載弦歌高唱綻芳華,九萬裏彩雲長在有新天。站在新時代新起點上,學校上下將戮力同德,以習近平新時代中國特色社會主義思想和黨的十九屆六中全會精神為指導,堅持誠信辦學、規範辦學,堅持改革創新、求真務實,堅持品質立校、特色興校、人才強校,馳而不息將高素質應用型人才培養引向深入,彙聚成與學生成長成才同行、與區域經濟和社會發展同行、與中華民族偉大復興夢想同行的堅實力量,向著建成省內一流、國內知名應用型大學的目標昂揚奮進。 根據《教育部辦公廳關於2022年普通高等學校依據臺灣地區大學入學考試學科能力測試成績招收臺灣高中畢業生的通知》檔精神,結合學校實際情況,具體招生資訊如下: 2022年我校計畫招收臺灣高中畢業生20人,實際將根據考生志願填報、專業培養需求和生源情況作相應調整。 招生專業及報讀要求如下: 1.持有《臺灣居民居住證》或《臺灣居民來往大陸通行證》、 以及在臺灣居住的有效身份證明,考生所持證件須與考生本人資訊一致,且在有效期之內。 2.參加當年臺灣地區大學入學考試學科能力測驗,其中語文、數學、英文考試科目成績詳見報讀要求。 1.報名時間:2022年3月1日至31日。 2.報名方式: 考生登錄祖國(大陸)普通高校依據臺灣地區學測成績招收臺灣高中畢業生報名系統(網址: https://www.gatzs.com.cn/z/tw/)進行報名。考生須按照要求輸入個人資訊,上傳個人證件、電子照片、學測成績、考生誠信承諾書等基本材料,提交成績查驗授權書。 報讀產品設計、服裝與服飾設計、視覺傳達設計專業需提交作品,作品要求見附件1。請將作品掃描或拍照後(標注“姓名-臺灣學測生-作品”字樣),在2022年4月31日前發送至郵箱:dep-zs@gcu.edu.cn,請考生在上傳掃描件時須確保電子檔清晰可讀。 學校依據考生的學測成績,參考考生中學期間學習經歷、社會實踐等情況,按照向社會公佈的招生簡章擇優錄取。對成績達到要求、身體條件能夠完成所報專業學習、生活能夠自理的殘疾考生,學校不因其殘疾而不予錄取。 專業分檔時,實行“專業志願優先”原則。學校尊重考生興趣與專業意願,只要投檔到學校的考生,按考生填報的第一專業錄取。 被我校錄取的臺灣高中畢業生入學註冊時,應按照學校規定繳納學費、住宿費及其他費用,收費標準與祖國大陸同專業學生相同,具體收費可在我校招生網查詢。 1.被我校錄取的學生請按照錄取通知書規定的時間到學校報到註冊; 2.新生入校後須進行入學資格審查,凡不符合報名、錄取條件或弄虛作假者,將被取消入學資格; 3.臺灣地區學生的教育和管理均按《普通高等學校招收和培養香港特別行政區、澳門特別行政區及臺灣地區學生的規定》(教港澳臺〔2016〕96號)及我校本科學生相關規定執行。 臺灣地區學生在讀期間可申請教育部及廣州城市理工學院獎學金。 新生入學後的體檢複檢工作,按照有關規定組織進行。體檢標準參照教育部、衛生部、中國殘疾人聯合會《關於印發<普通高等學校招生體檢工作指導意見>的通知》(教學〔2003〕3 號)、《教育部辦公廳 衛生部辦公廳關於普通 高等學校招生學生入學身體檢查取消乙肝專案檢測有關問 題的通知》 (教學廳〔2010〕2 號)及教育部《關於明確慢 性肝炎病人並且肝功能不正常的具體判定標準的函》 (教學司函〔2010〕22 號) 要求執行,對復查後發現不能進行正常學習的考生,按學籍管理規定處理。 在允許的修業期限內獲得規定的學分,達到畢業要求的,准予畢業並頒發廣州城市理工學院畢業證書;對符合學士學位授予條件的本科畢業生,授予廣州城市理工學院學士學位並頒發學位證書。 本簡章內容如與上級教育主管部門招生規定不一致時,以上級教育主管部門規定為准。 本簡章經廣州城市理工學院招生工作領導小組討論通過並正式實施,未盡事宜由廣州城市理工學院招生辦公室負責解釋。 學校遵循“公平、公正、公開、綜合評價、擇優錄取”的原則做好招生工作,建立和完善監督機制,嚴格規範管理、加強資訊公開。 考生申訴及舉報聯繫人:任老師; 聯繫方式:020-36903313。 學校地址:廣東省廣州市花都區學府路1號(郵編:510800) 招生電話:020-66609166 招生網:https://zs.gcu.edu.cn/ 電子信箱:dep-zs@gcu.edu.cn 微信公眾號:廣州城市理工學院招生辦(gcu12617)
附件1:广州城市理工学院产品设计、服装与服饰设计、视觉传达设计专业招收台湾高中生作品要求.docx
附件2:简体12617广州城市理工学院2022年依据“学测”成绩招收台湾高中毕业生招生简章20220217.doc













