欢迎报考
13712
茂名职业技术学院

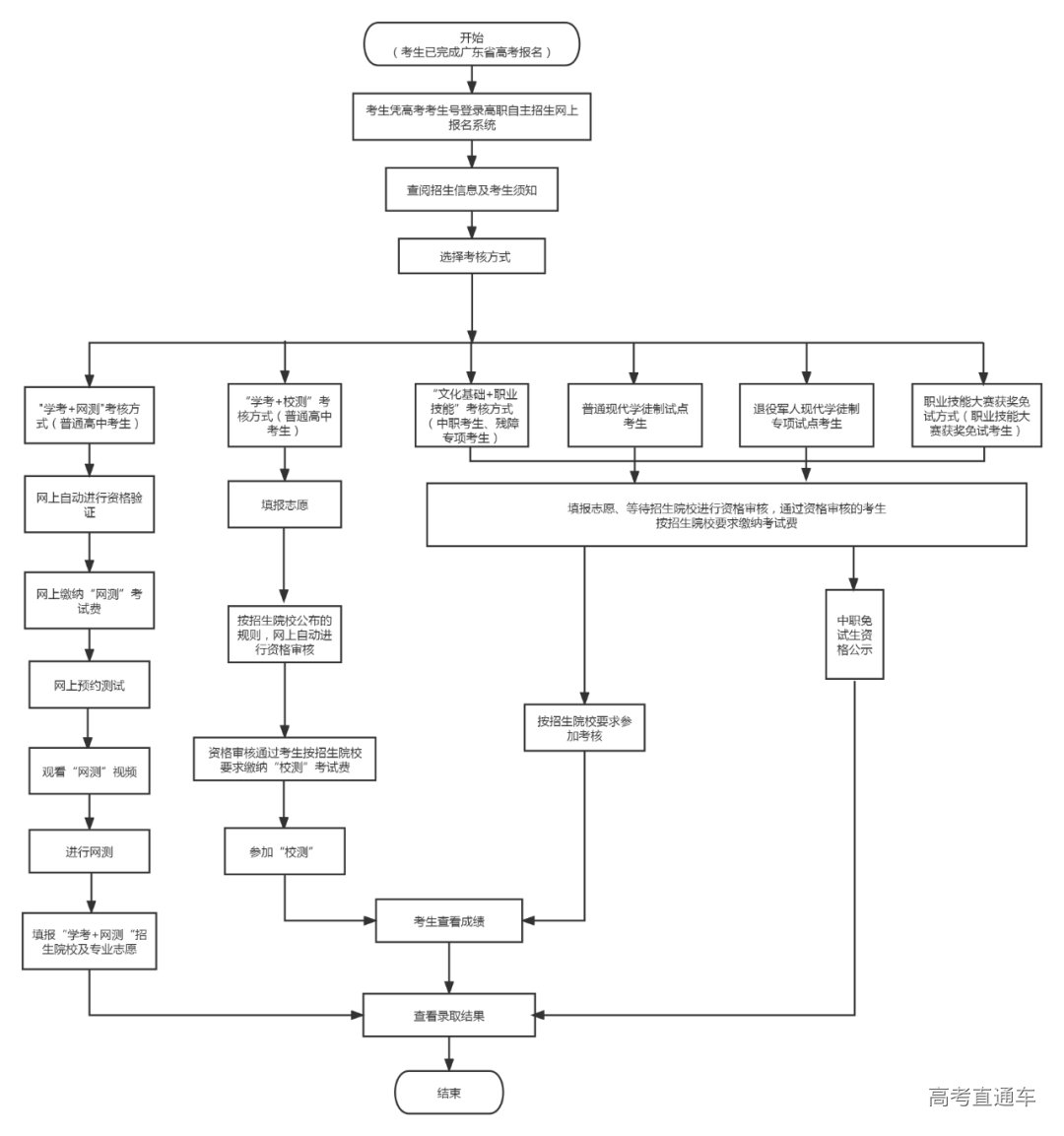
01 普通高职自主招生计划 学考+网测(高中生) 普通现代学徒制 02 报考条件 学考+网测 普通现代学徒制 03 报名方式 报名时间 5月12日至15日,考生凭高考报名号及密码登录“广东省2022年高职院校自主招生网上报名系统”(下称网上报名系统,网址:https://pg.eeagd.edu.cn/gzks/)报名。 志愿填报 考生根据报考条件在“学考+网测”(面向普通高中考生)、“普通现代学徒制试点”(不分考生类型)这2种考核方式中选择一种填报志愿、缴交考试费,录入相关报名信息、上传有关证明材料。经招生院校确认报考资格后,考生不得更改考核方式。 高校在校生、2022年被依据普通高中学业水平考试成绩招生录取、普通高等学校招收中等职业学校毕业生统一考试招生录取的考生,以及中高职贯通三二分段转段录取的考生不得参加高职院校自主招生录取。报考高职普通自主招生并被录取的考生不得参加其他类型高职(专科)层次的招生录取。 04 考核方式 学考+网测 1.报考本校的考生可填报2个专业志愿。 2.学考+网测采用文化素质+职业技能的考核方式,并将综合素质评价结果作为重要的参考因素。其中,文化素质采用学考成绩(满分值为450分);职业技能考核主要对考生进行职业适应性测试,采用网上职业适应性联合测试(以下简称网测,满分值为100分)。 3.报考“学考+网测”考核方式的考生,须在规定时间内登录网上报名系统,完成网上缴费后预约“网测”时间,按照预约时间选择最多2个专业大类职业适应性测试视频进行网上观看及测试。同一个视频最多可进行2次观看及测试,测试系统保留考生最好成绩。完成“网测”后,考生根据取得的成绩选择与网测专业大类视频相匹配的院校专业填报志愿。 普通现代学徒制 05 录取规则 学考+网测 普通现代学徒制 06 咨询群 07 报名流程 08 日程安排









