东北大学2022年硕士研究生招生考试考生进入复试的初试成绩基本要求
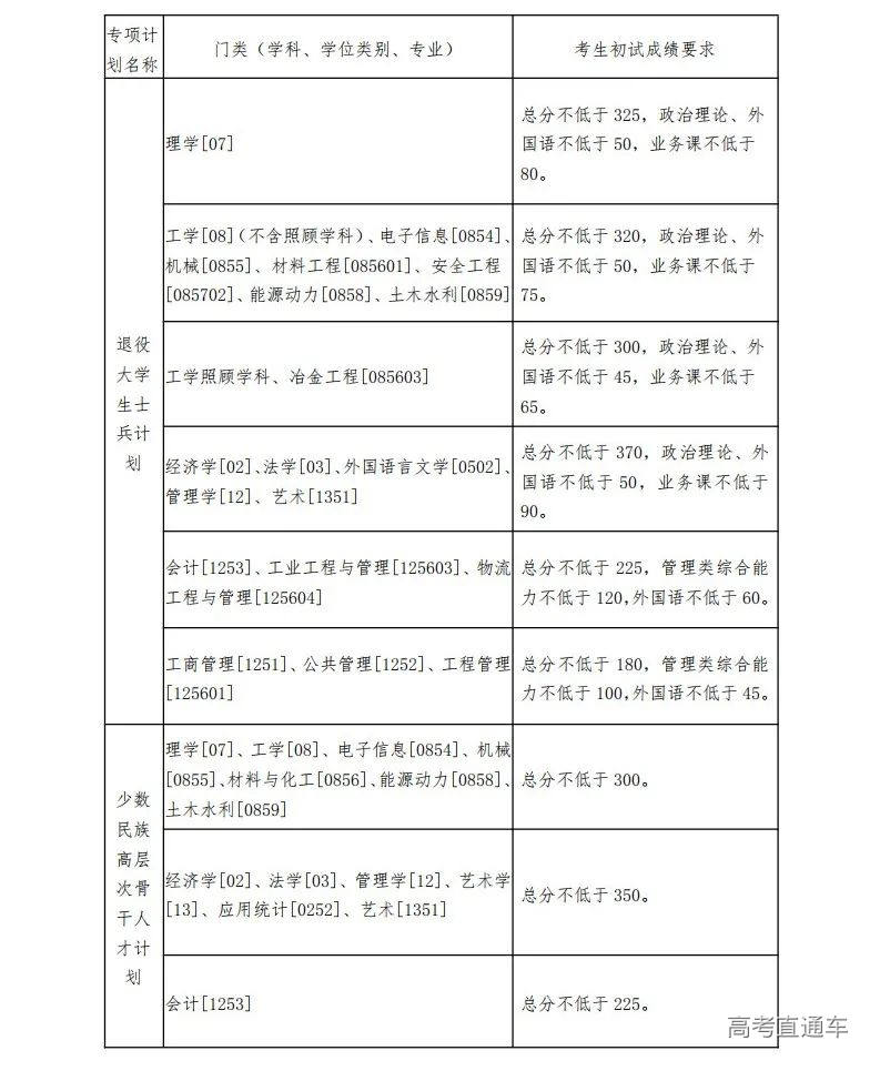
1 学术学位类 2 专业学位类 3 专项计划 4 单独考试 5 其他说明 1. 工作单位和户籍在国务院公布的民族区域自治地方,且定向就业单位为原单位的少数民族在职人员考生,可享受少数民族照顾政策,即在学校复试基本分数线基础上总分降10分,单科降5分。符合政策的考生须在3月16日前向学校提交有关证明材料。 2. “对口支援西部地区高校定向培养研究生计划”执行全国硕士研究生招生考试复试基本分数要求(A类考生)。 3. 各院(系)可在满足学校复试基本分数线的基础上,根据本院(系)生源和招生规模的实际情况,确定本院(系)各学科(专业领域)的复试线。 4. “大学生志愿服务西部计划”、“选聘高校毕业生到村任职项目”、“三支一扶计划”和普通高校应届毕业生应征入伍服义务兵役等享受照顾政策按照教育部相关规定执行。符合教育部享受照顾政策的考生,须按《东北大学2022年硕士研究生招生考试网报公告》(http://yz.neu.edu.cn/5932/list.htm)要求提交有关证明材料,逾期视为放弃。我校将根据教育部最新文件及名单进行审核。 5. 关于复试工作安排请关注我校研究生招生信息网后续公布的有关通知。



