广东艺术职业学院2025级入学须知

2025-08-13 09:22 广东艺术职业学院 评论
广东艺术职业学院
广东广州市-公办-艺术类
查看详情

亲爱的2025级新同学:

 站在这个崭新的人生节点,我们满心欢喜地等候着每一位怀揣热爱、奔赴理想的你。为了让大家顺利完成入学报到,现将相关事宜温馨提示如下:

图片
图片
图片
图片

图片

报到时间与地点

图片
图片
图片


图片

1.报到时间

2025年8月30日(星期六)9:00 -- 17:00



图片

2.报到地点

西校区(粤剧学院、舞蹈学院、音乐学院、戏剧影视学院、美术设计学院、艺术人文学院、艺术科技学院、文化旅游学院、艺术管理学院新生),广东省佛山市南海区狮山镇横岗高尔夫路广东艺术职业学院

东校区(艺术教育学院新生:舞蹈教育专业、音乐教育专业、学前教育专业),广东省广州市天河区水荫横路13号广东艺术职业学院



图片

3.未能按期入学报到说明

按照国家招生规定录取的新生,持我校录取通知书和规定的有关证件,按期到校办理入学手续。因故不能按期入学者,应向二级学院请假(详见各二级学院联系方式)。

图片
图片

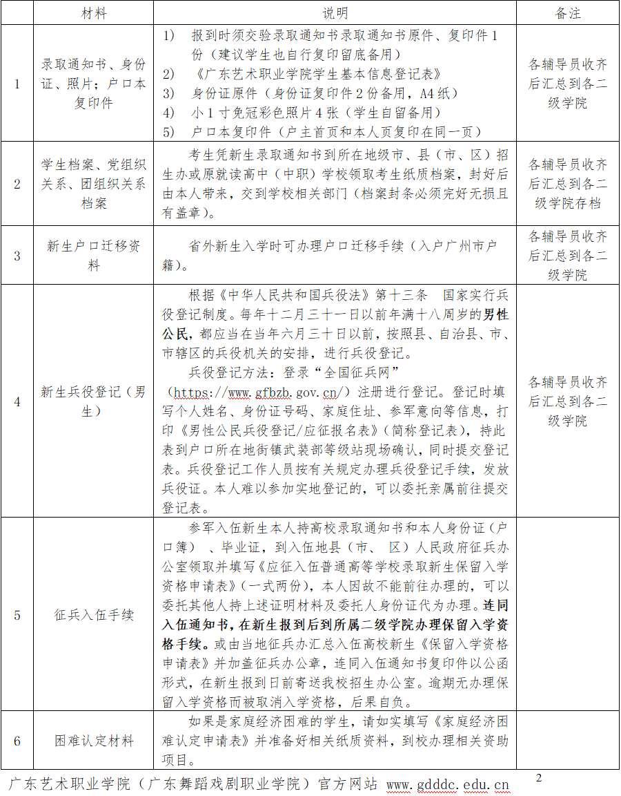
报到所需材料

图片
图片
图片
图片
图片
图片

缴费标准

图片
图片
图片

详见财务部通知。

图片


新生军训

图片
图片
图片

学生军事训练是学生的必修课,新生入学后,按学校的统一安排参加军训。

军训时间:2025年12月2日—15日

注:凡有诸如心脏病、哮喘、家族病史等病症不适宜参与军训的新生,需提交含家长签字的个人申请,并附生源所在地三级甲等医院开具的证明,开学报到后经学校医务室指定合同医院复查确认后方可以特殊方式参与军训。

图片


户口迁移

图片
图片
图片

1.广东省生源的新生户口不迁移到学校。外省生源可选择将户口迁移到学校,凭新生录取通知书到户口所在地派出所办理《户口迁移证》。

在迁移户口时,《户口迁移证》迁入地址栏填写为:广东省广州市天河区水荫横路13号 。

《户口迁移证》中的姓名、性别、身份证号码、出生地、籍贯栏字迹要清晰规范,其中《户口迁移证》姓名、性别必须与录取通知书上的一致;出生地和籍贯栏填写到省、市(或县);《户口迁移证》要加盖迁出地公安派出所户口专用章。

2. 需迁入学校学生集体户的新生,请将以下资料开学时交辅导员或班主任,由二级学院统一交相应部门办理。

(1)本人《户口迁移证》原件;

(2)录取通知书复印件。

图片


住宿所需物品

图片

学校实行标准化学生公寓管理,床上用品自备,所需卧具须符合公寓配套床具标准尺寸,床尺寸为190cm×90cm。



图片

床上用品

1.被子被套

2.床单

3.枕头枕套

4.蚊帐、遮光床帘

5.床垫

6.凉席(根据个人实际情况)



图片

日常用品

衣物类


1.衣服

2.裤子

3.袜子

生活类


1.拖鞋

2.鞋子

3.衣架

4.夹子

5.洗衣液、洗衣粉

6.毛巾

7.干发帽

8.吹风机(建议带小功率的)

9.雨伞

10.纸巾

11.花露水

12.棉签、牙签、牙线

13.镜子

14.梳子

15.水杯

16.牙刷

17.漱口杯

18.饭盒、餐具(筷子、勺子)

19.挂钩

20.收纳盒

学习类


1.笔记本、草稿本

2.黑色签字笔、铅笔

3.文件夹

4.便利贴或者小型记事本

5.笔筒

6.尺子

7.书包



图片

小电器、电子产品

1.笔记本电脑(看专业需求)

2.平板电脑(无纸化学习的好帮手)

3.充电宝

4.充电器

5.排插插座

6.耳机

7.台灯

8.U盘(用于拷贝文件,做作业等)

9.小闹钟

10.手机

图片

学生保险

图片
图片
图片

1. 城乡居民医保:自愿购买,由学校代收代缴,统一办理参保缴费手续,具体详见总务后勤部通知。

2. 意外险:建议学生根据自身专业特点等情况自行购买。

图片


入学资格复查

图片
图片
图片

根据国家政策,新生入学后,学校将按照招生规定对新生进行入学资格审查和体检。复查不符合招生条件者,按照有关规定予以处理。新生入学通知书不得转借他人,凡弄虚作假、徇私舞弊者,一经查实,取消学籍,予以清退,情节严重的报请有关部门查究。

图片


绿色通道及国家助学金申请

图片

绿色通道是为切实保证家庭经济困难学生顺利入学,我校建立“绿色通道”制度,对被录取入学,家庭经济确实困难、无法缴纳学费的新生,一律先办理入学手续,然后再根据核实后的情况,分别采取不同办法予以资助。

国家助学金资助对象是家庭经济困难的普通高校全日制本专科学生,平均资助标准为每生每年3700元,具体标准由高校在每生每年2500 - 5000元范围内自主确定,可分为2 - 3档。全日制在校退役士兵学生原则上都可享受本专科生国家助学金,资助标准为每生每年3700元。


图片

(一)绿色通道

 1. 申请对象:缓交学费学生;

2. 缓交学费学生申请材料(新生报到时提交):

(1)《新生入学绿色通道申请表》(双面打印,如实填写)

(2)《广东省家庭经济困难学生认定申请表》(双面打印,如实填写,不用加盖公章)

(3)学生身份证复印件(正反面复印在同一张A4纸上)

3. 生源地国家助学贷款学生需前往绿色通道上交生源地助学贷款回执。



图片

(二)国家助学金申请

 1. 《广东省家庭经济困难学生认定申请表》(双面打印,如实填写,不用加盖公章)

2. 《广东省家庭经济困难学生认定分析表》

3. 分析表请根据认定申请表填写情况打分并提供相关佐证材料

注:有需要申请国家助学金的学生准备好以上材料,开学后上交辅导员或班主任汇总审核。

★说明:《新生入学绿色通道申请表》《广东省家庭经济困难学生认定申请表》《广东省家庭经济困难学生认定分析表》,请在广东艺术职业学院官网学生资助栏目自行打印

图片


报到流程

图片
图片
图片

1.新生通过应用市场下载“建融慧学”APP,填写手机号码,用手机验证码登录之后,点击“智慧迎新”并填写相关信息;

2.入校放行时提供录取通知书等有效证明。

注:如报到通知有变,请留意学校官网发布的最新通知。

图片



十一

广艺院各部门联系方式

图片
图片
图片
图片



十二

广艺院地址路线图

图片

西校区(佛山)地址:

广东省佛山市南海区狮山镇高尔夫路广东艺术职业学院

图片

可乘坐沥02路、佛200路、206B路公交车至广东粤剧学校站。

东校区(广州)地址:

广州市天河区水荫横路13号(可乘搭公交至水荫路站或广州体育学院站前往)

途经水荫路公交:192路、27路、78路、6路。

途经广州体育学院公交:30路、51路、56路

图片


2025级萌新们✨

 这份报到指南是学校备好的“开学锦囊”,

流程、物资、指引全梳理,

陪你轻松化解紧张,顺利办完手续,

开启超酷大学生活!

登录高考直通车APP
查看完整试题答案
好的
查看完整试题
特别声明:
1. 本站注明稿件来源为其他媒体的文/图等稿件均为转载稿,本站转载出于非商业性的教育和科研之目的,并不意味着赞同其观点或证实其内容的真实性。如转载稿涉及版权等问题,请作者在两周内速来电或来函联系,本站根据实际情况会进行下架处理。
2. 任何媒体、网站或个人未经本网协议授权不得转载、链接、转贴或以其他方式复制发表,违者本站将依法追究责任。
举报理由选择
确定
高考直通车官网

哇哦!快加入高考直通车APP,发现更多精彩内容,与学霸一起交流学习吧!