根据广东省教育厅、广东省教育考试院《关于做好 2026 年高职院校自主招生工作的通知》要求,为做好我校现代学徒制试点、退役军人现代学徒制专项试点招生报名工作,现将有关事项通知如下:
一、招生类型 1. 普通现代学徒制试点 2. 退役军人现代学徒制专项试点
二、报考对象及条件 (一)普通现代学徒制试点 1. 已参加广东省 2026 年普通高考报名并确认资格; 2. 为我校合作企业在职员工,已签订合法有效劳动合同(学制期内有效); 3. 企业已为考生缴纳2026 年 4 月 30 日前累计 3 个月(含)以上社保。 (二)退役军人现代学徒制专项试点 1. 已参加广东省 2026 年普通高考报名并确认资格; 2. 持有退役军人有效证件,完成县级以上退役军人事务部门身份核验; 3. 报名时须上传《广东省退役军人现代学徒制身份核验表》。
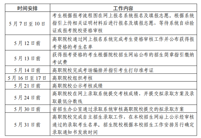
三、报名时间及方式 1. 网上报名时间:2026 年 5 月 7 日 10:00—5 月 10 日 16:00 2. 报名系统:广东省 2026 年高职院校自主招生网上报名系统 3. 考生登录系统,签订诚信承诺书,选择对应考核类型,填报我校志愿及专业,按要求上传证明材料并等待资格审核。
网址:https://pg.eeagd.edu.cn/gzks/
四、考生报考流程图
五、关键时间节点
六、考核方式
1. 现代学徒制试点:采用 “文化素质 + 职业技能” 考核,满分 100 分,侧重职业技能。 2. 退役军人现代学徒制专项试点:免文化素质考核,仅参加职业技能考核,满分 100 分,择优录取。
七、材料准备
1. 现代学徒制:身份证、高考报名号、劳动合同、社保证明、学历证书等。 2. 退役军人现代学徒制:身份证、退役证件、《广东省退役军人现代学徒制身份核验表》、学历证书等。 注:所有材料需备好原件和电子扫描版,确保清晰、真实、有效。
八、缴费标准及通道
经院校确认报考资格后,考生需在5月13日前缴纳考试费。考试费收费标准按《广东省发展改革委 广东省财政厅关于规范全省教育部门教育考试行政事业性收费及有关问题的通知》(粤发改价格〔2022〕442号)文件规定执行,考试费 40 元 / 人,缴费后不予退费。(下附学校财务处专项收款码)
九、重要提醒
1. 每位考生仅可选择一种考核类型、一所院校,报名资格确认后不得修改。 2. 未按时报名、上传材料、缴费或参加考核,视为自动放弃。 3. 资格审核、考核、录取等相关通知,请及时关注我校官网及招生官微。 4. 考生须对本人信息及材料真实性负责,弄虚作假一律取消报考及录取资格。
十、咨询方式
招生咨询电话: 叶老师 19075740709,0763-3969918 学校招生官网:https://www.bgypt.edu.cn/ 学校地址:清远市清城区东城街道大学东路2号 附件:《广东碧桂园职业学院关于规范退役军人现代学徒制专项试点招生工作的公告》



