

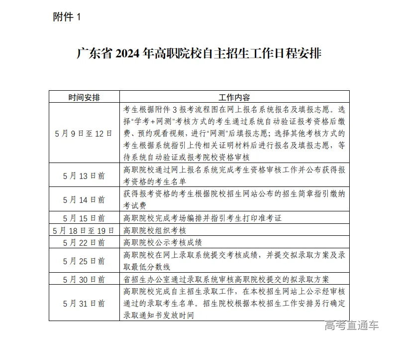
广东茂名健康职业学院是经广东省人民政府批准、教育部备案的全日制普通高等职业学校。学院坚持“立足粤西、面向广东、辐射全国,服务粤西及粤港澳大湾区基层卫生和健康事业”办学定位,秉承“厚德精业,健行康民”校训,以人为本,依托大健康产业,培养医药卫生类高素质技术技能人才,致力于打造特色鲜明的医药卫生类优质高等职业学校。 学院现有临床医学系、护理系、药学系、医学技术系、健康管理与促进系等5个系,开设临床医学、针灸推拿、中医学、预防医学、护理、助产、药学、中药学、中药材生产与加工、食品质量与安全、药品经营与管理、医学营养、健康管理、医学检验技术、眼视光技术、卫生信息管理、康复治疗技术、医学美容技术、口腔医学技术、中医养生保健、智慧健康养老服务与管理、现代家政服务与管理等22个专业,其中临床医学、针灸推拿、中医学、预防医学为国控专业。护理专业为广东省二类品牌专业,护理专业群、现代家政服务与管理专业群为省级高水平专业群。 二、招生计划、专业及合作企业 我校2024年普通现代学徒制试点招生计划为165人,试点专业为护理、康复治疗技术、眼视光技术3个专业,试点合作企业为广东萌蕊健康管理有限公司、珠海森昌健康管理有限公司、珠海元启堂健康管理有限公司、广东晶亮视光眼镜有限公司,具体招生计划、专业及合作企业如下: 备注:不招色盲色弱 三、招生对象及报考条件 1.普通高中、中职应往届毕业生。护理专业只招中职阶段就读专业为护理或助产专业的中职应往届毕业生。 2.所有报考考生须符合广东省招生委员会《关于做好广东省2024年普通高校招生统一考试报名工作的通知》(粤招〔2023〕7号)普通高考报名条件规定,并参加了广东省2024年普通高考报名。 3.考生应为试点招生专业合作企业的在职员工。试点录取的学生须在录取前与合作企业签订符合《中华人民共和国劳动合同法》等法律法规要求且有效的劳动合同,劳动合同期限应涵盖录取学生学习期间。考生如有弄虚作假行为,将根据国家有关规定,严肃处理,在报名阶段发现的,取消报考资格;在入学前发现的,取消入学资格;入学后发现的,取消录取资格或者学籍。 四、报考方式 1.报名时间:5月9日10:00至12日16:00,考生凭高考报名号及密码登录“广东省2024年高职院校自主招生网上报名系统”(下称“网上报名系统”,网址:https://pg.eeagd.edu.cn/gzks/)报名,签订《诚信考试承诺书》。 2.报名流程:考生须在规定时间内根据本人报考条件,在报考系统进行报考,填报志愿,录入相关报名信息。考生报名审核通过后,不得更改报考专业,逾期不再办理报名及志愿填报手续。 3.报考材料:普通现代学徒制试点考生须在报名系统上传中职、高中阶段毕业证书原件扫描版。报考资格依据本校招生简章及考试院公布的有关要求通过网上报名系统完成。未在报名期间按照要求上传证明材料的考生不得通过资格审核。请考生及时在报名系统留意资格审核情况。 4.考试费用:免费 5.注意事项: (1)高校在校生、2024年被依据普通高中学业水平考试成绩招生录取、普通高等学校招收中等职业学校毕业生统一考试招生录取的考生,以及中高职贯通三二分段转段录取的考生不得参加高职院校自主招生录取。 (2)拟报考考生须在填报志愿前认真查阅我校的招生网站,了解拟报考专业的具体报考要求。因未认真查阅专业报考要求而在填报志愿后无法获得报考资格的责任由考生自负。考生一经我校确认报考资格后不得更改所填报的考核类型及专业志愿。 五、考核方式 采用“文化素质+职业技能”考核方式,主要侧重于职业技能考核,由招生院校自主命题、自行组织实施文化素质和职业技能考核,择优录取。“文化素质”及“职业技能”测试满分值合计100分,其中文化素质考核内容分值为40分,职业技能考核内容分值为60分。 六、考核时间及考核地点 准考证打印时间:5月17日前,登录报名系统打印准考证,届时请各位考生务必仔细阅读考试要求。 考核时间:2024年5月19日(周六) 文化素质9:00-10:30,职业技能10:40-12:10(具体时间以准考证显示为准) 考核地点:广东茂名健康职业学院, 地址:广东省茂名市电白区电海街道安乐东路1号 七、录取时间及方式 1.录取时间:录取工作将于5月25日至5月31日进行,实行计算机远程网上录取,工作日程安排详见附件1. 2.录取办法:我校普通现代学徒制试点招生按照“学生自愿报考、普通现代学徒制考核录取”的原则,拟录取考生考核成绩总分合成不得低于考核满分值(100分)的40%(即不得低于40分),按“总分优先”的原则从高到低录取。“文化素质+职业技能”考核形式的总分合成方式为“文化素质成绩+职业技能成绩”。当合成总分相同时,职业技能成绩高的优先。 3.我校普通现代学徒制试点招考工作在学校招生委员会的领导及学校纪检部门的监督下进行,考核、录取程序透明、公开。经学校招生领导小组审核后确定拟录取的考生名单,并在我校招生网站公示,公示期3天。公示无异议后,拟录取考生名单报广东省招生办公室审核备案,经省招生办公室审核通过的考生方可确认为正式录取,并在学校招生网站上公布。 4.学校拟录取公示期间,若有考生自愿放弃,不再顺延录取后续考生。某专业生源不足时可以申请调整计划到生源充足的专业。 5.报考学校自主招生并被录取的考生可参加夏季高考本科层次院校的录取,但不能参加夏季高考专科层次院校的招生录取。高职院校自主招生录取考生参加夏季高考被本科院校录取后,取消高职院校自主招生录取资格。我校不得接受被本科院校录取的考生报到注册。 八、人才培养 1.培养模式:有关招生院校是普通现代学徒制试点实施的责任主体,要全面落实国家和省关于现代学徒制试点工作要求,牢牢把握现代学徒制“招生招工一体化、企业员工和学校学生双重身份、校企双主体育人”基本特征,加强对试点工作全过程、全方位管理,切实提高试点人才培养质量;要坚持“标准不降、模式多元、岗位培养、在岗成才”原则,采取校企协同在岗培养、校企工学交替等培养模式,集中学习不得低于总学时的40%,实践性教学学时原则上不得低于总学时的50%。 2.学籍管理:普通现代学徒制试点班学生不得转学,不得转专业,原则上不得转入同一专业普通班;试点班学生因应征入伍、生病等特殊原因经学校同意休学、复学后,有关招生院校和试点企业没有继续开展试点的,经学校、试点企业和学生协商一致,可按学校有关规定,转入同一专业普通班学习。 3.毕业证书:普通现代学徒制试点考生与普通全日制新生同时入学。学生修完教育教学计划规定内容,成绩合格,达到毕业条件和要求,可获得广东茂名健康职业学院普通专科毕(结)业证书。 九、体检要求 1.参加学校自主招生考试的考生必须根据《关于做好广东省2024年普通高校招生体检工作的通知》(粤招〔2023〕8号)参加广东省普通高考体检,无广东省普通高考体检结果或体检不合格的考生一律不予录取。 2.学校录取考生的体检标准按照教育部、卫生部、中国残疾人联合会颁布的《普通高等学校招生体检工作指导意见》(教学〔2003〕3号)和《教育部办公厅 卫生部办公厅关于普通高等学校招生学生入学身体检查取消乙肝项目检测有关问题的通知》(教学厅〔2010〕2号)的有关规定执行。 十、新生注册及复查 1.录取通知书发放时间及方式:发放时间留意学院公众号,通知书由我校统一发放。 2.经我校录取的考生,须在录取通知书规定时间内办理缴交学费注册,逾期未注册者,取消入学资格。 3.新生报到时须核验考生高中阶段(含普通高中、中职、中专、职中、技校)学校毕业证书或同等学力证明,无相应证书证明将不予报到和注册。 4.新生入学后,将对学生进行资格复查。复查后发现在报名和考试过程中有弄虚作假或其他违纪违规行为者,将按规定取消其入学资格。 十一、收费及资助政策 1.学校收费标准按《关于调整公办普通高校学费的通知》(粤发改价格〔2016〕367号)和《广东省发展改革委 广东省教育厅 广东省财政厅 关于印发<广东省普通高等学校学分制收费管理办法(2021年修订)>的通知》(粤发改规〔2021〕10号)公布的标准执行。 2.专业学费 6410元/学年。 3.国家助学贷款、奖学金、助学金、勤工助学等助学措施按照教育部、广东省教育厅和本校相关规定执行。 十二、招生咨询 咨询电话:0668-2902527、2902148 学校网址:https://www.gdhvc.edu.cn/ 招生网址:https://www.gdhvc.edu.cn/html/jgsz/dzgljg/zsysxzdczs/



