附件可下载:
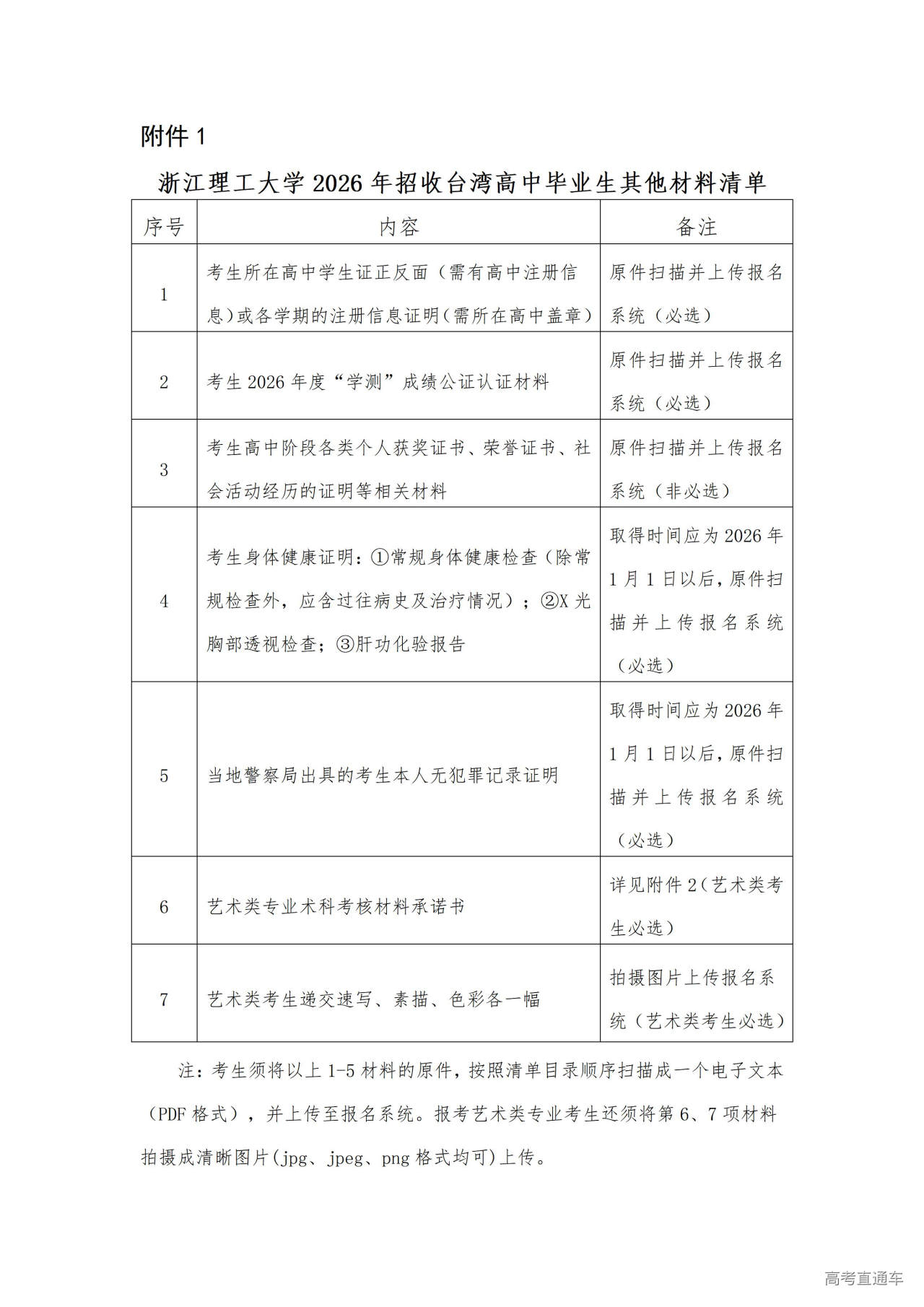
附件1浙江理工大学2026年招收台湾高中毕业生其他材料清单.docx
附件2浙江理工大学2026年依据台湾地区大学入学考试学科能力测验成绩招收台湾高中毕业生艺术类专业术科考核材料承诺书.docx
浙江理工大学是一所特色鲜明、优势突出,理、工、文、经、管、法、艺术、教育、交叉等多学科协调发展的浙江省重点建设高校,是教育部本科教学工作水平评估优秀高校。学校前身蚕学馆创办于1897年,是我国最早创办的新学教育机构之一,1964年由国务院定名为浙江丝绸工学院,2004年更名为浙江理工大学。1959年开始招收本科生,1979年开始招收硕士研究生,2006年获得博士学位授予权。
学校拥有博士、硕士、学士学位授予权,具有“推荐优秀本科毕业生免试攻读硕士学位研究生”资格,以及外国留学生、港澳台侨学生和对港台免试招生资格。学校入选首批50家全国高校实践育人创新创业基地、全国毕业生就业典型经验高校50强、教育部全国创新创业典型经验高校50强。学校现有“双万计划”国家级一流本科专业建设点专业28个、省级一流本科专业建设点专业9个,一级学科博士学位授权点6个、一级学科硕士学位授权点24个,博士专业学位授权点2个、硕士专业学位授权点20个,博士后科研流动站4个;拥有省登峰学科1个、省优势特色学科1个,省一流学科8个;化学、材料科学、工程学位居ESI学科全球排名前2‰,植物学与动物学、农业科学进入ESI学科全球排名前1%。现有全日制在校学生39000余人(含独立学院),其中研究生10000余人。现有教职工2700余人,其中中国工程院院士1人,发达国家院士2人,正高职称教师近350人。
根据教育部《2026年普通高等学校依据台湾地区大学入学考试学科能力测试成绩招收台湾高中毕业生办法》精神,结合我校实际情况,特制定本简章。
一、报名条件
申请考生需同时满足以下3个条件:
(一)具有《中华人民共和国台湾居民居住证》或《台湾居民来往大陆通行证》及在台湾居住的有效身份证明(所持证件均需在有效期内)。
(二)参加2026年台湾地区大学入学考试学科能力测试(简称学测)的台湾高中毕业生。其中普通类要求语文、数学A中任一科成绩达到均标级及以上,英文考试科目成绩达到均标级及以上;艺术类要求语文、数学A、英文考试科目成绩中任一科成绩达到均标级及以上。
(三)品行端正,身体符合《普通高等学校招生体检工作指导意见》规定。
二、报名时间及方式
报名时间为2026年3月1日至31日,报名系统工作安排如有变动,以报名系统公告为准。
报名方式:考生登录祖国大陆普通高校依据台湾地区学测成绩招收台湾高中毕业生报名系统(网址:https://www.gatzs.com.cn/z/tw/)(以下简称报名系统)进行报名。考生须按照要求输入个人信息,上传个人证件、电子照片、学测成绩、考生诚信承诺书等基本材料,提交成绩查验授权书及我校要求的其他材料(详见附件)。报名截止前,考生可修改基本材料和其他材料。报名截止后,考生原则上不可修改基本材料。考生应准确填写个人网上报名信息并提供真实材料。
系统报名不收取考生报考费。
考生报名前应仔细核对本人是否符合报名条件,须对提交的证明材料的真实性负责。考生因不符合报考条件及相关要求、填报信息错误或填报虚假信息造成的一切后果,由考生本人承担。
三、招生专业及计划数
我校2026年依据台湾地区大学入学考试学科能力测试成绩招收台湾高中毕业生的招生总计划为10人,具体招生专业如下:
专业名称 | 科类 | 主要授课语言 | 学费(元/学年) | 计划数 |
应用化学 | 普通类 | 汉 | 5300 | 共10人 |
计算机科学与技术 | 汉 | 6000 | ||
计算机科学与技术(英文授课班) | 汉/英 | 6000 | ||
机械设计制造及其自动化 | 汉 | 6000 | ||
机械设计制造及其自动化(英文授课班) | 汉/英 | 6000 | ||
生物技术 | 汉 | 5300 | ||
生物技术(英文授课班) | 汉/英 | 5300 | ||
国际经济与贸易 | 汉 | 6000 | ||
服装与服饰设计 | 艺术类 | 汉 | 10350 |
(注:服装与服饰设计专业在临平校区就读,其余专业在下沙校区就读。)
四、审核及考核
审核及考核时间为2026年4月1日至5月14日。征集志愿(如有)审核及考核时间为2026年6月1日至6月20日。
(一)审核阶段
我校将对考生报名资格进行初审,包括身份审核、学历审核及学测成绩审核等。
考生应及时登录系统查看审核结果。系统显示需更正或补充材料的,考生应在规定时间内更正或补充有关材料,提交后及时查看审核结果,逾期提交不再受理。系统显示初审不通过的考生不得参加考核和录取。资格造假的考生按有关规定取消报考资格,已考核的取消考核成绩,已录取的取消录取资格。
(二)考核阶段
报考艺术类专业的考生须准备速写、素描、色彩作品各一幅用于专业术科考核。
五、录取
(一)录取原则
我校对审核及考核通过的考生根据其语文、数学A、英文三门学测成绩总分从高到低排序进行录取。若总分相同时,则按单项成绩高低排序,排列依次为:语文、数学A、英文,结合综合素质择优录取。
(二)录取安排
报名系统于5月15日统一公布学校拟录取名单。
考生须于5月15日至19日期间登录系统查询本人录取情况,进行录取确认。逾期未确认的考生视为放弃录取资格,且不得参加征集志愿报名。
(三)征集志愿安排
考生于5月21日至31日期间进行征集志愿(如有)报名。首轮已报名的考生无需重新注册,填报志愿、提交学校要求的其他材料即可。
报名系统于6月21日统一公布学校征集志愿(如有)拟录取名单。
考生须于6月21日至25日期间登录系统查询本人录取情况,进行录取确认。逾期未确认的考生视为放弃录取资格。
(四)录取通知书发放
学校将于7月后发出正式录取通知书。
六、入学复查与培养管理
被我校录取的新生,应在学校规定的期限内到校办理入学手续。因故不能按期入学者,应向学校请假。未请假或请假逾期者,视为放弃入学资格。新生入学后,学校在三个月内按照国家招生规定对其进行复查。复查不合格者,学校将依据有关规定予以处理,直至取消入学资格或学籍。
学生在校期间,高校按照《普通高等学校招收和培养香港特别行政区、澳门特别行政区及台湾地区学生的规定》(教港澳台〔2016〕96号)进行管理。
七、收费标准
学校严格按照浙江省物价部门批文和有关规定执行收费。台湾地区学生与祖国大陆学生学费及其他相关费用标准一致,学生按学校规定缴纳学费和杂费。
八、其他
学校代码和全称:10338、浙江理工大学
办学层次和类型:本科、普通高等学校
颁发毕业证书、学位证书的学校名称:浙江理工大学
学校法定住所为浙江省杭州市下沙高教园区2号大街928号,设下沙校区、临平校区和文一校区等多个校区。
联系电话:0571-86843333
学校网址:http://www.zstu.edu.cn
招生网址:http://zs.zstu.edu.cn
通讯地址:浙江省杭州市下沙高教园区2号大街928号 浙江理工大学招生办公室
附件1.浙江理工大学2026年招收台湾高中毕业生其他材料清单
附件2.浙江理工大学2026年依据台湾地区大学入学考试学科能力测验成绩招收台湾高中毕业生艺术类专业术科考核材料承诺书

