一、总则
为保证我院2023年高职教育单独招生工作的顺利进行,规范招生、考试工作,根据《四川省高等教育招生考试委员会 四川省教育厅关于做好2023年普通高等学校高职教育单独招生工作的通知》川招考委〔2023〕2号文件及四川省2023年普通高校高职教育单独招生工作视频会议的要求,结合我院实际情况,特制定本章程。
本章程适用于我院2023年高职单招考试及录取工作。
二、学校概况
(一)学校全称:四川护理职业学院(招生代码:5199)
(二)办学属性及层次:公办高职专科
(三)办学地址:成都市龙泉驿区龙都南路173号、德阳市一环路东一段199号。
(四)学历证书:取得我院正式学籍的学生,在规定的修读年限内完成人才培养方案规定的内容,且成绩合格,获得相应学分,达到毕业要求的则由学院颁发教育部电子注册的普通高等学校专科毕业证书。
三、组织保障
学院高职单招工作坚持公平、公正、公开原则,健全自我约束、社会监督机制,强化招考行为规范,严格实施招生“阳光工程”。
我院2023年高职单招工作接受省招考委、省委教育工委、教育厅和省教育考试院的指导和监督;在学院高职单招工作领导小组领导下进行。
四川护理职业学院高职单招工作领导小组,负责研究和制定我院高职教育单独招生工作的重大政策,讨论和决定招生工作中的重大事项,负责审议招生政策、制度和程序,建立民主管理和监督机制,维护招生的公平公正。
四川护理职业学院招生就业处作为组织实施招生工作的常设机构,负责高职教育单独招生的日常工作。
学院纪委办公室对高职单招工作进行全过程全方位监督。
四、报考条件
已参加2023年四川省普通高等学校招生报名,且符合以下条件的考生。
(一)身体条件:
报考我院的考生必须符合《普通高等学校招生体检工作指导意见》及有关补充规定。
特别提醒:①因医药卫生类专业的特殊性,故我院医药卫生类专业不招收色盲色弱考生。②建议报考护理、助产专业的考生身高在1.58米以上。
(二)考生专业类别要求:
1.普通高中生科类要求:
我院2023年高职教育单独招生,共有9个专业面向普通高中生招生,分别为:护理、助产、婴幼儿托育服务与管理、智慧健康养老服务与管理、药学、中药学、康复治疗技术、医学检验技术、医学美容技术,均文理兼收。
2.中职考生专业类别要求:
我院2023年高职教育单独招生,我院共10个专业面向中职生招生,分别为:护理、助产、婴幼儿托育服务与管理、智慧健康养老服务与管理、药学、中药学、康复治疗技术、中医养生保健、医学检验技术、医学美容技术,其中报考智慧健康养老服务与管理专业的中职考生,中职阶段就读专业可为公共管理与服务类或医药卫生类;报考我院其余9个医药卫生类专业的考生,其中职阶段就读专业只能为医药卫生类专业。
五、报名办法
2023年高职单招报名实行网上统一填报的方式,分网上报名和学校确认两个阶段。
(一)网上报名(填报学校志愿,学院代码:5199)
考生本人应于2023年3月1日9:00至7日12:00,登录四川省教育考试院网站(https://www.sceea.cn),按要求准确填写有关信息,填报高职单招学校志愿。学校志愿设置为1个,考生须在规定的时间内在网上填报并及时保存。省教育考试院将在规定的报名时间内,实时公布学校志愿填报情况,考生可根据分学校的志愿填报统计信息,结合本人实际,修改或调整学校志愿。逾期不再补报和更改。
考生须妥善保管好自己的登录帐户、密码,并对所填报志愿的真实性和准确性负责,因考生疏漏或失误造成的后果,由考生本人承担。
(二)学校确认(填报专业志愿)
考生应于2023年3月10日9:00至13日12:00,登录我院官网(http://www.cnsnvc.edu.cn)进入“考生服务平台”并于2023年3月13日12:00前在“考生服务平台”完成以下工作,否则视为报名无效或自动放弃报名资格:
1. 填报专业志愿
按本章程中“四、报考条件”要求,结合四川省教育考试院最终公布的专业和计划合理填报专业志愿。在符合报考条件的前提下,普通高中考生可以填报4个专业志愿,中职考生可以填报1个专业志愿。考生不得跨类别填报(普高类考生不能报考仅招收中职类考生的专业,中职类考生不能报考仅招收普高类考生的专业)。
2. 缴纳报名费
专业志愿填报完成后,考生还须在线缴纳报名考试费(130元/人),否则视为报名无效或放弃报名。
(三)资格审核
考生的基础信息采用省教育考试院统一报名的信息,考生需对信息的真实性负责,对不符合条件的考生或通过弄虚作假等手段违规获得报考资格的考生将取消考试资格或录取资格,由此带来的后果由考生自己负责。
六、招生专业及计划
招生专业及计划以省教育考试院公布为准。
七、考试
(一)考试时间
1.文化素质考试笔试时间为2023年3月25日9:00-11:30。
2.职业技能综合测试时间为2023年3月25日14:00-16:00。
(二)考试地点(具体考试地点以准考证为准)
1.四川护理职业学院成都校区(成都市龙泉驿区龙都南路173号)。
2.四川护理职业学院德阳校区(德阳市一环路东一段 199号)。
(三)考试内容
普通高中类考生采用“文化素质考试(普高类)+职业技能综合测试”方式进行;中职类考生采用“文化素质考试(中职类)+职业技能综合测试”方式进行,考试总分为500分。其中,文化考试试题由省统一命制,分普高类、中职类,语文、数学、英语三科同堂分卷,每科满分100分,总分300分;职业技能综合测试满分200分。
1.普高类考生:文化素质考试(普高类)+职业技能综合测试。
(1)职业技能综合测试方式及时间:笔试,2小时。
(2)职业技能综合测试内容:主要考察考生思想品德、语言表达能力、心理素质、逻辑思辨能力、沟通能力和职业认识等综合素质。
2.中职类考生:文化素质考试(中职类)+职业技能综合测试。
(1)职业技能综合测试方式及时间:笔试,2小时。
(2)职业技能综合测试内容:主要考察考生的思想品德、人文素养、语言表达能力、心理素质、逻辑思辨能力、专业技能等。
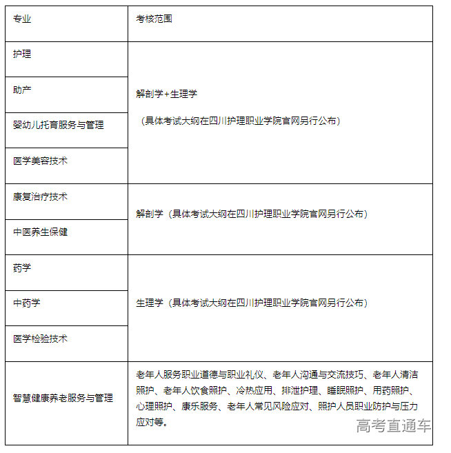
(3)中职类考生专业能力考核范围:
所有考生应认真配合学校的疫情防控相关措施。
八、录取
(一)划线
结合各专业招生计划数、参考人数及考试成绩的总体情况,根据考生文化素质考试和职业技能综合测试原始总分,分普高类、中职类分别划定各专业最低录取控制分数线。最低录取控制分数线上的人数原则上不得超过该专业报考总人数的90%,录取控制线上的考生根据计划分类投档。
(二)录取
1.招收普高类专业的录取
按照考生文化素质考试和职业技能综合测试成绩总分从高分到低分,按照分数优先原则平行投档,择优确定拟录取名单。总分相同时,依次比较职业技能综合测试、语文、数学、英语成绩。未参加文化素质考试或职业技能综合测试,以及文化素质考试或职业技能综合测试成绩为零的考生,学院不予录取。
2.招收中职类专业的录取
按照考生文化素质考试和职业技能综合测试成绩总分从高分到低分,按照分数优先原则,择优确定拟录取名单。总分相同时,依次比较职业技能综合测试、语文、数学、英语成绩。未参加文化素质考试或职业技能综合测试,以及文化素质考试或职业技能综合测试成绩为零的考生,学院不予录取。
3.录取时按考生总成绩排序,按其所填报的专业志愿依次投档,若考生所有志愿均无法满足录取条件时,做退档处理,不进行专业志愿调剂,高职单招未完成的计划调配至普通高考录取时使用。
4.录取过程中若出现计划类别和专业计划不平衡时,学院根据实际情况在计划范围内调整平衡类别计划和专业计划,并报学院招生领导小组批准后执行。
(三)免试
获得由教育部主办或联办的全国职业院校技能大赛三等奖及以上奖项或由省级教育行政部门主办或联办的省级职业院校技能大赛一等奖的中等职业学校应届毕业生,和具有高级工或技师资格(或相当职业资格)、获得县级劳动模范先进个人称号的在职在岗中等职业学校毕业生,经教育厅核实资格、我院考核公示,并在省教育考试院官网公示后,可由我院免试录取。所有符合免试录取条件的考生应参加高职单招报名,并在2023年3月25日前向学校提交《四川省2023年普通高等学校高职教育单独招生免试录取考生申请表》。在正式办理免试录取手续前,申请免试的考生应正常参加报考院校的高职单招考试。
免试资料提交要求:1.相关证书及证明材料原件及复印件一套;2.免试资料提交地点:四川护理职业学院教务处(成都校区或德阳校区均可)(教务处咨询电话:028-84870720,0838-6921028)
(四)公示
拟录取考生名单将于3月30日9:00-4月4日17:00在学院网站公示5天,接受社会监督。公示期内,拟录取考生若要放弃录取资格,则须考生本人和监护人一同到学院成都校区招生就业处现场办理放弃录取手续,逾期不再受理。
公示期满后的拟录取名单报四川省教育考试院核备案并办理正式录取手续。手续办理完毕后,学院向考生发放录取通知书。
考生被正式录取后,不能再参加普通高考或对口招生考试。
九、新生注册和复查
(一)学院高职单招录取的考生,须在录取通知书所规定的时间内到校报到,逾期未报到者,取消入学资格。
(二)新生入学后,学院将进行复查,对不符合报名条件或有徇私舞弊、弄虚作假等行为的,取消考生录取资格、入学资格或学籍。
十、其他事宜
(一)考生参加高职单招考试的交通、食宿自理。
(二)考生被学校正式录取后,与普通高考新生享受同等待遇。
(三)高职单招学生的学费和住宿费标准严格按照省发展改革委、财政厅、教育厅有关政策执行。服务性收费和代收费按照学生自愿、不得营利的原则收取。
(四)所有考生应认真配合学校做好疫情防控相关措施。
(五)学院未委托任何中介机构或个人进行招生录取工作,不收取国家规定外的任何费用。凡以我院名义进行非法招生宣传等活动的中介机构或个人,学院将保留依法追究其责任的权利。
(六)本章程由学院招生就业处、教务处负责解释。
十一、时间安排
四川护理职业学院2023年高职教育单独招生工作时间表
注:本表时间供参考,以届时工作安排为准。
十二、学院高职单招的负责部门及联系方式
(一)招生就业处:成都校区综合楼107室
(二)招生咨询电话:028-84879035、84879040
19108043746(田老师)
18328313629(刘老师)
19934499655(任老师)(微信同号)
(三)教务处:成都校区综合楼一楼教务处教学服务大 厅、德阳校区综合楼224室
(四)考试、免试及成绩咨询电话:
028-84870720 、0838-6921028
(五)学院高职单招监督电话:028-84879140
(六)学院官网:https://www.cnsnvc.com/

