福州软件职业技术学院2023年高职分类招生计划

2023-03-23 15:49 福州软件职业技术学院 评论
福州软件职业技术学院
福建福州市-民办-综合类
查看详情
图片
23年高职分类招生计划


图片

宿舍收费标准:4人间1600元/年,5人间按照1400元/年 ,6人间按照1200元/年。


图片
22年高职类招考录取分数概况


图片


图片
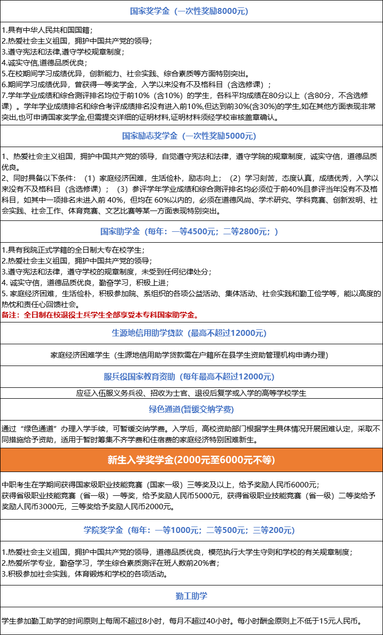
学校奖、助政策


图片


登录高考直通车APP
查看完整试题答案
好的
查看完整试题
特别声明:
1. 本站注明稿件来源为其他媒体的文/图等稿件均为转载稿,本站转载出于非商业性的教育和科研之目的,并不意味着赞同其观点或证实其内容的真实性。如转载稿涉及版权等问题,请作者在两周内速来电或来函联系,本站根据实际情况会进行下架处理。
2. 任何媒体、网站或个人未经本网协议授权不得转载、链接、转贴或以其他方式复制发表,违者本站将依法追究责任。
举报理由选择
确定
高考直通车官网

哇哦!快加入高考直通车APP,发现更多精彩内容,与学霸一起交流学习吧!