重庆大学是教育部直属的全国重点大学,2017年入选国家“世界一流大学(A类)”,2022年入选第二轮“双一流”建设高校。为贯彻落实党的二十大精神,根据《关于在部分高校开展基础学科招生改革试点工作的意见》(教学〔2020〕1号),我校2023年继续开展基础学科招生改革试点工作(以下简称“强基计划”),选拔一批有志向、有兴趣、有天赋的青年学生进行专门培养,为国家基础学科和重大战略领域输送后备人才。
一、招生专业及招生计划
我校强基计划招生专业为数学与应用数学、物理学,招生科类及选考科目要求见下表。
招生省份包括:安徽、福建、甘肃、广东、广西、贵州、河北、河南、湖北、湖南、江苏、江西、山东、山西、陕西、四川、云南、浙江、重庆,具体分省分专业招生计划详见报名系统。

在我校安排强基计划招生的省份,符合2023年普通高等学校招生全国统一考试报名条件,综合素质优秀或基础学科拔尖且有志于服务国家战略需求的考生均可报名。分为以下两类:
第一类考生:高考成绩优异且综合素质优秀的考生。
第二类考生:相关学科领域具有突出才能和表现的考生。高中阶段须在数学、物理、化学、生物学、信息学任一学科奥林匹克竞赛中获得全国决赛二等奖及以上奖项。
三、报名方式与选拔程序
(一)考生报名
考生于4月8日至30日登录阳光高考平台重庆大学强基计划报名系统(https://bm.chsi.com.cn/jcxkzs/sch/10611),按要求准确、完整地完成注册、报名。
报考我校强基计划的考生不能兼报其他高校强基计划。
(二)考生确认
考生应本着“诚信参考”原则,于6月10日至20日登录报名系统(https://bm.chsi.com.cn/jcxkzs/sch/10611),确认是否参加学校考核。未在规定时间内完成确认者,视为自动放弃。
(三)入围学校考核办法
对于第一类考生,在确认参加学校考核,且高考成绩(不含任何政策加分,下同)达到生源省份本科一批同科类录取控制分数线(合并本科批次和高考综合改革省份,须达到生源省份同科类特殊类型招生录取控制分数线,以下简称“一本线”)的考生中,依据各省级招生考试机构提供的考生高考成绩从高到低,按不超过分省总计划数的5倍确定各省入围考核考生(末位同分同入围)。
对于第二类考生,在确认参加学校考核,且高考成绩达到生源省份一本线的考生即可入围。该类考生入围不占用第一类考生的入围名额。
我校于6月26日确定入围考核名单,并在重庆大学本科招生网公示入围标准,考生可在报名系统内查看入围考核结果。6月28日起在报名系统中打印准考证。
(四)考核安排
1.考核内容
学校考核分为学科能力面试和体育科目测试:
①学科能力面试
对于第一类考生,主要对考生的学科特长、综合素质、创新能力、兴趣志向、科研潜质、科学精神等进行考核评价。对于第二类考生,我校将单独组织面试。
考生高中阶段的综合素质评价材料作为学科能力面试的重要参考。考生的综合素质档案由省级教育行政部门或中学统一提供。
②体育科目测试
肺活量、立定跳远、掷实心球、引体向上(男)/仰卧起坐(女)四选二,具体测试合格标准和实施细则见附件1。体育科目测试合格是强基计划录取的必要条件(不计入综合成绩)。
建议购买测试期间的人身意外伤害保险(未购买保险者,测试过程中发生意外由考生自行负责)。因身体原因无法参加体育科目测试的考生,可凭残疾证、三甲医院诊断证明等材料向学校申请免测,申请通过者可予以免测,视为体育科目测试合格。
考生须持准考证、身份证参加学校考核。对入围学校考核但无故放弃的考生,如实记录并通报生源省份招生考试机构。
2.考核时间
6月30日8:30-20:00,具体考核时间详见准考证。根据准考证上的考核时间安排,考生须提前1小时到场候考。
3.考核地点
重庆大学A区(详细地点见准考证)。
(五)录取办法
1.录取名单确定原则
在学科能力面试达到校考合格线(60分)及体育科目测试合格的考生中,根据优中选优、宁缺毋滥和“综合成绩优先,结合专业志愿顺序”原则确定录取名单。学科能力面试未达到校考合格线(60分)者不予录取;体育科目测试不合格或未经批准不参加体育科目测试者不予录取。
对于第一类考生,根据生源省份招生计划,按综合成绩从高到低顺序确定录取名单。综合成绩相同者,依次比较高考成绩总分、数学单科成绩、外语单科成绩、语文单科成绩。
对于第二类考生,综合成绩达到同省份第一类考生最低录取综合成绩的,我校将追加计划予以录取(不占已公布的各省强基计划名额)。
2.综合成绩折算办法
综合成绩(总分750.00分,精确至小数点后两位)由高考成绩和学校考核成绩两部分组成,折算办法如下:
综合成绩 = [ 高考成绩/高考满分×85% + 学校考核成绩/100×15% ] ×750
我校于7月5日前确定录取名单,并在重庆大学本科招生网公示录取标准,同时报生源省份招生考试机构审核,办理录取手续。参加考核考生可于7月5日后在报名系统中查看录取结果。被录取考生不再参加生源省份后续高考志愿录取;未被录取的考生可正常参加生源省份后续各批次高考志愿录取。被录取考生的录取通知书将于7月中下旬随该省普通类考生录取通知书一并寄出。
四、培养方案概述
重庆大学强基计划坚持“厚基础、强交叉、重实践”的培养理念,遵循拔尖创新人才成长规律,着力培养综合素质优秀、理工基础扎实、工程实践能力突出的工程领军人才。学校为强基计划学生配备一流的师资、提供一流的学习条件、创造一流的学术环境与氛围,同时依托学校重点研究平台和重大科研项目,不断完善科教融合协同育人机制,为强基计划学生进入硕士/博士阶段的科学研究奠定坚实基础。
(一)学年考核和动态进出调整
学校为每名学生建立成长档案,跟踪培养发展情况。建立动态进出机制,每学年进行阶段性考核,根据学生学业表现情况进行动态进出调整。
(二)本硕博衔接培养方案
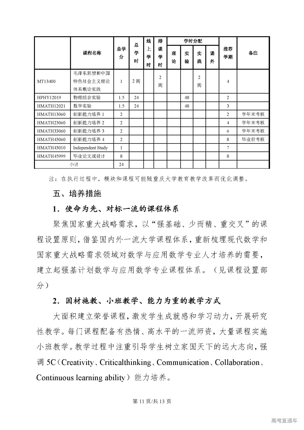
强基计划遵循“先理后工”培养思路,即:通过数学、物理等基础学科专业招生,采取“3+1+X”本硕博衔接培养模式。其中,“3”是指本科前三年主要以基础学科专业课程为主,“1”是指本科第四年进入相关领域通过项目驱动完成专业基础和选修课程;“X=2”是指本硕衔接,硕士阶段2年,“X=4”是指本硕博衔接,硕博阶段4年(具体毕业年限视研究进展和论文完成情况确定)。数学与应用数学专业学生在硕士、博士研究生阶段可转段至原专业、软件芯片、先进制造、智能科技等相关领域学习,物理学专业学生在硕士、博士研究生阶段可转段至原专业、先进制造、智能科技、国家安全、新材料等相关领域学习(详见附件2、3)。
(三)其他激励机制
1.强基计划实行小班化教学,实行导师制(学业导师、学术导师)。
2.设立“强基计划”专项基金,支持学生参与科创活动、科学研究、海外交流等。
3.强基计划录取学生优先享有出国交流学习的机会,在奖学金评定方面予以优先考虑。
4.通过毕业资格审核的学生,可获得荣誉毕业生证书。
5.符合条件的学生,均享有攻读衔接阶段相关领域相关专业方向研究生的激励政策。
五、其他说明
(一)重庆大学强基计划招生录取工作在学校本科招生工作领导小组领导下开展,接受学校纪检监察机构监督及社会监督。在强基计划招生过程中,若发现违规违纪违法行为,请联系学校纪检监察机构,投诉举报方式:023-65106714,cqujw@cqu.edu.cn。
(二)我校强基计划招生工作遵循教育部有关要求,加强考核过程管理、信息公开与监督,严肃招生工作纪律和执纪问责,严格遴选考核专家。面试时,考核专家和考生面试顺序抽签随机确定,面试过程全程录音录像,确保公平公正。
(三)对于综合素质档案造假或在学校考核中舞弊的考生,将取消强基计划的报名、考试、录取资格,并将有关情况通报生源省份招生考试机构,取消其当年高考报名、考试和录取资格,并视情节轻重给予3年内暂停参加各类国家教育考试的处理;已经入学的,按教育部和我校相关规定取消学籍;毕业后发现的,按照有关规定取消毕业证、学位证。中学应当对所出具的材料认真核实,出现弄虚作假情形的,我校保留采取相关措施的权利。我校将对录取的学生进行入学资格复查,对不具备入学资格的学生,按教育部相关规定处理。
(四)强基计划录取的新生入校时不得重新选择和调整专业,培养过程中原则上不得转到强基计划招生专业之外的专业就读。学校强化质量保障,建立动态进出机制,对进入强基计划的学生进行综合考核、科学分流,具体参见强基计划专业培养方案(见附件2、3)。
(五)我校未委托未授权任何中介机构、组织和个人开展强基计划相关的辅导、培训工作,不举办任何形式的辅导班、冬令营、夏令营等。若发现以重庆大学名义进行非法辅导、培训、招生等活动的机构、组织或个人,我校保留依法追究其法律责任的权利。学校关于强基计划招生的宣传和解答途径、方式均以重庆大学官微、重庆大学本科招生网和微信公众号发布为准,请考生家长审慎选择其他途径、方式的宣传和解答。
(六)重庆大学强基计划报名、考核、咨询、解答等全环节均为免费。考核期间,考生的交通、食宿等费用自理。
(七)本简章由重庆大学招生办公室负责解释。本简章公布后,若教育部相关政策有调整,学校将按照调整后的政策执行。
(八)如遇不可抗力因素,招生流程适时做出调整;如有调整,有关安排将另行通知。
六、咨询方式
地址:重庆市沙坪坝区沙正街174号重庆大学A区办公楼
邮编:400044
电话:023-65102371 传真:023-65105206
邮箱:zhaosheng@cqu.edu.cn
重庆大学本科招生网:https://zhaosheng.cqu.edu.cn/
重庆大学招生办公室微信公众号:CQU_Admission1
强基计划报名系统:https://bm.chsi.com.cn/jcxkzs/sch/10611
附件(点击下载):


























