近日,四川省教育厅发布《关于2026年省级大学生校外实践教育基地拟立项建设名单的公示》,学校7个基地成功获批,立项数量位居全省高校前列。这一佳绩,是学校长期深耕实践育人、深化产教融合的成果,更彰显了学校在应用型人才培养、服务区域发展中的扎实功底与责任担当。
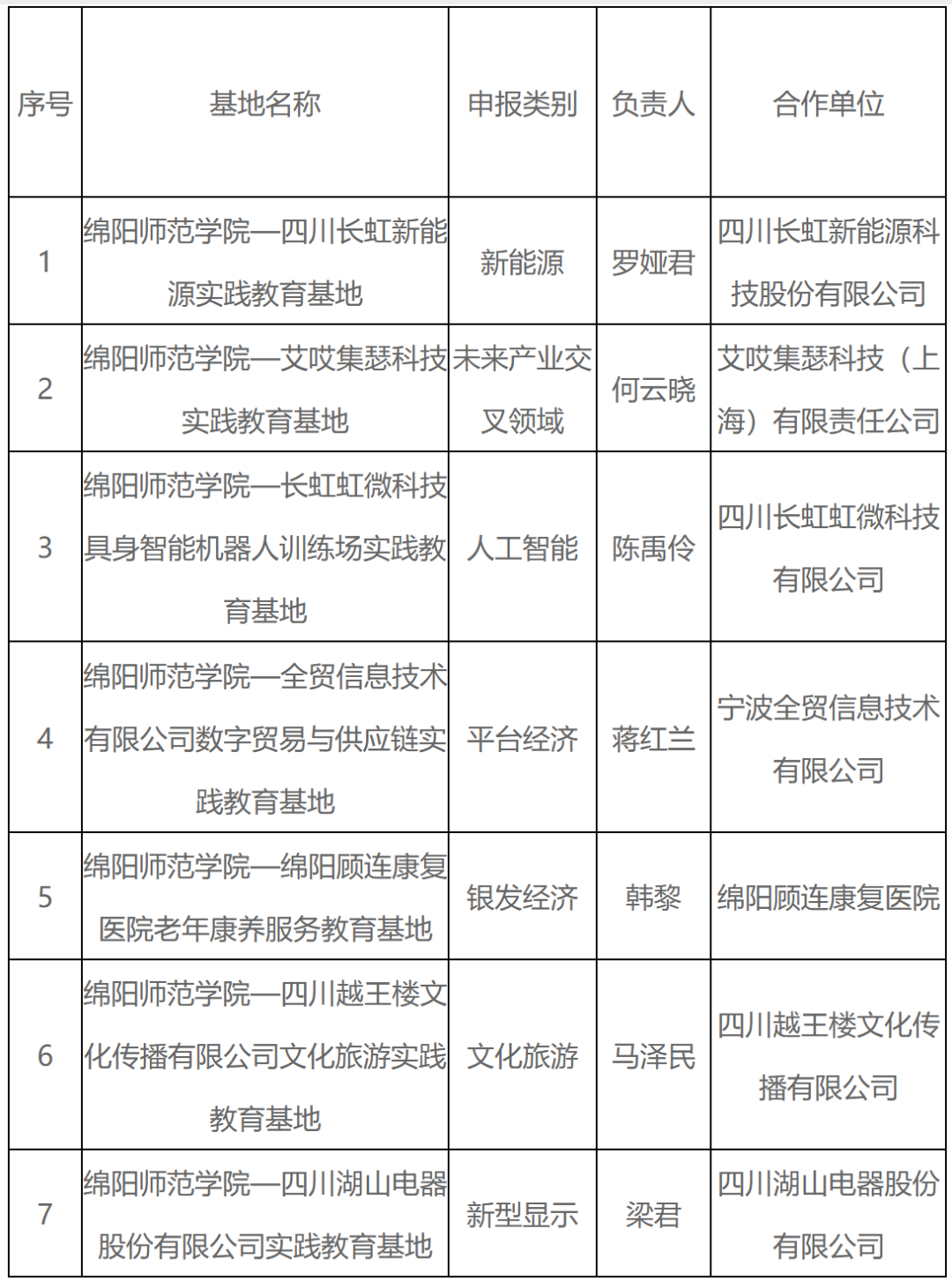
此次获批的7个省级基地,精准对接四川省17条重点产业链发展需求,紧扣区域经济社会发展导向,契合学校应用型人才培养定位,全面覆盖新能源、人工智能、银发经济、文化旅游、新型显示及未来产业交叉等关键领域。各基地由学校与四川长虹新能源有限公司、长虹虹微科技有限公司、四川湖山电器股份有限公司、绵阳顾连康复医院、四川越王楼文化传播有限公司等行业龙头及优质企事业单位深度共建,合作基础扎实、实践条件优良、育人特色鲜明,配备真实工程场景、完整实践链条和高水平导师团队。7个基地协同发力,构建起多学科交叉、多领域覆盖的实践教育矩阵,充分体现了学校实践教学平台建设的高标准与高适配性。具体立项名单如下:

学校始终将校外实践教育基地建设作为深化实践教学改革、提升人才培养质量的核心举措,2025年出台《绵阳师范学院大学生校外实践教育基地管理办法(试行)》,以制度化建设规范基地发展、提升建设质效。本次申报工作中,学校高位统筹、上下联动,教务处牵头协调,各二级学院主动作为,精准对接行业资源、深挖合作优势、凝练育人特色。同时,学校邀请校内外专家对申报材料开展三轮集中打磨、精准指导,逐项优化建设方案、严格审核支撑材料,确保申报工作精益求精。经校内严格遴选,推荐10个优质项目参与省级评审,最终7个成功获批,立项率达70%,工作成效显著。未入选的优质项目已纳入校级实践基地培育体系,形成校省两级梯次培育、协同升级的良好格局。
下一步,学校将以此次省级基地立项为新起点,对标省级建设标准,立足专业特色与基地资源优势,深化与共建单位的合作内涵,打造特色鲜明的实践育人品牌,推动基地在课程共建、师资共享、实习实训等方面落地见效。同时,持续完善基地管理体系,强化过程管控与绩效评价,充分发挥省级基地示范引领作用,以高水平实践基地建设带动实践教学改革创新,纵深推进产教融合、科教融汇,不断提升人才培养质量,为服务四川现代化建设和区域经济社会高质量发展贡献绵师力量。