中南林业科技大学肇始于1958年成立的湖南林学院,1963年与华南农学院林学系合并成立中南林学院,2005年更名为中南林业科技大学,是湖南省人民政府与国家林业和草原局共建高校、国家中西部高校基础能力建设工程高校、湖南省“国内一流大学”建设高校、国家第一批卓越农林人才教育培养计划项目试点高校、湖南省大学生就业创业示范高校,是一所具有博士后流动站、博士学位授予权、推荐优秀本科生免试攻读硕士研究生和招收外国留学生资格的,以林学、生态学为优势特色,理、工、农、文、经、法、管、教、艺九大学科门类协调发展的教学研究型大学。
学校现有80个本科专业,4个国家级特色专业、23个国家级一流本科专业、14个省级一流本科专业;现有“林业工程”学科入围湖南省“世界一流培育学科”,农业科学、工程学、环境生态学、材料科学、植物与动物科学5个学科进入ESI全球排名前1%,5个博士后科研流动站,国家特色重点学科2个,国家重点(培育)学科3个,博士学位授权一级学科6个,硕士学位授权一级学科20个、硕士专业学位授权类别16个;现有国家野外科学观测研究站1个、国家工程研究中心1个、国家工程实验室1个、国家地方联合工程研究中心1个、国家级实验教学示范中心2个;现有教职工2337人,其中专任教师1523人、中国工程院院士1人、全国优秀教师和优秀教育工作者4人、正高职称966人;现有全日制在校本科生2.6余万人,研究生5500余人。
按照《教育部办公厅关于做好2023年普通高等学校部分特殊类型招生工作的通知》(教学厅[2022]8号)要求,为加强学生运动队建设,提升体育文化水平,2023年我校继续面向除上海以外的30省(市、区)招收排球、田径项目高水平运动队队员。
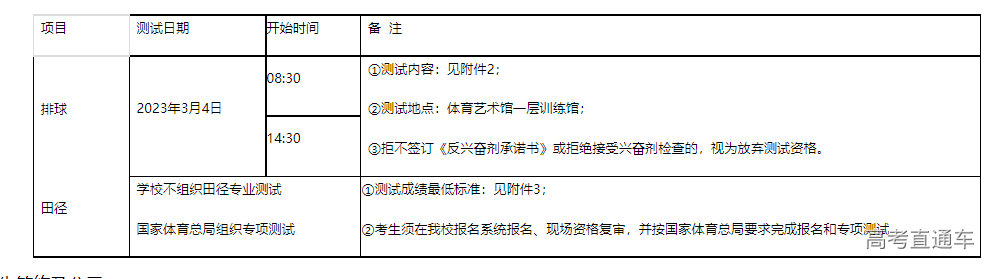
一、招生项目计划
(田径项目小项如有变化,则以国家体育总局的报名系统为准)
二、考生报名条件
1、符合2023年普通高考报考条件,并参加高考报名,身体健康,且具备以下条件之一。
①高级中等教育学校毕业,获得国家二级运动员(含)以上证书且高中阶段(有效时间为2020年9月至2023年3月)在省级(含)以上比赛中获得集体项目前六名的主力队员或个人项目前三名者。
②具有高级中等教育毕业同等学力(须省级教育行政部门协助进行资格认定,并提供与高级中等教育相当的学习证明和成绩单),获得国家一级运动员(含)以上证书者,或近三年内在全国(或国际)集体项目比赛中获得前八名的主力队员。
2、报名还须符合以下条件:
①运动员等级证书信息须与“国家体育总局运动员技术等级系统”查询核验结果一致,且运动员等级证书及比赛获奖材料的项目必须与报名项目完全一致(田径项目运动小项须严格对应),未查询到相关数据或信息不一致的,视为不符合报名条件。
②集体项目主力上场队员,须提供赛事组委会、主办单位或考生所代表的参赛单位出具的《集体项目比赛主力上场运动队员证明材料》(见附件1),否则视为不符合报名条件。
③获奖赛事是指由省级及以上政府、教育或体育行政部门、省级及以上大中(小)学生体育协会举办的相应范围内的体育赛事,获奖名次为决赛名次。
④排球项目考生身高要求:男子——主攻1.83米(含)以上、副攻1.90米(含)以上、二传1.85米(含)以上、接应1.85米(含)以上;女子——主攻1.75米(含)以上、副攻1.80米(含)以上、二传1.75米(含)以上、接应1.77米(含)以上。
⑤田径项目考生还须按照国家体育总局要求,在“中国运动文化教育网”或“体教联盟APP”报名,并参加高校高水平运动队全国统一测试。
三、网上报名审核
1、网上报名。2023年2月10-17日,报考我校排球、田径项目的考生需登录高水平运动队网上报名系统(http://gsp.csuft.edu.cn/),凭身份证号注册,按要求填写报名信息、上传报名材料、完成网上提交。报名信息及上传材料必须真实准确、齐全完整、清晰可读,否则申请无效;考生登记的手机号必须准确,保持联系畅通,并加入信息交流QQ群(群号:547399843)。
2、资格初审。学校将严格按照教育部有关要求进行报考资格审查,并依据“运动员技术等级综合查询系统”核实考生运动技术等级,并对网上核实结果进行截图保存。2023年2月24日前,初审通过名单将在“中南林业科技大学本科招生网”公布,考生可自行上网查看。报名信息和材料不符合要求的,视为初审不通过。
四、现场资格复审
1、复审安排。仅允许初审通过的考生本人,按时来我校体育艺术馆二层大厅进行现场资格复审,复审时不得调整报考项目及小项。复审通过的排球项目考生,需缴纳测试费280元/人,考试费一旦缴纳,无论是否参加考试,概不退还。
2、材料要求。考生须对报名材料的真实性负责,如因材料造假所带来的后果由考生负责。考生须按以下要求和目录序号整理好材料的原件及成册复印件,成册复印件我校需留存;材料不符合要求的,视为复审不通过。


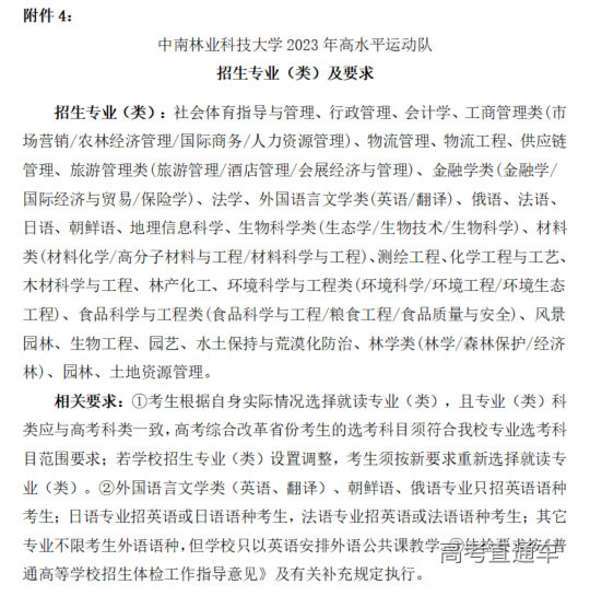
1、入围考生签约。根据学校高水平运动队建设需求,依据考生运动项目测试成绩(分性别、分位置或小项)排名,确定入围考生签约方案(签约规则、分批签约名单及对应的文化课成绩录取要求、入围人数不超过我校高水平运动队招生计划的2倍),经高水平运动队招生工作组研究并报学校本科招生工作领导小组审议通过后,考生与我校签订《2023年高水平运动队认定协议书》(下称协议书),明确入校后参加训练、比赛的义务和责任,并确定就读专业(见附件4)。对未在规定时间签约的考生,视为放弃签约资格;对测试过程中出现违背体育道德言行者,取消入围资格。
2、签约名单公示。签约考生名单将在“阳光高考”信息平台公示,并报生源省招办公示、备案。公示合格者,按照教育部和生源省的招生政策录取,未经公示的考生,我校不予录取。
七、志愿填报及录取办法
公示合格的考生,须按生源省招办规定,在相应批次正确填报高考志愿(专业与协议书一致),未填报或填报错误者,视为自动放弃录取资格。考生文化课成绩要求分为以下三类:
1、A类资格考生。对少数体育测试成绩特别突出的一级运动员(含)以上的考生,应按照国家体育总局指定的报名方式(详见“中国运动文化教育网”或“体教联盟APP”)报名参加文化课单独考试,且成绩不低于运动训练、武术与民族传统体育专业统一划定的文化课最低线,拟录取人数不超过我校高水平运动队招生总计划的20%。
2、B类资格考生。对少数体育测试成绩优秀,且高考文化课成绩达到生源省本科第二批次控制分数线的65%,拟录取人数不超过我校高水平运动队招生总计划的30%。
3、C类资格考生。体育测试成绩合格,高考文化课成绩须达到生源省本科第二批次控制分数线,拟录取人数不超过我校高水平运动队招生总计划的50%。
对于实行高考改革和合并本科批次的省份,B、C类资格考生的文化课成绩要求,以生源省招办划定的高水平运动队参考录取控制分数线为准。
八、监督机制
1、我校将严格遵照教育部有关文件精神,遵循公平、公正、公开、择优的原则,做到报考条件明确,工作程序规范,选拔办法公开,录取结果公示,接受社会监督。学校纪检监察部门全程监督(电话:0731-85623108),并接受考生申诉(邮箱:858994764@qq.com),对测试结果进行调查和反馈,不重新组织补测。
2、测试过程全程录像备案,考生本着诚信原则参加测试。发现有舞弊行为者,取消其认定或录取资格,并通报考生生源地省级招办。相关工作人员在选拔及录取中出现违规行为的,按照《国家教育考试违规处理办法》(教育部令第33号)和《普通高等学校招生违规行为处理暂行办法》(教育部令第36号)执行。
九、其他注意事项
1、考生来校资格复审前,请提前了解属地及长沙市有关防疫要求,按要求配合做好有关工作,否则视为放弃报名资格;无法按要求参加现场资格复审或测试的考生,我校不另安排其他形式补审或补测;如因疫情防控需要等因素影响复审和测试,或田径项目复审时间与国家体育总局统一测试冲突,我校将调整相应安排并在“中南林业科技大学本科招生网”另行公布。
2、现场资格复审不收取费,排球项目专业测试费280元/人,考生食宿交通等费用自理。我校从未委托任何机构或个人参与招生录取工作,从未以我校名义开设任何形式的“培训班”、“培训基地”,广大考生及家长要提高警惕,严防被骗。
3、招生咨询电话:0731-85623099(招生办公室)、85658607(体育学院);违规违纪举报电话:85623108(纪委办、监察专员办);学校招生网:https://zs.csuft.edu.cn;招生小程序、公众号:中南林业科技大学本科招生;学校地址:长沙市韶山南路498号。
4、本简章由学校招生办公室负责解释,相关规定若有调整,则以教育部最新公布的政策为准。
中南林业科技大学招生办公室
2023年1月3日
附件(可下载):





