重庆师范大学教育科学学院特殊教育专业创建于1993年,是国家级一流本科专业建设点、重庆市重点建设学科、重庆市一流专业、重庆市“三特”专业,已完成师范专业国家二级认证,具有硕士研究生推免资格。特殊教育(信息与资源)是专门针对听障学生进行招生的专业方向,2005年至今,已培养了400余名优秀听障学生。 该专业以计算机技术、信息科学、艺术设计等课程为专业基础,以培养具备特殊教育教师素养、特殊教育辅助技术以及信息与资源相关专业知识和实践创新能力的高素质人才为主要任务。开设的主要课程分三类:第一类是人文素养课程。包括大学通识课,以及专为聋人开设的基本素养课程如国家通用手语、大学语文、人际沟通与礼仪、心理健康等;第二类是特殊教育教师专业素养课程,包括普通心理学、教育心理学、特殊教育概论、听觉障碍儿童心理与教育、教学活动设计等;第三类是为残疾人服务的辅助技术相关课程,包括计算机原理、网页制作、计算机系统与系统软件、绘画、造型设计、动画设计、广告设计、三维绘图软件、辅助技术、新媒体技术等。 重庆师范大学教育科学学院具有强大的科研、学科与社会服务平台,具有特殊教育专业硕士学位授予权,国家级卓越特殊教育教师培养与改革项目。学院设有重庆市高校重点实验室——特殊儿童心理诊断与教育技术实验室,是全国残联系统康复专业技术人员国家级规范化培训基地、重庆市残疾儿童康复研究训练基地、重庆市特殊教育骨干教师市级培训基地、国际聋人高等教育网络组织(PEN)成员单位。 学校还承接了中国残联彩票公益金项目,为聋人实践和就业创办了聋人工作室。在日常生活和管理中,基于融合教育的理念,让聋生与听生一起生活和学习,同时提供全方位的无障碍信息环境支持,为聋人破除聋听隔离,顺利走入社会打下了良好的基础。 近五年,学院在教育教学、科研创新与公益服务等领域取得了一系列突出成果。多名听障大学生成功保送至西南大学、华南师范大学、江苏师范大学等高校深造。学院累计荣获国家级、省部级以上奖励50余项,其中包括“全国残疾人工作先进集体”、全国大学生职业规划大赛金奖、中国国际大学生创新大赛国家级金奖,并蝉联助残志愿服务大赛金奖。学院教师也多次获评“优秀创新创业导师”“职业指导模范”等荣誉称号。在人才培养方面,学院涌现出“聋人律师”谭婷、“脑瘫诗人”尹海涛、“重庆好老师”周梦婷等一批励志典型,逐步形成了“残障学子助力残障事业”的特色育人生态。
面向全国招收具有高中文化程度或同等学力的听障学生,招生计划为30名。
(一)热爱祖国、遵纪守法、品德良好。 (二)持有残疾证,残疾类别必须为“听力残疾”或“听力言语残疾”。 (三)符合全国普通高校招生体检标准(除听力与言语外),具备基本生活自理能力,不影响所报专业的学习。 (四)普通高中应届、往届毕业生或具有同等学力者,报到时须查验在校生证明或毕业证原件。 (五)已参加生源地高考报名并取得以“26”开头的14位考生号。
(一)报名步骤及时间: 1.填写《重庆师范大学2026年特殊教育听障生单考单招报名统计表》(附件1),并将统计表通过电子邮件发送至:20132139@cqnu.edu.cn。若一所学校有多名学生报名,请以学校为单位汇总发送。电子报名表接收截止时间2026年3月10日。
2.通过邮政EMS或顺丰快递邮寄纸质报名材料。纸质材料接收时间为2026年2月26日—2026年3月10日(以寄出邮戳时间为准)。 (二)邮寄所需材料 1.高中毕业证(或应届学生证明)或同等学力复印件。 2.身份证、残疾证复印件。 3.考生参加当地高考的报名表复印件(需加盖考生所在学校的公章或复印件章)。 4.二级及以上医院出具的体检报告,体检项目参考高考体检标准。 5.报名信息登记表。考生本人亲自填写《 重庆师范大学2026年特殊教育听障生单考单招报名信息登记表》(附件2),并由考生所在学校签字盖章,报名表中的考生号是指考生在当地参加高考报名的14位考生号。 6.一寸免冠彩色照片4张,请在背面写好考生姓名。 7.高中成绩单(非必选项,若有请提供)。 (三)注意事项 1.考生需认真阅读报名要求,因理解有误或疏忽而造成材料不齐或材料不实,报名无效,后果自负。凡考生所交的复印件材料不退回,在考生报到时均需查验原件。一旦发现弄虚作假,取消录取资格,责任自负。 2.招生办公室会根据收到的考生报名材料于3月18日在学校本科招生网(https://zsb.cqnu.edu.cn)公布资格初审名单。 3.报名表、考试大纲在本简章末尾处附件下载。 4.报名时请留下准确的联系电话,请保持电话畅通。
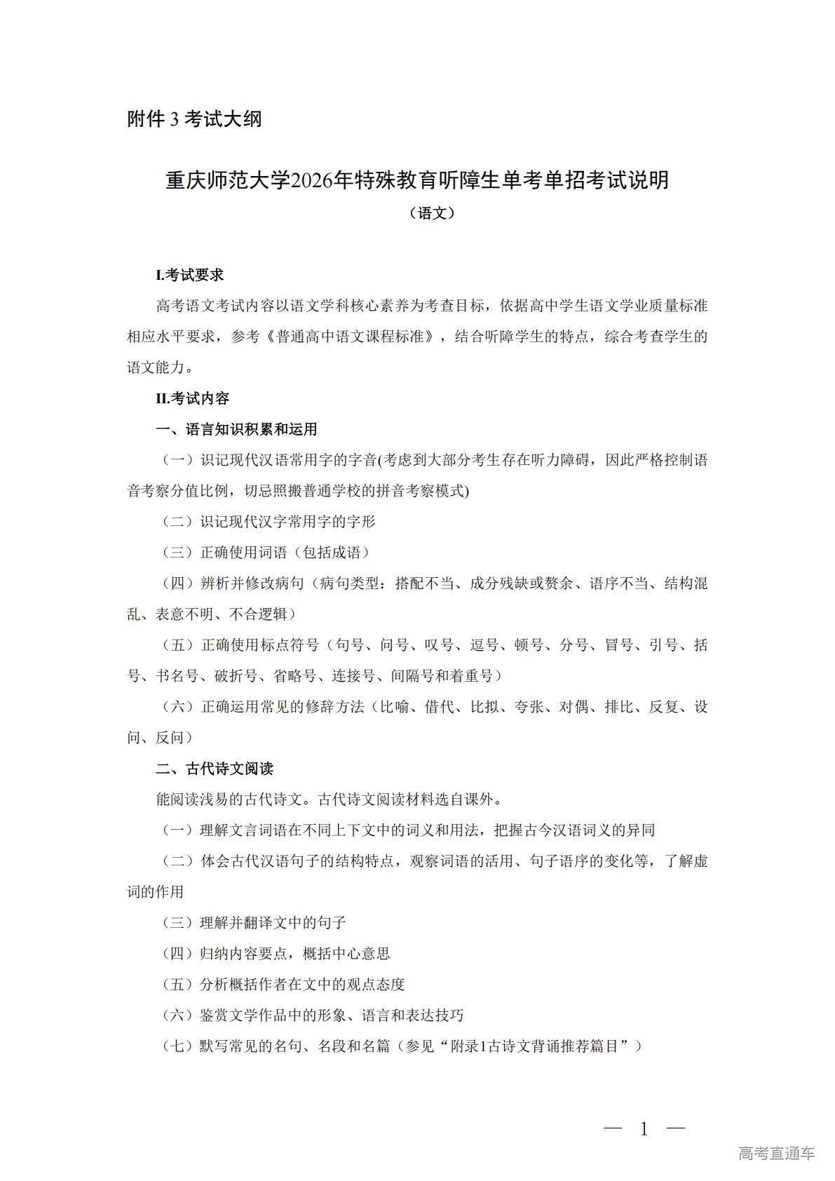
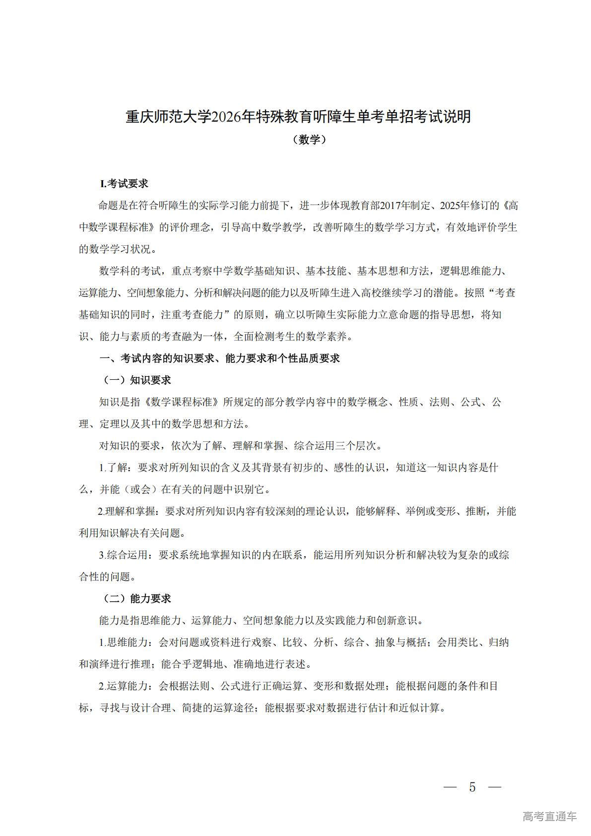
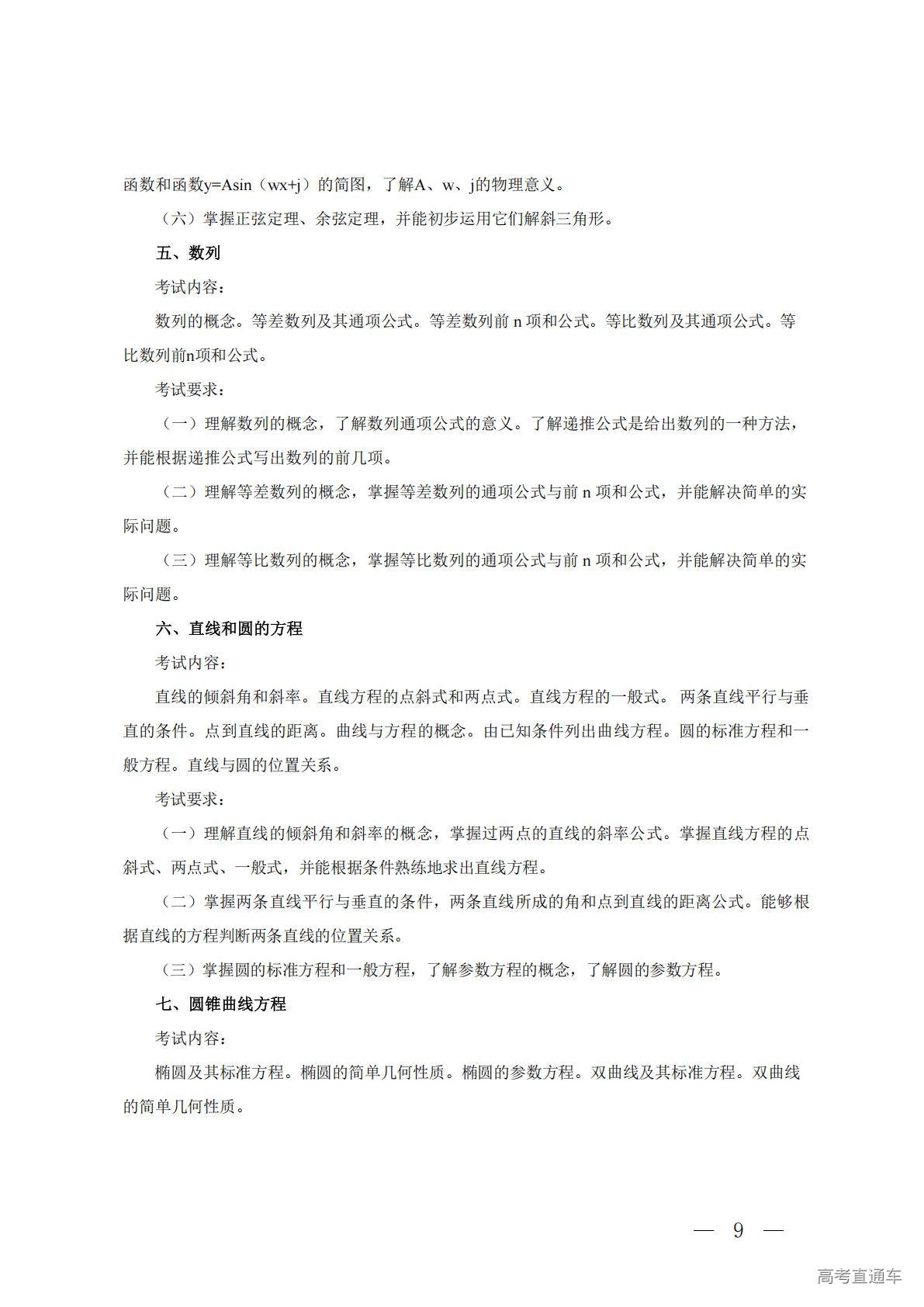
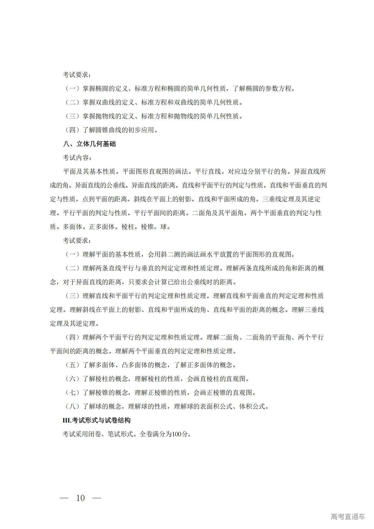
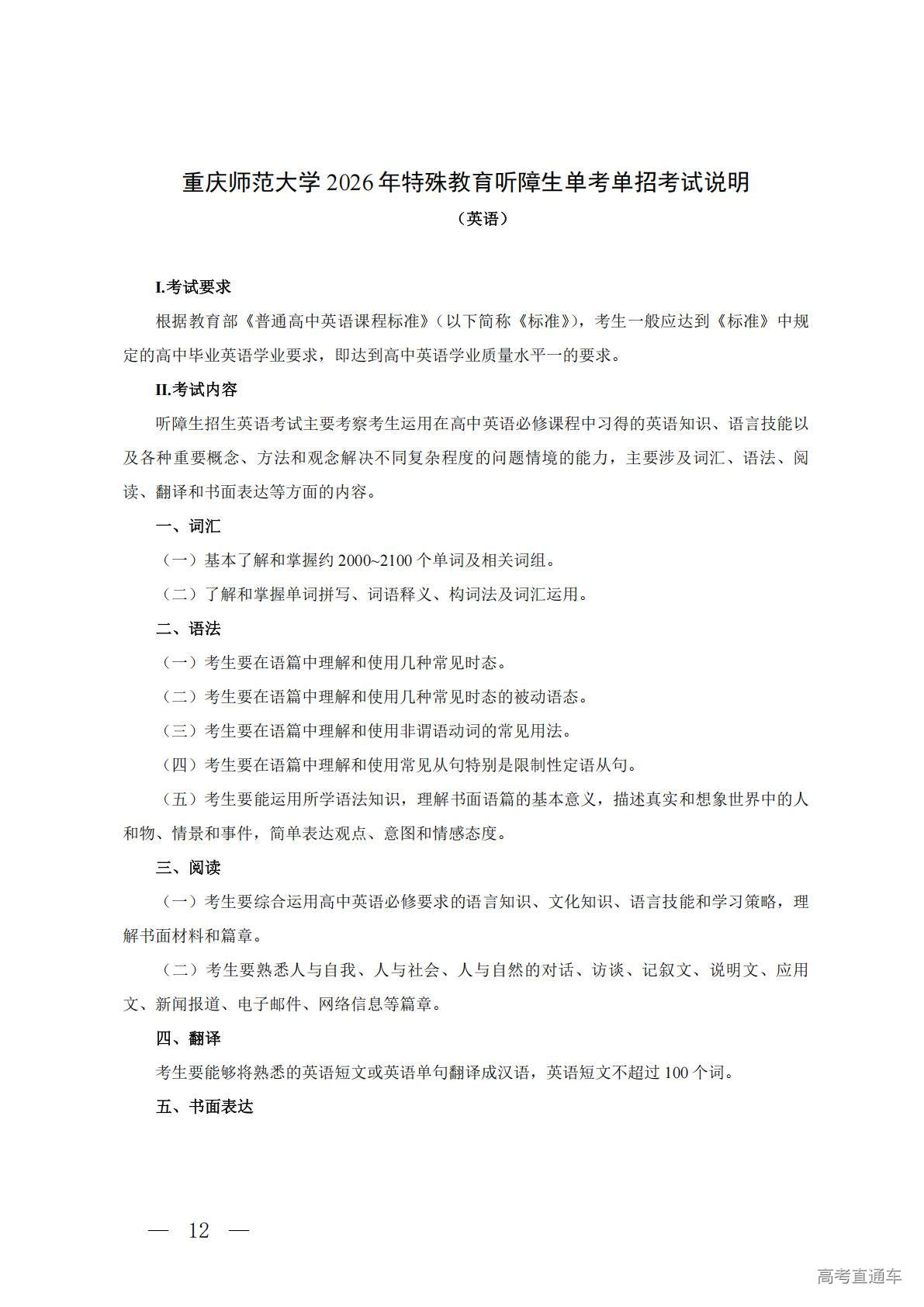
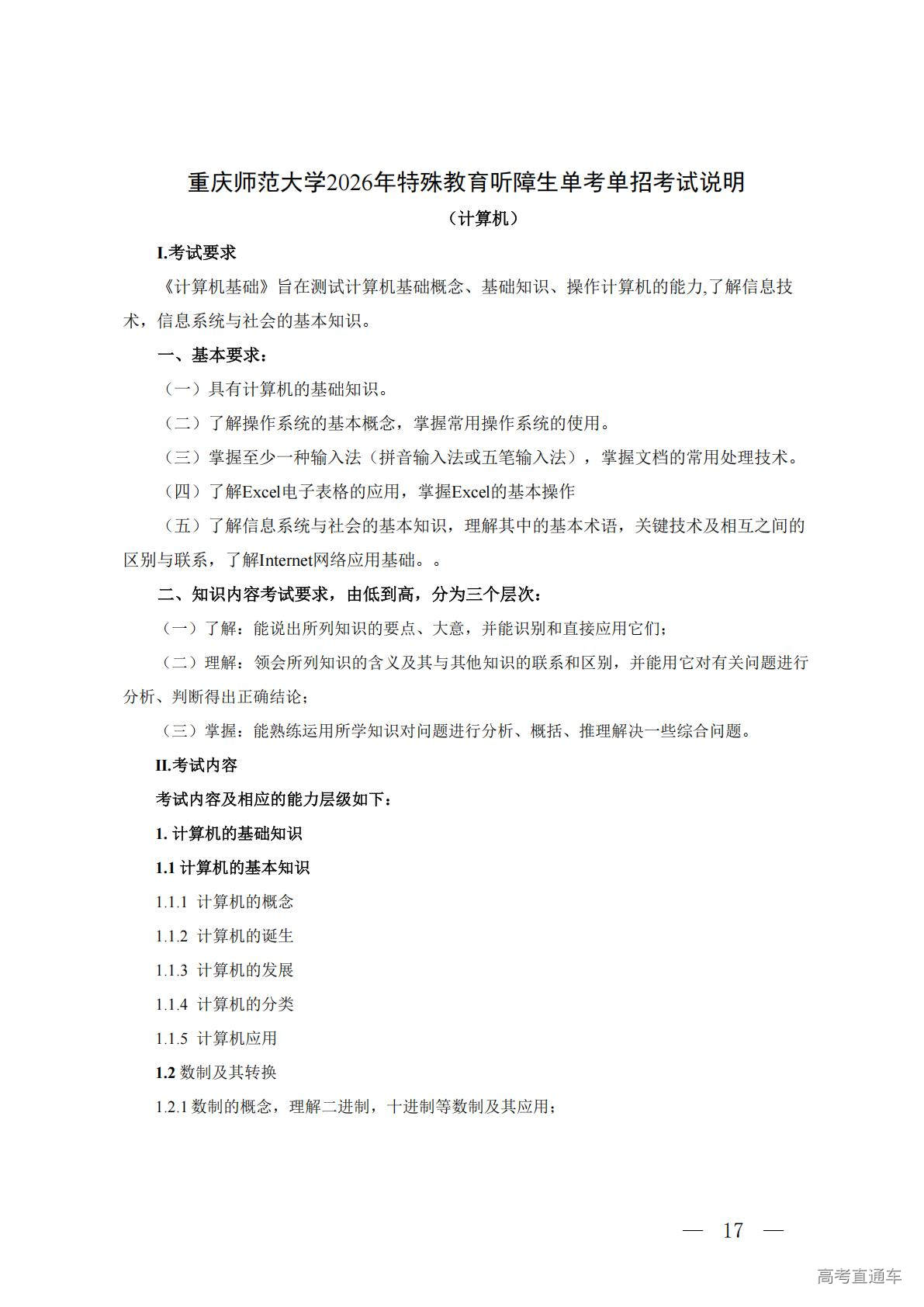
(一)领取准考证: 4月10日15:00—17:00,考生携带身份证、残疾证到校领取准考证,地点为重庆师范大学(大学城校区)砺志楼教育科学学院2222会议室。 (二)考试时间及考试科目: (三)考试地点: 领取准考证时通知。 (四)考试内容:笔试,满分400分。 语文100分(题型包括选择、阅读和作文等),英语100分(考核内容包括单词、语法、作文等,题型包括选择、翻译、作文等);数学100分(题型以选择、应用为主),计算机100分(题型以选择、判断为主)。其中语文、英语合场考,数学、计算机合场考,每场考试180分钟,中途不休息,由学生自行安排作答时间。 考试大纲见附件3。
学校根据笔试总分从高到低确定合格考生名单(总分相同时,依序比较语文、数学、英语、计算机成绩,成绩高者优先)并在学校本科招生网进行公示,对公示无异议的考生,学校将向各省级招生主管部门申请办理录取手续。 正式录取后的新生凭录取通知书到学校办理入学手续。入学后,学校将再次信息复核、体检、学业水平复查,对不符合条件以及弄虚作假者,一经查实,取消入学资格。
学校实行学分制教学管理,特殊教育专业标准学制为4年,学习年限最短不少于3年,最长不超过6年。学生达到学校规定的毕业和学位授予要求,毕业时颁发重庆师范大学本科毕业证书和授予学士学位证书。
(一) 学费、住宿费等收费标准严格按照重庆市物价部门有关文件规定执行。 (二) 学生在校期间按照国家和学校相关政策可申请国家奖学金、国家励志奖学金、国家助学金、综合奖学金、单项奖学金、专项奖学金等。同时学院设立相应类别奖助学金。此外,学校和学院还开设了特殊困难临时救济渠道。具体咨询教育科学学院曾老师,电话:023-65910363。 (三) 本招生简章以教育主管部门相关招生文件为准,若有调整,按照最新文件执行,学校招生办公室会及时在网站上发布补充通知。学校保留因不可抗力等原因对报名考试调整的权利。
(一)招生咨询电话: 教育科学学院,曾老师023-65910363;招生办公室,孔老师023-65911111。 (二)报名材料邮寄地址: 重庆市沙坪坝区大学城中路37号重庆师范大学教育科学学院2225学生工作办公室,收件人:曾老师,电话:023-65910363,邮编:401331 (三) 招生报名官方咨询QQ群(群号:666350302),请及时加入并关注群内消息。
附件可下载:
附件1重庆师范大学2026年特殊教育听障生单考单招报名统计表.xlsx
附件2重庆师范大学2026年特殊教育听障生单考单招报名信息登记表.doc
附件3重庆师范大学2026年特殊教育听障生单考单招考试大纲.pdf
附件:
附件1重庆师范大学2026年特殊教育听障生单考单招报名统计表
附件2重庆师范大学2026年特殊教育听障生单考单招报名信息登记表
附件3重庆师范大学2026年特殊教育听障生单考单招考试大纲






































































































