根据《广东省教育厅关于做好2020年高职职业院校自主招生工作的通知》(粤教考函﹝2020﹞1号)的安排,我校为高职专业学院招生院校,开设药学专业招生,招生计划共110人。
一、招生计划
二、招生对象及报考条件
1.符合2020年广东省普通高等学校统一招生考试部门资格的应、往届中职毕业生(外省户籍学生需符合随迁子女的高考报名条件)。
2.考生中职阶段就读的专业,必须与招生专业相符。
3.高校在校生、2020年被3+专业技能课程证书考试录取的考生,以及被2019年第二期高职扩招录取的考生不得再参加高职院校自主招生考试报名。
4.应届学生如不能顺利毕业的,不予以正式录取。
三、考生报名及志愿填报
1.网上报名时间:5月26日9:00至29日14:00
2.网上报名办法:登录“广东省2020年高职院校自主招生网上报名系统”(网址:http://www.eesc.com.cn/gzks),使用高考报名号及密码进行报名及填报志愿,根据系统指引上传相关证明材料后等待报考院校资格审核。
3.高职专业学院设1所院校志愿。考生填报志愿时按要求缴交考试费。
四、考核方式
实行“文化基础+职业技能”的考核方式,由我校自主命题组织开展。有关考试详细要求,将在我院招生网发布。
五、录取规则
测试结束后,我校在招生信息网公示考生测试成绩,考生测试成绩公示3天无异议后,我校根据报考考生的专业志愿及测试成绩情况划定各专业最低录取分数线。因疫情原因还没有进行高考体检的考生,可先予以录取,入学注册时将进行体检复查,体检不合格者取消录取资格。
通过高职专业学院录取的学生,不得申请转学及转专业,不得转到我校相同专业班级。
六、联系方式
学院咨询电话:020-36081207;咨询QQ:345593893
广州市医药职业学校教学点咨询电话:020-86423278
佛山市南海区卫生职业技术学校教学点咨询电话:0757-86238352、0757-86332147
学院招生网址:http://www.gzws.edu.cn/gzwss/zs.html
七、注意事项
凡报名参加我校高职专业学院自主招生考试的学生,务必关注我校公众号及招生信息网,留意我校发布的招生考试通知。
附件
附件1:广东省2020年高职院校面向中职生自主招生录取工作日程安排表
附件2:安全考试承诺书
安全考试承诺书
本人承诺:在考前14天内,如有发热、乏力、咳嗽、呼吸困难、腹泻等病状出现,我将及时向报考院校报告,并立即就医。我将按要求如实上报健康信息及相关情况。如因隐瞒病情及接触史,引起影响公共安全的后果,本人将承担相应的法律责任,自愿接受《治安管理处罚法》《传染病防治法》和《关于依法惩治妨害新型冠状病毒感染肺炎疫情防控违法犯罪的意见》等法律法规的处罚和制裁。
考生号:
本人签字:
2020年 月 日
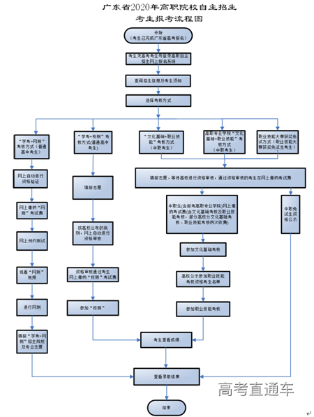
附件3:广东省2020年高职院校自主招生考生报考流程图


