近日,南京大学发布2021年普通本科招生章程。南京大学计划面向全国招收全日制普通本科生3350人。按照平行志愿投档的批次,调档比例原则上不超过105%。按照顺序志愿投档的批次,调档比例原则上不超过120%。
招生章程中还有哪些和考生息息相关的重要内容?和英才君一起来看~
01.
招生计划

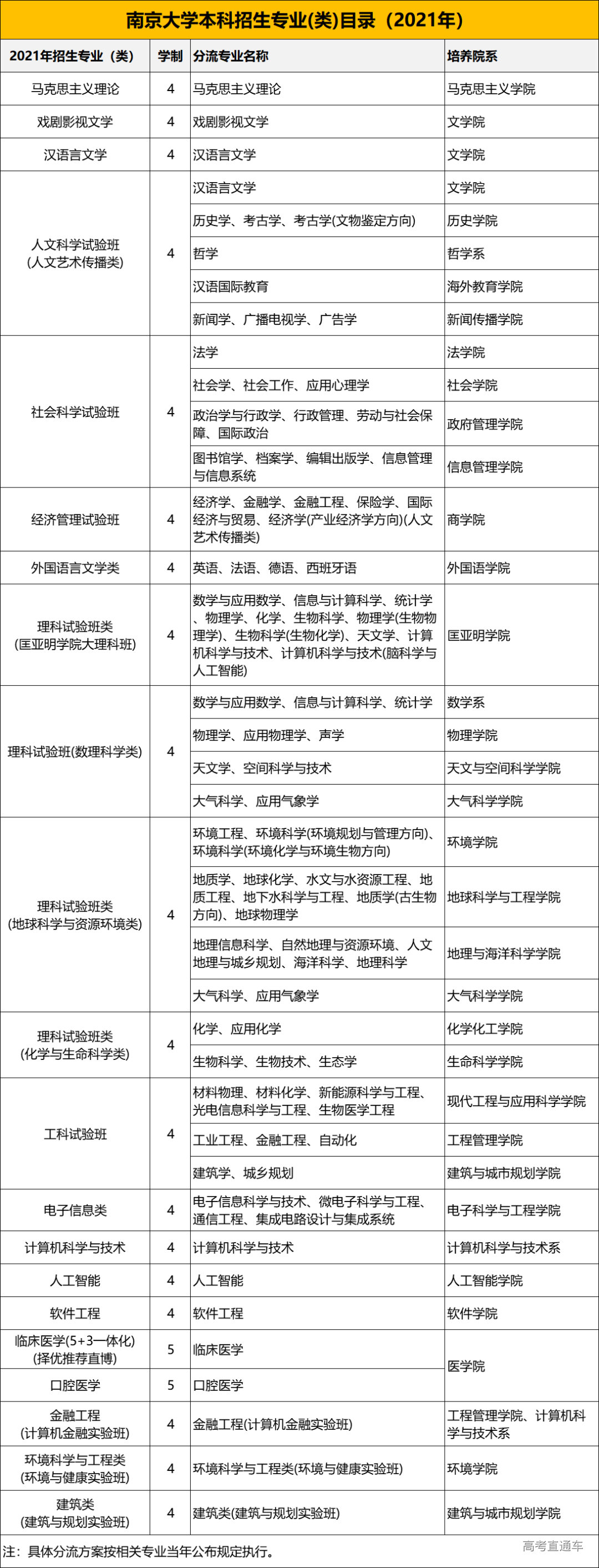
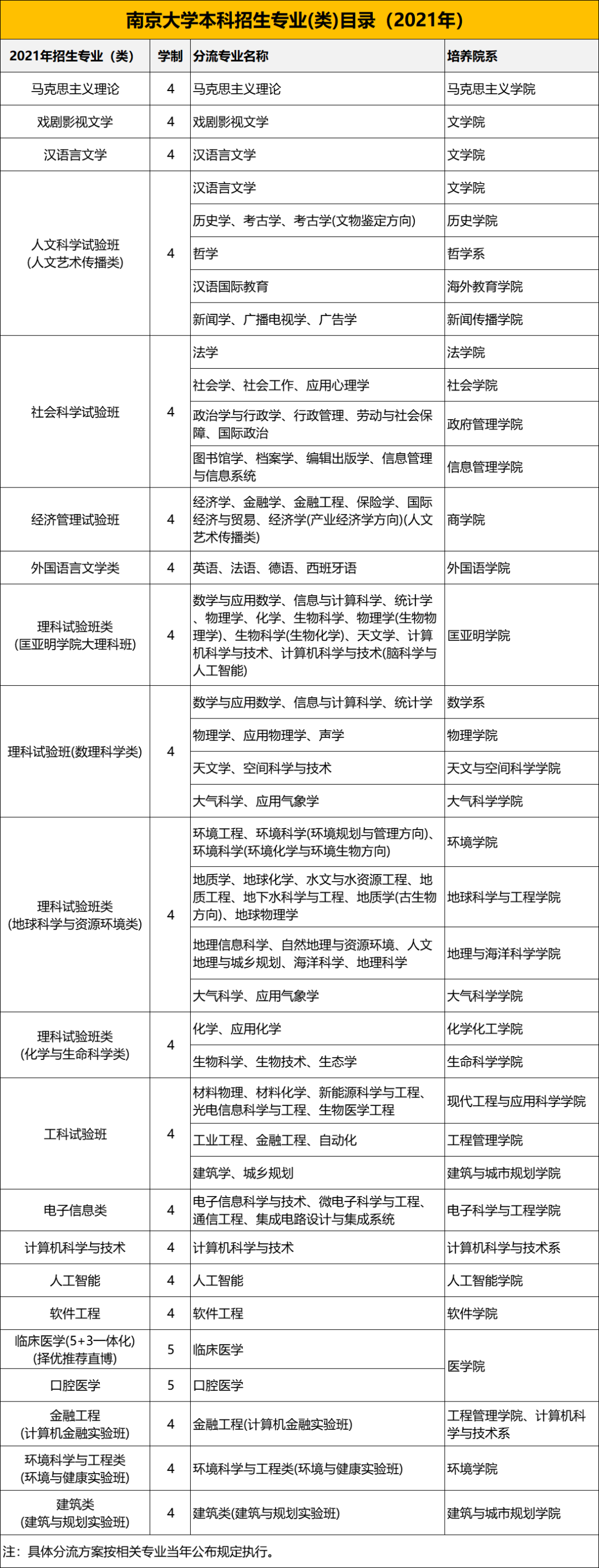
学校2021年继续实行按专业和学科大类(以下统称“专业”)相结合的招生模式,计划面向全国招收全日制普通本科生3350人。学校根据办学发展需要继续对大类设置进行优化,2021年招生专业和分流方向以学校公布的《南京大学本科招生专业(类)目录(2021年)》为准。

根据国家和教育部相关文件精神,结合学校人才培养目标、办学条件等实际情况,学校统筹考虑各省(自治区、直辖市)考生人数、生源质量、历年计划延续性,以及区域协调发展等因素,分省确定招生计划,报教育部审批后由各省级招生主管部门向社会公布。
根据教育部相关文件精神,学校按本年度本科招生计划总数的1%制定预留计划,用于调节各地统考上线生源的不平衡。
02.
录取规则

学校本科招生录取工作遵循“招生学校负责、省级招办监督”的录取体制,在教育部领导下,由各省(自治区、直辖市)招生主管部门统一组织进行。
学校按照文史类、理工类和艺术类分类录取考生。实行高考综合改革省份录取工作按照当地招生主管部门政策执行。
学校本科招生实行计算机远程网上录取,根据各省(自治区、直辖市)考生报考情况确定调档比例或调档分数。按照平行志愿投档的批次,调档比例原则上不超过105%。按照顺序志愿投档的批次,调档比例原则上不超过120%。内蒙古自治区按分数优先原则进行投档,执行该区教育招生考试中心相关规定。
学校在同批次录取控制分数线上生源不足的情况下可接收非第一院校志愿考生或公开征集志愿,但调档人数(包括征集志愿)不超过学校在该批次剩余计划数,且只能录取在尚有空额的专业。若生源仍不足,学校将剩余的招生计划调配至生源充足的省份。
学校调档时只认可教育部规定的全国性政策加分;同一考生如有多项政策加分,只取其中最高一项分值,且加分不得超过20分。所有高考加分项目及分值均不得用于不安排分省分专业招生计划的招生项目。
学校对进档考生按分数优先的原则,依据高考实际成绩(不含政策加分)进行专业录取,不设专业级差。实际成绩相同时,按所在省(自治区、直辖市)招生主管部门提供的投档位次排序。未提供投档位次的,文史类(或首选科目为历史)考生依次比较语文、外语、数学成绩,理工类(或首选科目为物理)、3+3模式综合改革类考生依次比较数学、语文、外语成绩。实行高考综合改革省份的考生需满足填报专业选考科目要求。
学校强基计划、外语类保送生、综合评价、高水平艺术团、高水平运动队考生录取按照教育部、所在省(自治区、直辖市)招生主管部门规定和学校本年度相关类别招生简章,以及因疫情防控公布的调整方案执行。
学校面向农村及贫困地区的国家专项计划和励学计划、民族班、内地新疆高中班、内地西藏班、华侨和港澳台地区考生录取按照教育部相关规定及学校有关招生办法执行。
学校戏剧影视文学为艺术类专业,报考考生高考成绩须达到所在省份同科类(或首选科目类)本科第一批次录取控制分数线(合并本科录取批次省份单独划定的相应分数线)以上。学校依据进档考生高考实际成绩(不含政策加分)和当地招生主管部门规定按照招生计划录取。考生入学后不得转入非艺术类专业。
学校各专业的录取不规定男女生比例。入学后除外国语言文学类专业另行规定外,其他专业学生均须通过教学计划规定的英语课程和学位英语考试,建议非英语语种考生慎重报考。
学校在部分省份提前批次录取的考生,入学后不得转入其他专业。
对于高考综合改革省份考生的综合素质档案,学校在特殊类型招生中作为报名资格审核的参考,在强基计划中作为面试的参考,在普招录取中作为专业志愿调剂的参考。
收费标准及奖助学措施

学校按照国家和江苏省相关规定,实行学分制收费政策。新生在入校时按照所学专业的学年收费标准预收学费,分流后按照准入专业所对应的学分制学费标准收费,并按学年进行学费结算。住宿费标准为人民币1200元/年。
学校承诺不让任何一个学生因为家庭经济困难而辍学,积极通过奖学金、助学金、国家助学贷款、勤工助学、临时困难补助、学杂费减免、家庭经济困难学生入学绿色通道等方式帮助学生完成学业。被学校录取的国家贫困专项、励学计划等新生中家庭经济困难的,入学前即可申请5000元专项助学金。
04
附则

学校对考生的身体健康状况要求执行教育部、卫生部、中国残疾人联合会制定的《普通高等学校招生体检工作指导意见》(教学〔2019〕3号)及有关补充规定。
新生入校后,学校将按照国家招生政策规定和学籍管理规定开展新生入学资格复查及身体复检。对高水平艺术团、高水平运动队录取新生,组织专家组开展入学专业复测和复核。凡经查实存在替考、违规录取、冒名顶替入学等违规情况的考生,一律取消其入学资格、不予学籍电子注册,并报告有关部门追责。身体复检不合格者,学校将按规定调整专业。
根据“阳光工程”要求,学校今年本科招生工作将进一步推进制度化、系统化建设,加强面向考生的宣传服务及信息公开工作,切实维护广大考生的合法权益。
学校有关招生计划、招生政策、收费标准、录取原则和录取结果均可在南京大学本科招生网上查询,学校不会对外委托任何单位和个人对相关招生政策、录取情况进行发布和解释。
本章程由南京大学本科招生办公室负责解释。
咨询及联系方式
咨询电话:400-1859680
传真电话:025-89686606
监督邮箱:qingfengnanda@nju.edu.cn
招生主页:http://bkzs.nju.edu.cn
电子邮箱:bkzs@nju.edu.cn
官方微信:南大招生小蓝鲸(ndzsxlj)