西安交通大学2024年“少年班”招生简章
经教育部批准,西安交通大学从1985年开始招收“少年班”大学生。其目的是不拘一格选拔智力超常、德智体美劳综合素质优秀的少年,实施创新教育与素质教育相结合的创新人才培养模式。
一、培养目标
培养具有广博精深知识、良好思想品德与创新精神,能在未来跻身于世界一流科学研究和创新发明的卓越人才。
二、培养特色
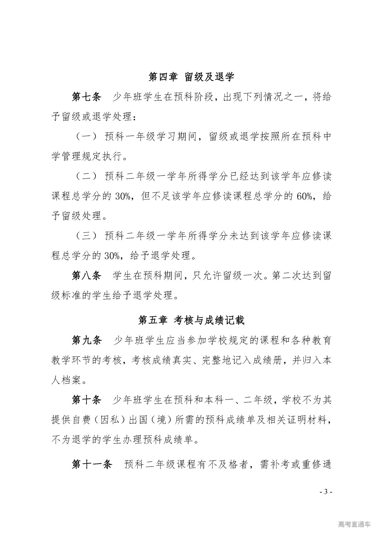
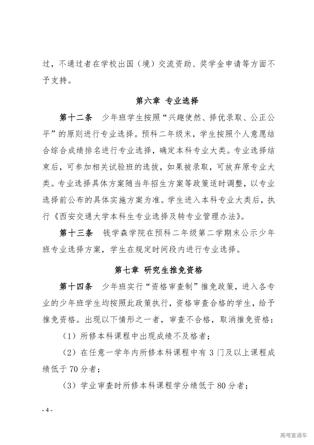
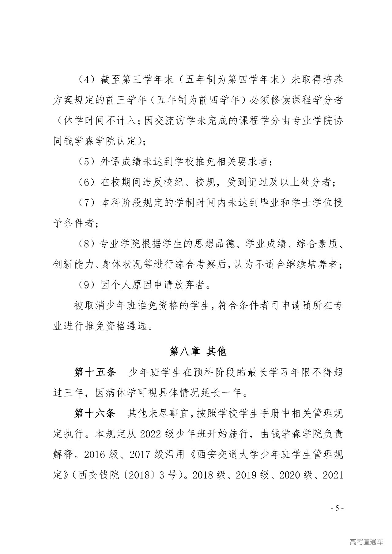
1.“预科—本科—硕士”贯通培养。入选我校“少年班”的学生,进行预科学习两年(第一年委托西安交通大学附属中学、江苏省苏州中学、天津南开中学、浙江省杭州高级中学培养,第二年起在大学培养);预科期间学习成绩合格者,根据预科阶段的学习成绩和综合考评转入本科阶段,主要面向基础学科、新兴交叉学科和优势工科等专业进行专业选择,按照“基础通识+宽口径专业+创新能力”的模式培养;在大学本科学习期间达到学校相关管理规定要求者,直接保送为我校硕士研究生(或长学制博士研究生)。详见《西安交通大学少年班学生管理规定》。
2.因材施教,全面发展。按照“人格养成,因材施教,脚踏实地,仰望星空”的育人理念,针对超常少年的特点,采取身体和心理协调发展、智力与非智力因素协调发展、知识与能力协调发展的培养方法,打造扎实的数理基础,加强实践创新能力培养,培养成为具有创新精神和良好科学素养的高端人才。
三、招生特色
1.自主命题。由学校委托第三方组织命题。
2.独立招生。根据“兴趣使然,学业优秀,心理健康,体能达标”的综合评价体系,按我校少年班招生选拔方案,择优录取,独立招生。
四、报名与资格审查
1.招生地区:面向全国招生。
2.招生对象:德智体美劳全面发展,智力超常,身心健康,2008年9月1日后出生的初中应届毕业生、高一及高二在校学生。
3.招生人数:200名左右。
4.报名时间:2023年12月5日—2023年12月25日
5.报名与资格审查程序:
(1)以中学为报名单位,不接受社会和中介机构报名。
(2)中学负责产生推荐学生名单,审查学生户籍信息和初/高中阶段学籍材料,并将推荐学生名单及相关材料在中学公示一周,公示信息包括姓名、出生年月、户籍、学籍、历次期末考试排名等;
(3)中学负责在西安交通大学本科招生网(http://zs.xjtu.edu.cn)网上报名模块注册账号,按规定采集学生相关信息及数码照片,统一组织学生进行网上报名。我办不再接受纸质报名材料;
(4)我校将组织专家对申请材料进行审查,通过者将获得我校少年班招生单独考试初试资格。
五、考试与招生录取
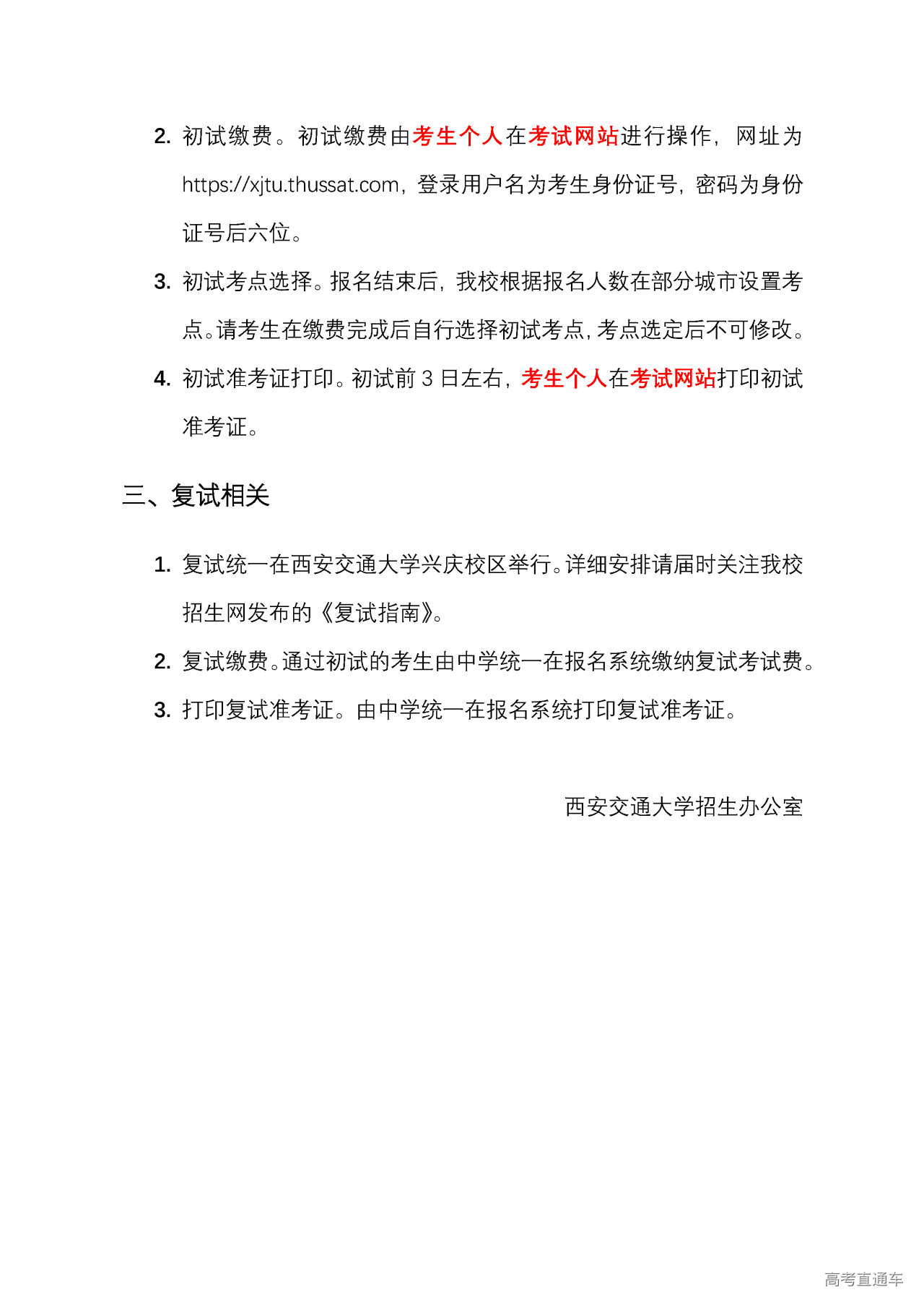
1.初试
时间及地点:2024年1月14日左右(以初试准考证为准),届时在部分城市设置考点,考生在初试考试系统内选择。
形式及内容:上机考试,科目包含数学,英语,文综(语文、历史、地理),理综(物理、化学)。
根据初试成绩,择优选拔1000人左右给予复试资格。
2.复试
时间及地点:2024年3月2-3日(以复试准考证为准),西安交通大学兴庆校区。
形式及内容:
笔试:现学现考(数理思维、创新设计);
测试:综合素质测试(心理健康与综合素质);体能测试:实心球、立定跳远和中长跑(男生1000米,女生800米);
面试:小组比较型面试法,主要考察考生的人文素养、科学素养、创新思维和心理素养及综合表现。
3.录取。根据复试选拔方案,择优录取。预录取结果将于考试结束后一个月内在我校本科招生网上查询。正式录取通知书待各省级招生考试机构审批后于2024年普通高考录取时统一发放。
六、监督机制
1.学校招生办对招生录取进行主体监督。学校纪检部门对招生录取进行监督检查,受理我校人员在招生录取过程中的违纪违规问题线索反映。
2.预录取结果报请学校招生领导小组审批,预录取名单将在我校本科招生网向社会公示。
3.我校将预录取名单报生源所在省级招生考试机构审批。
4.各中学按照公平、公正、公开的原则推荐,学生本着“诚信”的原则申请,确保材料内容属实。材料如有弄虚作假,一经查实,将取消申请者的预录取资格和该生所在中学三年的“少年班”推荐资格。
七、温馨提示
1.中学应妥善保存用户名及密码,用于随时查看本校考生的报名、考试和录取状态。往年用户名及密码可继续使用。尚未获推荐资格的中学,请先在报名系统中注册,下载中学推荐资格申请表后发至我办,同意后方可报名。只须在网上报名,无需寄送纸质报名材料。各中学报名人数上限以报名系统显示为准。
2.考生须按时参加生源地招生办组织的高考报名,及时向我办提交高考报名号,供我校在各省录取审批时使用。少年班招生由我校单独录取,根据教育部规定,考生无需填报高考志愿。
3.中学和考生请关注招生办公室官网、微信小程序(西安交通大学招生办)、微信公众号(xjtuzsb8320),及时获取重要通知。
4.未尽事宜,将按照《西安交通大学招生章程(2024年)》执行。
5.预科一年级在西安交通大学附属中学、江苏省苏州中学、天津南开中学或浙江省杭州高级中学就读,遵守就读中学的相关管理规定;预科二年级、本科在西安交通大学学习,遵守西安交通大学相关管理规定。
6.进入本科后,学生可按照西安交通大学的相关规定申请奖学金、助学金。家庭经济困难的学生可申请助学贷款或经绿色通道入学。
7.预科以及本科期间未分专业阶段,学生按当年西安交通大学理工类一般专业收费标准缴费;本科专业选择后以及硕士阶段,学生按所在专业当年收费标准缴费。
8.我校不组织、不委托任何机构和个人进行有关少年班招生方面的培训和辅导。请考生家长、中学老师谨防上当受骗。
9.如遇不可抗、不可控、不可测等情况,少年班招生及录取方案可能做出调整,届时通知。
10.详细报名流程请参照《西安交通大学2024年少年班报名指引》。
11.2025年起,我校少年班将逐步扩大高中生源,2026年起,少年班面向高中在校生招生,个别极优秀的初三学生采取“一事一议”方式予以破格。录取后直接进入大学学习,本硕贯通培养。
八、本简章由西安交通大学招生办公室负责解释。
邮编:710049
通 讯 地 址:陕西省西安市咸宁西路28号,西安交通大学本科招生办公室
联 系 方 式:杨老师,电话:029-82668320传真:029-82668322
招生办公室地址:西安交通大学兴庆校区北门内向东50米
招生办公室网址:http://zs.xjtu.edu.cn/
西安交通大学招生办
2023年12月1日











