硕士研究生考试招生是国家选拔高层次专门人才的重要途径,复试录取是硕士研究生招生考试的重要组成部分,是保证招生选拔质量的重要环节。《2026年全国硕士研究生招生工作管理规定》(教学〔2025〕2号)、《关于做好2026年全国硕士研录取工作的通知》(教学司〔2026〕3号)等文件要求,结合学校实际,制定本方案。
一、总则
(一)坚持综合评价,提升招生质量。严格按照教育部下达的招生计划(含各专项计划)及相关要求开展招生录取工作,要落实立德树人根本任务,牢固树立“考试招生育人”的理念。 (二)坚持全面考察,突出重点选拔。落实分类选拔要求,完善学术学位与专业学位分类选拔机制,建立健全覆盖评价标准、考核内容、专家构成等方面的差异化复试考核评价机制。 (三)坚持严格管理,确保公平公正。做到政策透明、程序公正、结果公开、监督机制健全,维护考生的合法权益。
二、组织管理
(一)学校招生委员会全面领导硕士研究生招生复试和录取工作,审核复试及录取办法。招生就业处具体负责复试和录取的组织工作。 (二)各学院研究生招生工作领导小组负责本学院复试工作人员的遴选、复试小组的组建以及本学院复试细则的制定和实施。 (三)各学院根据学科专业特点、复试考生数量,按需成立复试小组,在学院研究生招生工作领导小组指导下,负责复试工作的具体实施。每个小组设组长1人,由不少于5人的专业骨干任课教师组成,同时配备1名专职秘书;同一专业可成立多个复试小组,各小组评分标准须严格统一。 (四)各学院须对复试工作人员进行政策、业务、纪律等方面的培训,使其明确工作纪律和工作程序、评判规则和评判标准,充分发挥导师作用和权利的同时,明确其责任,规范其工作行为。 (五)学校成立由纪检人员组成的复试监督小组,对各学院的复试程序以及学校的录取工作进行检查监督。
三、复试管理
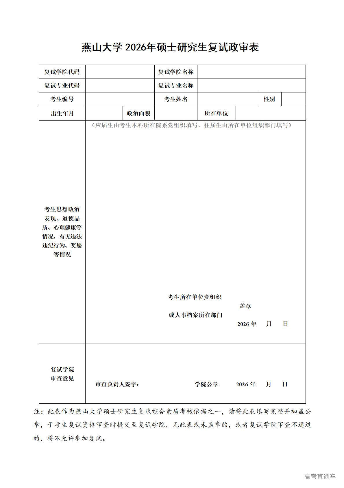
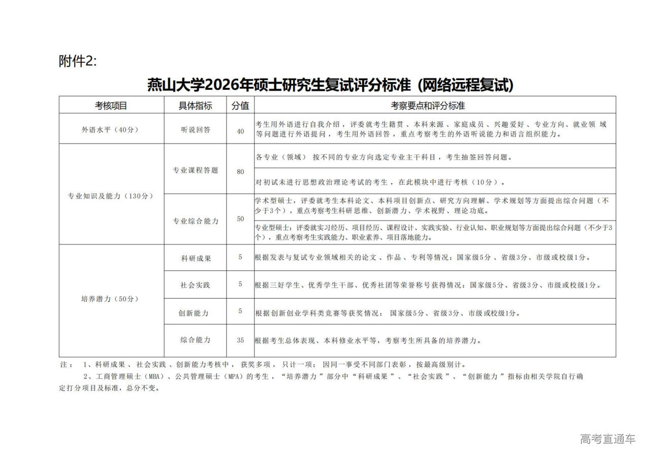
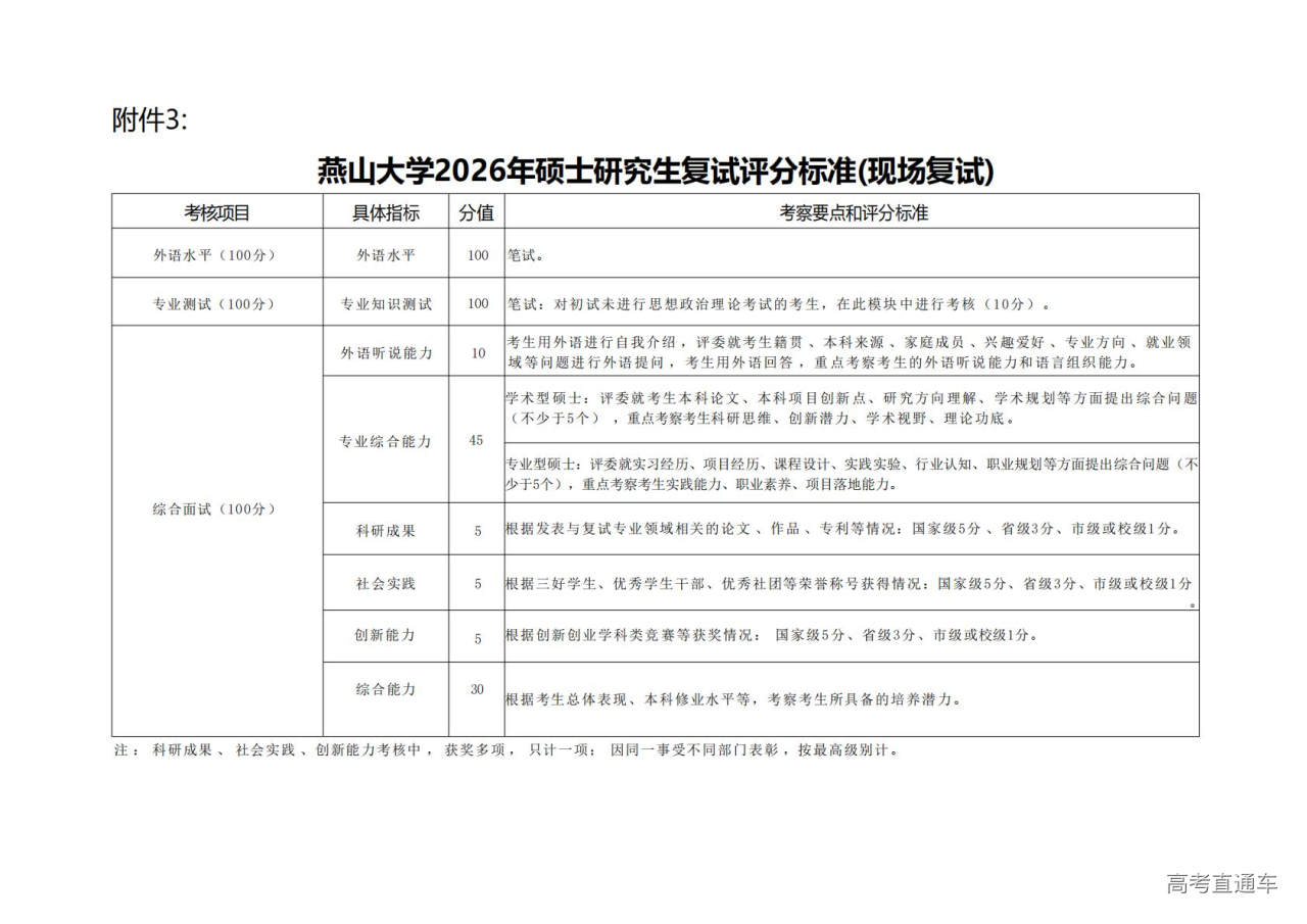
(一)复试比例 复试采取差额形式,一志愿达到《2026年全国硕士研究生招生考试考生进入复试的初试成绩基本要求》A类分数线的考生复试差额比例:全日制专业的复试差额比例为150%,非全日制专业的复试差额比例为130%。一志愿上线生源未达复试差额比例的专业按实际上线考生人数确定复试范围。 “少数民族高层次骨干人才计划”、“退役大学生士兵计划”、单独考试考生复试分数线详见《燕山大学2026年硕士研究生招生考试考生进入复试的初试成绩基本要求》。 (二)复试资格 1.一志愿考生的初试成绩必须达到我校划定的复试分数线;调剂考生为在中国研究生招生信息网的调剂系统中接受我校复试通知的考生。 2.考生复试前须向复试学院提交各项材料,具体要求见各学院公告,提交材料一般包括: (1)初试准考证; (2)居民身份证; (3)加盖公章的本科学习成绩单(工商管理硕士、公共管理硕士非全日制考生除外); (4)往届生提供学历学位证; (5)往届生提供学信网出具的《学历证书电子注册备案表》或纸质版学历认证报告; (6)应届生提供学信网《学籍在线认证报告》; (7)个人档案所在单位出具的政治思想和现实表现鉴定,模板见附件一; (8)获奖证书、科研成果等材料; (9)“退役大学生士兵计划”考生须提供本人的《入伍批准书》和《退出现役证》。 3.考生经复试资格审查合格后方可进行复试。对不符合教育部规定的考生,复试无效。对伪造证件或伪造相关报考材料者,不论何时,一经查实,即按有关规定取消录取、入学资格或学籍。 (三)复试安排 1.复试方式 以下专业考生到校进行线下复试,其余专业均采用线上远程复试形式。 2.复试时间 (1)一志愿考生复试时间:3月28日-4月2日。 具体安排另行通知。 (2)调剂考生复试时间:4月8日开始。 3.复试内容 线上复试主要内容及分值见附件二、线下复试主要内容及分值见附件三。初试未进行思想政治理论考试的考生,在复试中进行该科目考核,成绩计入复试总成绩。 4.复试考生照顾加分原则和依据 详见燕山大学研究生招生网《关于对2026年硕士研究生享受少数民族照顾政策的考生进行资格认定的通知》《关于对2026年硕士研究生初试享受加分政策的考生进行资格认定的通知》。 5.加试相关要求 以同等学力参加复试的考生,在复试中加试至少两门与报考专业相关的本科主干课程。加试方式为笔试,加试科目不与初试科目相同,单科满分100分,单科不满60分为不合格,加试不合格者不予录取。
四、录取管理
(一)我校按照考生总成绩由高分到低分依次确定拟录取名单,考生总成绩=初试总成绩+复试总成绩。考生总成绩相同时,依次比对初试总成绩、初试统考课总成绩进行排序录取。 (二)复试中,出现下列情况之一者,视为复试不合格,不予录取: (1)复试成绩低于复试总分60%; (2)思想政治素质和道德品质方面有重大问题; (3)专业综合面试中提供虚假信息,考试过程中舞弊; (4)考生身份不能确认。 (三)考生体检须符合《残疾人教育条例》和《教育部办公厅卫生部办公厅关于普通高等学校招生学生入学身体检查取消乙肝项目检测有关问题的通知》(教学厅〔2010〕2号)、《教育部、卫生部、中国残疾人联合会关于印发〈普通高等学校招生体检工作指导意见〉的通知》(教学〔2003〕3号)要求。 (四)我校录取类别分为“非定向就业”和“定向就业”两种。“非定向就业”考生须调人事档案、人事关系和工资关系,毕业时采取双向选择的方式落实就业去向;“定向就业”考生人事关系不离开工作单位,毕业后回定向单位就业。“定向就业”考生与我校及用人单位签订《定向就业协议书》。待录取学习方式为“非全日制”的考生均需签订《定向就业协议书》,录取类别为“定向就业”。 (五)我校通过燕山大学研究生招生网、各学院网站统一公布复试方案及参加复试考生名单、拟录取考生名单等信息,名单公示时间不少于7日。未经公示的考生,一律不得录取,不予学籍注册。
五、监督和复议
1.学校招生委员会对复试过程的公平、公正和复试结果全面负责,加强对复试工作过程的监督。 2.考生如对复试环节及结果有异议,可以以书面形式向我校进行申诉,学校招生委员会将组织相关部门进行复议并及时反馈结果。 3.对在复试过程中有违规行为的考生,一经查实,按照《国家教育考试违规处理办法》《普通高等学校招生违规行为处理暂行办法》等规定,取消其录取资格,并记入《考生考试诚信档案》。入学后3个月内,按照《普通高等学校学生管理规定》有关要求,对所有考生进行全面复查;复查不合格的,取消学籍。 招生咨询电话:0335-8057077; 监督举报电话:0335-8058407。 本方案由燕山大学招生就业处负责解释。
附件可下载:
附件二:燕山大学2026年硕士研究生复试评分标准(网络远程复试).pdf
附件三:燕山大学2026年硕士研究生复试评分标准(现场复试).pdf
附件:
附件一:燕山大学2026年硕士研究生复试政审表
附件二:燕山大学2026年硕士研究生复试评分标准(网络远程复试)
附件三:燕山大学2026年硕士研究生复试评分标准(现场复试)



