上海济光职业技术学院2024年依法自主招生简章发布

2024-02-29 10:32 上海济光职业技术学院 评论
上海济光职业技术学院
上海上海市-民办-理工类
查看详情

2024年自主招生章程

图片

学校简介


上海济光职业技术学院是1993年经上海市人民政府批准成立,2001年教育部备案并纳入全国普通高等教育统一招生计划的全日制普通高等院校。学校先后被评为“上海市特色高等职业院校”、“国家优质专科高等职业院校”,连续五届被评为“上海市文明单位(文明校园)”,2023年获得“上海市绿色学校”荣誉称号。学校办学三十年来,始终坚持以质图强、深耕职教,凝聚英才、强师兴校,产教融合、人才共育,为社会培养了一大批高素质技术技能人才,毕业生累计4万余人。
图片
图片
图片
图片
图片
图片

上下滚动查看更多

学校源于同济、校长来自同济、师资主引同济、办学依托同济,教学管理秉承同济大学严谨求实的优良传统,逐步形成了与同济大学建筑建工等相关专业本科人才错位发展的高技能人才培养模式。坚持“求实求新、人人成才”的校训精神,秉承“立德树人、强技乐业”的办学理念,以数字技术、土木建筑类专业为特色,紧密结合就业市场需求、区域经济发展、产业升级的需求,实行校院两级管理,重点建设土木建筑、财经、汽车、计算机、艺术设计、交通运输、护理、学前教育等专业,其中建筑设计、助产、工程造价三个专业为国家骨干专业,为全面建设社会主义现代化国家提供有力人才和技能支撑。
学校现有国家骨干专业3个,上海市一流专业2个,生产性实训基地2个,“双师型”教师培养培训实训基地1个,上海市高等职业院校示范虚拟仿真实训基地1个,技能大师工作室3个,高等职业教育名师工作室1个,市级高水平高职专业群2个,上海高校市级精品课程15门,市级教学团队11个,晨光学者15人,上海市级教学成果奖6项(一等奖2项),市级教学资源库2个等。


图片
图片
图片
图片
图片
图片

上下滚动查看更多

学校坚持以就业为导向,依托专业资源优势,与政府、行业、企业深度合作,形成联动机制,与同济大学、瑞金医院、上海建工集团股份有限公司、华为技术有限公司、大众汽车集团等知名企事业单位共建育人,探索实现价值塑造、能力培养和知识传授“三位一体”的人才培养新模式、新方案,为区域经济社会发展培养更多高素质技术技能人才、能工巧匠、大国工匠。
学校现有两个校区,宝山校区坐落在上海市水产路,毗邻地铁一号线宝安公路站,公共交通便捷;杨浦校区坐落在上海市武东路,位于复旦大学、上海财经大学之间,有浓郁的文化学习氛围。
图片


招生计划及说明




图片

1.表中标注●为教育部国控专业;标注★为国家级骨干专业;标注▲为上海市特色专业;标注◆拥有市级优秀教学团队或教学创新团队。

2.专业录取时满足考生所填报的第一专业,不进行专业调剂。艺术类专业与一般专业不得兼报。所有报考我校的考生须参加测试,未参加测试的考生不得录取。

3.所有专业无男女生比例限制;专业代码01口吃考生不宜报考;02-05、19-24专业色盲考生不宜报考;

4.专业代码01、05、15、16、21-23在杨浦校区就读,其余专业在宝山校区就读;可以申请走读。

5.学费标准:专业代码01、03-18专业每生18000元/学年,其他专业每生20000元/学年;住宿费标准:宝山校区3000元/学年(空调),杨浦校区3000元/学年(空调)或3500元/学年(新建宿舍,独立卫生间)。

6.申请免笔试、面试的录取人数不超过计划数的50%。面试在笔试前进行,面试未录取考生可继续参加笔试录取。
图片

录取规则




图片

根据《教育部办公厅关于做好有关高校保送录取世界技能大赛获奖选手工作的通知》(教学厅[2020]3号)要求,凡在世界技能组织主办的“世界技能大赛(World Skills Competition)”中获奖的中国国家代表队选手,符合上海市高考报名条件的中职应届毕业生,可申请保送入学资格,学校将对申请考生进行资格审核并组织相关综合考核,录取专业需与证书相匹配。


(一) 学业水平成绩齐全的应届高中生

1.校考测试科目及分值:

图片

2.录取规则:按照分数优先原则,以合成总分从高分到低分择优录取。如遇同分,一般专业依次比较职业适应性测试中的文化基础、专业通识基础、职业与心智成绩;艺术类专业则依次比较素描(一)成绩。征集志愿录取时,根据职业适应性测试成绩(认可第一次填报志愿的学校组织的相关测试成绩),按分数优先原则从高到低择优录取,如遇同分,一般专业依次比较职业适应性测试中的文化基础、专业通识基础、职业与心智成绩;艺术类专业比较校考科目测试成绩、学业水平考试折算成绩。录取时满足考生第一专业志愿。
3.免笔试,面试录取条件:(符合以下任何一项即可)
图片
注:面试内容由我校根据专业特点确定,同时参考上海市普通高中学生综合素质评价信息进行综合评定,给予考生相应的得分。面试合成分由面试成绩和综合素质评价分组成,满分为310分。其中面试成绩最高得分为300分,综合素质评价分最高赋10分(获得国家级奖项10分,省市级奖项7分,以最高项计入,不予累加)。
图片

(二)学业水平成绩齐全的应届三校生

1.校考测试科目及分值:

图片

2.录取规则:按照分数优先原则,以合成总分从高到低择优录取,如遇同分,一般专业则依次比较素质技能测试中的时事政治、法律道德、团队合作、生涯规划的成绩。艺术类专业则依次比较素描(二)、学业考折合成绩。征集志愿录取时,则按照文化测试成绩和职业技能测试成绩(认可第一次填报志愿的学校组织的相关测试成绩)直接合成总分,以合成总分从高到低择优录取。如遇同分,一般专业则依次比较素质技能测试中的时事政治、法律道德、团队合作、生涯规划的成绩。艺术类专业则依次比较校考成绩、学业考折合成绩。录取时满足考生第一专业志愿。
3.免笔试、面试录取条件:(符合以下任何一项即可)

图片


注:面试内容由我校根据专业特点确定,同时参考上海市普通高中学生综合素质评价信息进行综合评定,给予考生相应的得分。面试合成分由面试成绩和综合素质评价分组成,满分为310分。其中面试成绩最高得分为300分,综合素质评价分最高赋10分(获得国家级奖项10分,省市级奖项7分,以最高项计入,不予累加)。


图片



(三)历届高中生、学业水平成绩不全的应届高中生及历届三校生、学业水平成绩不全的应届三校生等
1.校考测试科目及分值:
图片

2.录取规则:按分数优先原则,以合成总分从高到低择优录取。如遇同分,一般专业依次比较统一入学测试成绩、素质技能测试成绩。艺术类专业依次比较统一入学测试成绩、素描(二)成绩。征集志愿录取时,按照职业技能测试成绩(认可第一次填报志愿的学校组织的相关测试成绩)从高到低择优录取,如遇同分,一般专业则依次比较统一入学测试成绩、素质技能测试成绩。艺术类专业则依次比较统一入学测试成绩、校测成绩。录取时满足考生第一专业志愿。

3.免笔试、面试条件参照学业水平成绩齐全的三校生要求。录取规则按面试成绩从高到低择优录取,面试总分300分。



重要事项安排




图片

1.填报志愿时间:3月8日9:00-21:00,9日9:00-15:00,考生登录“上海招考热线” www.shmeea.edu.cn进行网上填报志愿,填报1所院校,最多可填报4个专业志愿。
2.网上提交免笔试、面试材料时间:3月11—12日9:00—20:00 登录zs.shjgu.edu.cn或关注公众号查看操作说明,并按时提交材料。
3.网上缴费时间:3月15日9:00-20:00、16日9:00-15:00,考生登录“上海招考热线” www.shmeea.edu.cn办理缴费。未完成缴费,无法参加考试或考试成绩无效。
4.免笔试面试时间:拟定3月16日(具体时间以面试准考证为准),面试未录取考生可继续参加笔试录取。考生可于3月14日14:00起,登录zs.shjgu.edu.cn打印面试准考证。
5.笔试考试科目及时间:

图片

考生请于3月21日14:00起登录zs.shjgu.edu.cn打印笔试准考证。

资助政策




图片

我校认真执行国家和本市相关学生资助规定,被本校录取的家庭经济困难学生可通过“绿色通道”申请入学,入学后可按规定申请国家助学金、国家奖学金、国家励志奖学金、上海市奖学金、国家助学贷款、勤工助学岗位、特殊困难补助等等。同时,学校还设立了校级奖学金一、二、三等奖。学校还对符合条件的学生给予在校期间学费贷款全额贴息,帮助经济困难学生完成学业。
学校承诺:确保被本校录取的学生不因家庭经济困难而辍学。

联系方式




学校官网:https://www.shjgu.edu.cn

招生办官网:https://zs.shjgu.edu.cn
询电话:021-66761012,
               19521277529(同微信号)
               18801931998(同微信号)


其他须知




(一)通过专科层次依法自主招生录取的考生不得参加《上海市教育委员会关于做好2024年上海市普通高校考试招生报名工作的通知》(沪教委学〔2023〕40号)规定的其他考试;未通过专科层次依法自主招生录取且符合报名条件的考生,可参加文件规定的其他考试。

(二)其他注意事项请关注https://zs.shjgu.edu.cn中公布的信息。

(三)本章程由上海济光职业技术学院招生办公室负责解释。


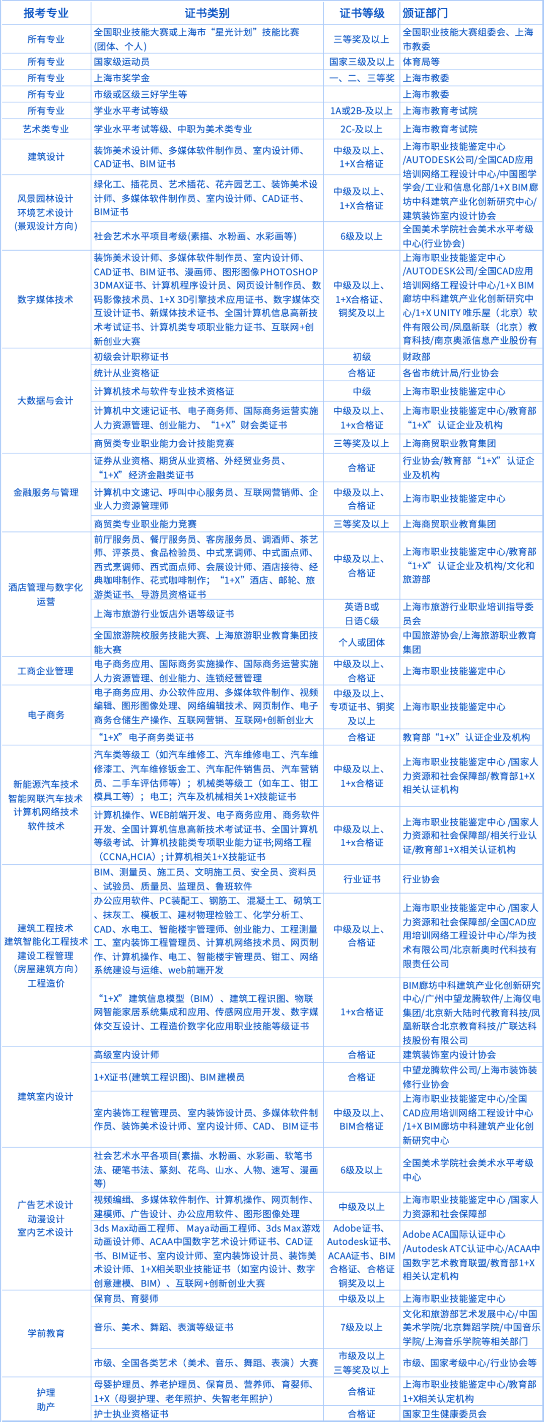
2024年招生专业一览表




图片


登录高考直通车APP
查看完整试题答案
好的
查看完整试题
特别声明:
1. 本站注明稿件来源为其他媒体的文/图等稿件均为转载稿,本站转载出于非商业性的教育和科研之目的,并不意味着赞同其观点或证实其内容的真实性。如转载稿涉及版权等问题,请作者在两周内速来电或来函联系,本站根据实际情况会进行下架处理。
2. 任何媒体、网站或个人未经本网协议授权不得转载、链接、转贴或以其他方式复制发表,违者本站将依法追究责任。
举报理由选择
确定
高考直通车官网

哇哦!快加入高考直通车APP,发现更多精彩内容,与学霸一起交流学习吧!