根据《省教育厅关于做好2026年湖北省普通高等学校专升本工作的通知》(鄂教高函〔2026〕2号)精神,结合我校普通招生培养目标和要求,特制订本简章。
(一)应届高职(专科)毕业生。2026年湖北省普通高校普通全日制高职(专科)应届毕业生,能如期取得专科毕业证书(简称“普通考生”),报考专业应与专科毕业专业相同或相近。
(二)退役大学生士兵
遵守中华人民共和国宪法和法律,服役期间没有受到部队相关处分;在湖北省应征入伍;普通高校全日制高职(专科)毕业生及在校生(含高校新生)应征入伍,退役后完成高职学业。
符合条件的考生只能参加一次普通专升本考试(含已录取未报到、延期毕业考生等)。
(一)招生计划:具体招生计划数请关注后续公告
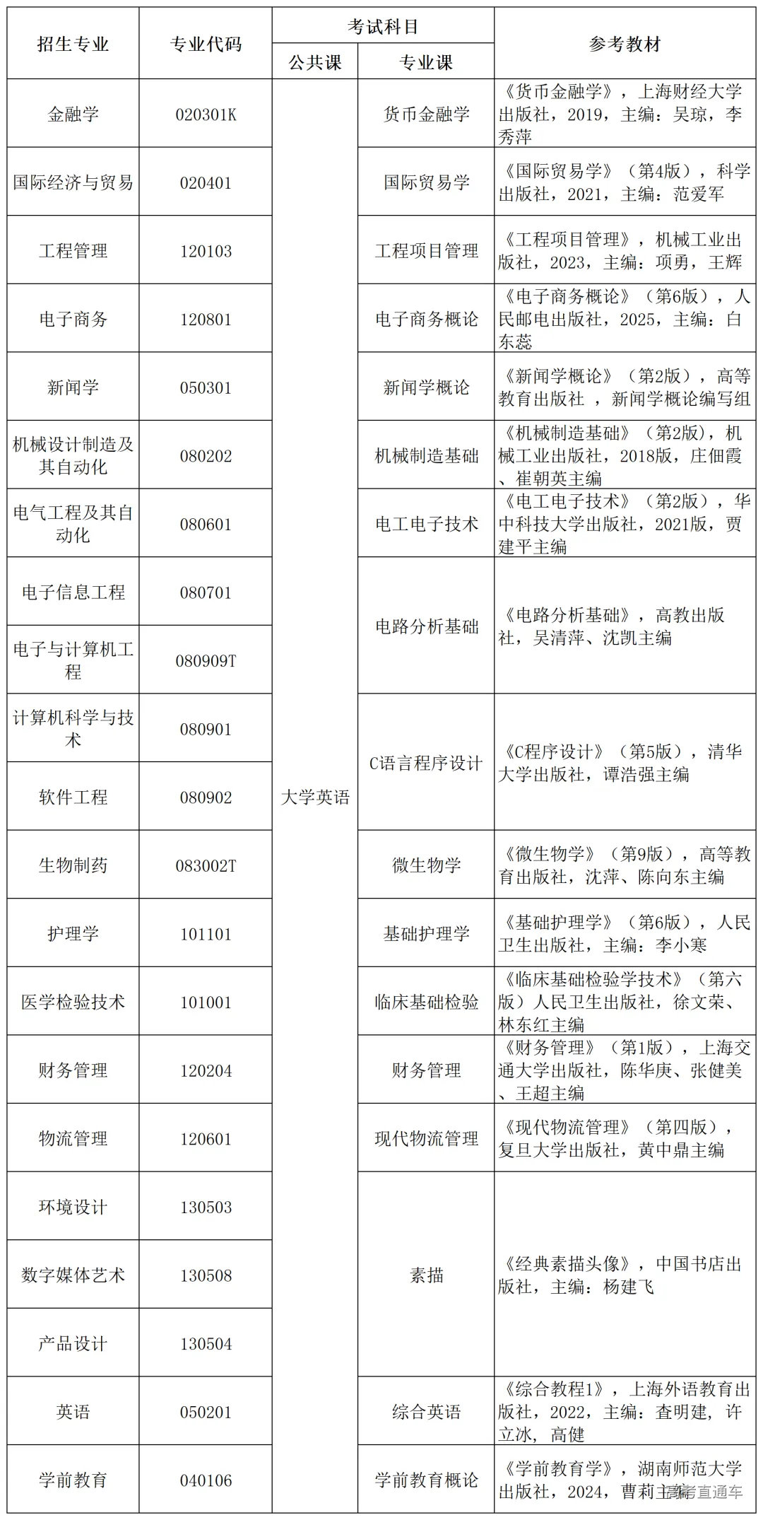
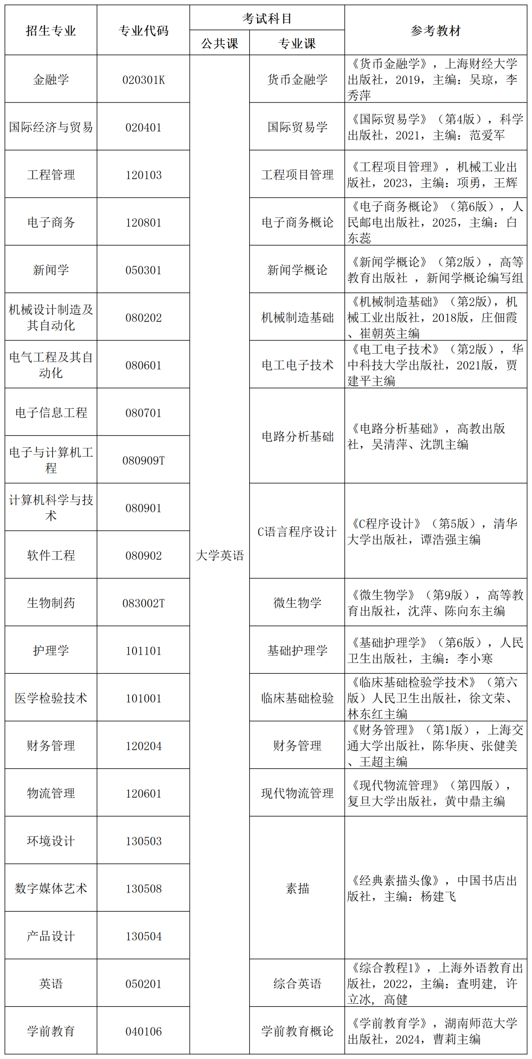
(二)普通考生招生专业考试科目与参考教材

(三)退役大学生士兵,遵循专业相同或相近原则,可选择报考以上一个专业。免除文化课考试,只参加学校组织的退役大学生士兵综合考查,考查内容为:文学素养、时事政治、法律基础、军事理论四部分。荣立三等功及以上的考生可免于参加退役大学生士兵综合考查。
(四)专业计划调整
按照省教育厅规定,普通考生类别内的计划不在不同专业间调整。普通计划报考人数不足的计划空余量在补录中执行。退役大学生士兵计划不调整到其他类别计划使用。
(一)报名平台
符合报名资格条件的考生于2026年3月10日8:00-3月13日20:00,登录湖北省普通高等学校专升本报名平台(以下简称“报名平台”,网址为http://zsb.e21.cn)进行网上报名。
(二)志愿填报
1、每个考生限报我校1个相关本科专业。考生报考时请确认本人是否符合我校专业的报考条件。按要求如实填写《2026年湖北省普通高等学校专升本报名申请表》,按页面提示上传符合要求的本人电子照片文件、居民身份证正反面、学籍证明材料(在线学籍验证报告或毕业证书)。考生对其提供的信息和资料真实性、准确性和完整性负责,并承担相应责任。
2、报考护理学专业的考生,其专科阶段所学专业是护理专业或助产专业。
3、符合报名资格条件的退役大学生士兵登录报名平台,须在“入伍地证明”材料一栏上传经批准入伍地县级人民政府征兵办公室签字盖章和考生本人签字的预报名表,同时上传本人照片、身份证、退出现役证、普通全日制专科毕业证书(应届毕业生提供学籍证明)、立功受奖证明等材料;填报要求同普通考生一致。普通考生不需参加预报名;未参加预报名的退役大学生士兵不能填报退役大学生士兵志愿。
4、符合招生对象及报名条件的考生只能从“普通考生”、“退役大学生士兵”两种类型中选择其中一种类型报考。
(三)考生须知
1、所有报名考生通过“学信网”手机APP对本人学籍学历信息进行核查。所有考生在报名前须先完成“学信网”手机APP下载和学籍学历核查及信息更正工作,核准无误后方可在普通专升本报名平台进行报名,对未进行核查或核查发现信息与本人信息不一致且在报名前未完成信息更正更新的考生,报名平台将禁止该类考生报名,请信息不一致的考生及时联系学校学籍管理部门。
2、报名期间(即3月10日至3月13日)考生可查看各高校各专业招生计划和报考人数信息,自行决定是否调整报考志愿。报考人数统计信息每天中午12:00更新一次。
3、填报志愿结束后,学校将对考生的志愿信息进行审核,考生志愿信息审核未通过的考生可在规定时间内更正一次志愿信息。
4、逾期未缴纳报名考试费的考生,视为自动放弃考试资格。报名考试费缴纳后,无论参加考试与否,一律不再退费。
5、照片要求:照片大小不超过480px×640px,文件格式为jpg,文件大小不超过40K。
(四)网络报名流程
1、普通考生报名流程
网络报名总体时间为2026年3月10日至3月19日。具体时间如下:
(1)填报志愿(3月10日8:00-3月13日20:00)
(2)学校进行专业志愿审核及考生查阅审核结果(3月14日8:00-3月17日20:00)
(3)未通过专业审核的考生更正志愿(3月18日8:00-20:00)
(4)学校对更正志愿的考生进行专业志愿终审(3月19日8:00-20:00)
(5)打印报名表(3月14日8:00-3月22日20:00)
2、退役大学生士兵报名流程
网络报名总体时间为2026年2月25日至3月19日。具体时间如下:
(1)预报名通过的考生填报志愿(3月10日8:00-3月13日20:00)
(2)学校进行专业志愿审核及考生查阅审核结果(3月14日8:00-3月17日20:00)
(3)未通过专业审核的考生更正志愿(3月18日8:00-20:00)
(4)学校对更正志愿的考生进行专业志愿终审(3月19日8:00-20:00)
(5)打印报名表(3月14日8:00-3月22日20:00)
(五)资格审核与确认
1、学校对普通考生本人身份证、《教育部学籍在线验证报告》(考生可注册并登录“中国高等教育学生信息网”选择学历查询申请在线验证报告)、教务处加盖公章的学生成绩单(有不及格科目的还需提供能如期毕业的证明)、《2026年湖北省高校普通专升本学生报名申请表》和报名费等信息进行审核确认。
2、学校对退役大学生士兵考生本人身份证、《教育部学籍在线验证报告》(考生可注册并登录“中国高等教育学生信息网”选择学历查询申请在线验证报告)、毕业证(应届毕业生提供学籍证明)、《应征公民入伍批准书》、《退出现役证》、入伍地证明、预报名表(系统自动生成)、《2026年湖北省普通高等学校退役大学生士兵专升本申请表》(系统自行生成)和报考缴费情况进行审核确认。
3、学校对申请免试就读的退役大学生士兵本人身份证、《教育部学籍在线验证报告》、毕业证、《应征公民入伍批准书》、《退出现役证》、《2026年湖北省退役大学生士兵普通高校专升本免试申请表》、服役期间立功证书等相关证明材料进行审核确认。
4、确认时间:2026年3月20日。采取现场确认的方式,学生务必本人到场进行确认。(具体场地安排请关注教务处网上公告)
(六)准考证打印时间:2026年4月10日至4月17日。考生登录网站进行打印准考证。网址:http://www.wdu.edu.cn/gljg/jwc/
根据省教育厅文件精神,资格审核将贯穿报名、考试、录取、报到等招生工作全过程,在整个普通专升本各工作环节中,一旦发现发生有弄虚作假,违规违纪行为,一律取消考生报名、考试、录取资格。
(一)普通考生考试时间:2026年4月17日
上午:大学英语 9:00-11:00
下午:专 业 课 13:00-14:30
(二)退役大学生士兵考查时间:2026年4月17日
下午:退役大学生士兵综合考查 13:00-14:30
(三)考试地点
武汉东湖学院(考生凭二代身份证、准考证参考,具体时间和考场可见准考证或教务处网上公告)
(四)考试方式:采取闭卷笔试方式
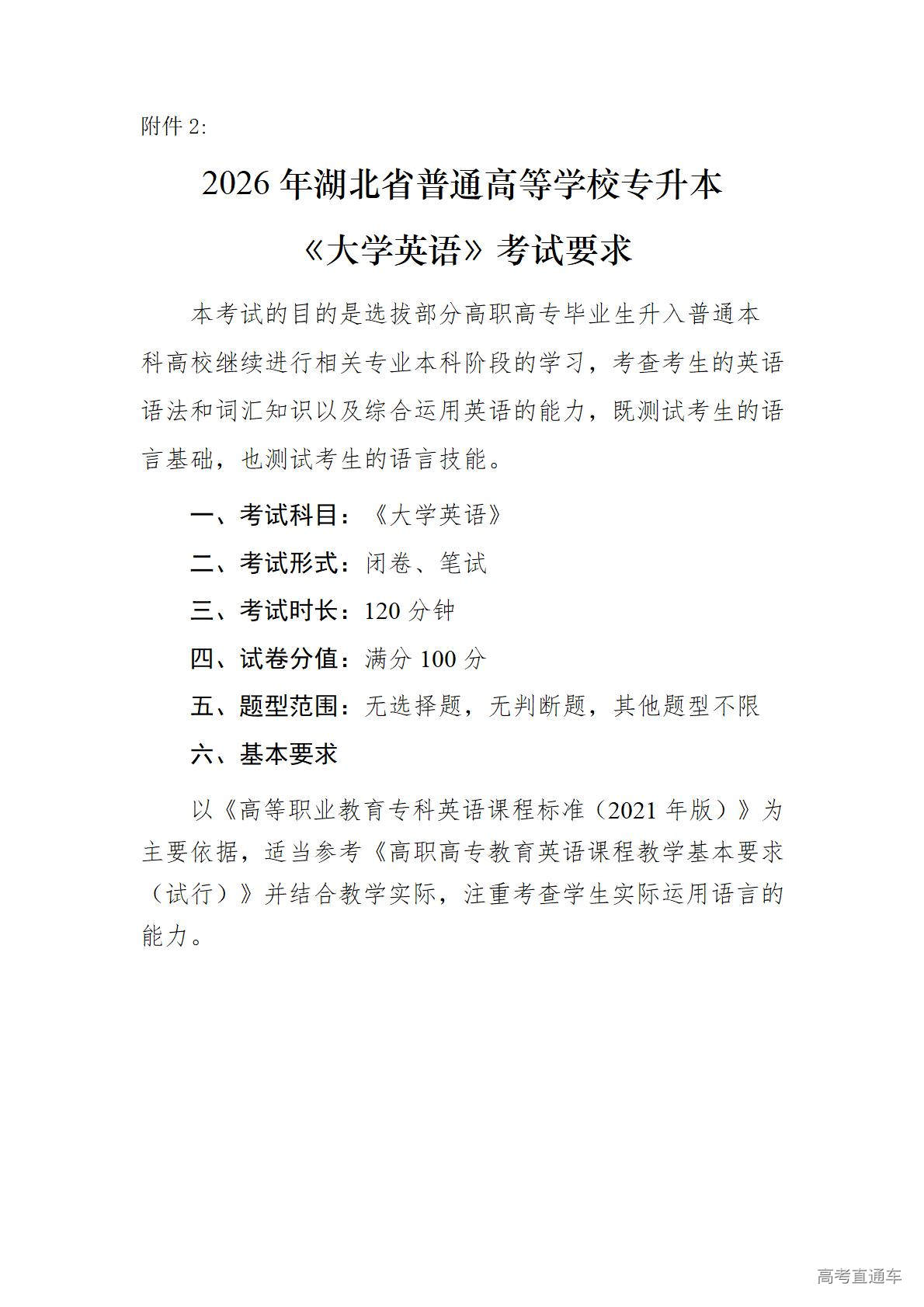
1、大学英语;总分为100分,时长为120分钟;
2、专业课程:总分为100分,时长为90分钟。
3、退役大学生士兵综合考查:总分100分(其中文学素养20分,时事政治30分,法律基础30分,军事理论20分),时长为90分钟
4、所有考试科目均无选择题,无判断题,其他题型不限。
(五)考试组织
1、考场设置:考试安排在标准化考场进行。
2、参考要求:考生入场时,须进行身份验证和安全检查,严禁替考。严禁将手机等电子设备带入考场。考试时段全程开启视频监控及手机信号屏蔽系统,严查利用高科技舞弊与考试违纪行为。
3、违纪处理:考生应诚信考试,对考生考试违规违纪行为,将按照国家教育考试相关法律法规和学生管理规定进行处理。
(六)成绩发布与复查
1.专业课成绩查询时间及复核受理时间
2026年4月24日16:00
2.总成绩(专业课+英语)查询时间及复核受理时间
2026年5月9日16:00
3.总成绩(专业课+英语)复核受理截止时间
2026年5月12日上午
(一)普通考生录取
1、录取:学校根据考生的各科目考试的总有效成绩,在考生计划内从高分到低分依次排序,择优录取。作弊、违规、缺考、卷面成绩0分等,视作无效成绩。总分相同时,按英语成绩从高分到低分依次录取。
2、补录:如有未完成的普通考生计划,将在第一轮录取结束后进行补录。未完成的普通考生计划,由省教育厅统一在专升本报名平台公布。第一轮未被录取的考生,可根据补录计划按照学校招生简章要求进行补录报名。第一轮已被录取的考生不得再参加补录报名。学校将按招生简章规定和大学英语科目成绩对报名参加补录的考生从高分到低分依次录取。
(二)退役大学生士兵录取
1、录取:依据考生综合考查有效成绩,从高分到低分依次录取。作弊、违规、缺考、卷面成绩0分等,视作无效成绩。申请免试的退役大学生士兵,由我校负责资格审查,核实无误后按相关规定进行录取。
2、补录:如我校已完成招生计划,不再进行补录。如有未完成的退役大学生士兵计划,由省教育厅统一在专升本报名平台公布,按相关规定进行补录。第一轮未被录取的考生,可根据补录计划按照我校招生简章要求进行补录报名。第一轮已被录取的考生不得再参加补录报名。我校结合补录报名情况,对考生进行综合评价,择优录取。
(三)学校将在正式录取前公布单科最低录取控制线。应届毕业生考生在7月31日前未取得专科毕业证书的,取消录取资格。
(四)公示
学校将对拟录取考生名单在学校网站上公示,公示时间为7天。
(一)报名考试费:按照省物价部门批准的标准,普通考生每人80元,退役士兵考生每人50元。申请免试就读的大学生退役士兵免交报名考试费。
(二)学费:专升本学生入学后的收费项目和标准与我校被学校录取的2026年普通专升本学生,入学后的收费项目和标准与学校2024级同一专业全日制普通本科生一致。
(一)入学资格审核:经学校录取和省教育厅备案通过后,学校寄发录取通知书。考生持本人身份证原件和复印件、录取通知书及本人专科毕业证原件和复印件(退役大学生士兵需同时携带退出现役证原件和复印件)按录取通知书的要求,在规定的期限到校办理入学手续。学校将在报到时对新生入学资格进行审查,审查合格的办理入学手续,予以学籍注册。逾期未到校报到的考生,视其自动放弃入学资格。审查发现考生信息等证明材料与本人实际情况不符或者有其他违反国家招生考试规定情形的,取消入学资格。退役大学生士兵凡录取后未报到、自行放弃入学资格的,此后不再享受免试专升本政策。
(二)档案管理:被录取的考生,将在新生入学报到后统一调取档案,此前请勿寄送至学校。
(三)学籍管理:所有专升本学生(含退役大学生士兵)为学校普通全日制学生,相关档案需转入学校,入学后不得采取非全日制学习形式就读,不得转专业和转学。
(四)培养模式:专升本考生学制两年,实行单独编班或编入本科三年级同专业班级组织教学,按普通全日制本科学生的要求管理。
(五)证书管理
1、普通专升本学生修完本科学业,成绩合格,达到毕业要求者,由我校颁发高等学校普通本科毕业证书,毕业证书内容按照国家规定填写:“在本校XX专业专科起点本科学习”,毕业证书的学习起止时间按进入本科阶段的实际时间填写。
2、普通专升本学生达到学校学位授予要求的,可申请授予学士学位。
(六)普通专升本学生在校期间与其他本科生一样享受奖学金、助学金。
(七)就业政策
普通专升本学生就业按国家有关普通全日制本科毕业生的就业政策执行。
联系电话:027-81931038 027-81931175 027-81931022
举报电话:027-81931029
通信地址:武汉市江夏区文化大道301号武汉东湖学院教务处
邮政编码:430212
网址:
http://www.wdu.edu.cn/gljg/jwc/
乘车路线:
1、武昌火车站乘地铁7号线到大花岭站下车步行10分钟左右即到。
2、武昌火车站乘901路公交车到武昌大道金樱街口站下车步行10分钟左右即到。
3、武昌火车站乘908路公交车到文化大道联投龙湾公园站下车即到。
附件可下载:
2、2026年湖北省普通高等学校专升本《大学英语》考试要求.docx
附件:
1、2026年普通专升本报名学籍学历信息核查流程
2、2026年湖北省普通高等学校专升本《大学英语》考试要求
3、武汉东湖学院2026年普通专升本招生专业简介











