01 院校全称:上海外国语大学贤达经济人文学院
02 就读校址: 崇明校区:上海市崇明区东滩大道999号 虹口校区:上海市虹口区东体育会路390号 除数字媒体艺术、环境设计、学前教育、音乐学专业录取新生就读校区为虹口校区外,其他专业录取新生就读校区均为崇明校区。 03 层次:本科 04 办学类型:普通高等学校 民办高等学校 独立学院 05 颁发学历证书的院校名称及证书种类: 院校名称:上海外国语大学贤达经济人文学院 证书种类:修学期满,符合毕业要求,颁发上海外国语大学贤达经济人文学院的专科起点升本科毕业证书 06 院校招生管理机构: 上海外国语大学贤达经济人文学院招生委员会是我校招生工作的最高决策机构,统一领导学校招生工作;上海外国语大学贤达经济人文学院招生办公室是我校组织和实施招生工作的常设机构,负责学校“专升本”招生的日常工作;上海外国语大学贤达经济人文学院招生工作监察小组是我校招生工作纪检监察机构。 07 招生计划及说明: (一)普通类招生专业和计划: (二)高本贯通专业及计划: (三)高本贯通专业及计划: 注:高本贯通转段考试仅限上海工商外国语职业学院日语(商务方向),上海科学技术职业学院旅游管理专业具有转段资格的高职阶段三年级学生报考。 各专业无男女比例限制;入学后德语专业教学语种为德语和英语;法语专业教学语种为法语和英语;西班牙语专业教学语种为西班牙语和英语;日语专业教学语种为日语;朝鲜语专业教学语种为朝鲜语;其他专业教学语种为英语。
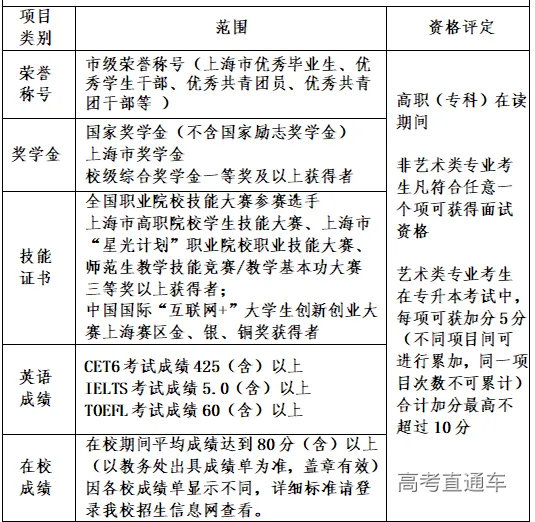
08 选拔对象: (1)符合《上海市教育委员会关于做好2025年本市部分普通高校招收“专升本”新生工作的通知》(沪教委学〔2025〕6号)关于“专升本”报名条件规定的考生,可报考我校2025年“专升本”。 (2)普通类考生须持有大学英语四级考试达425分(含)以上成绩单,小语种须持有大学英语四级考试达320分(含)以上成绩单(艺术类考生不做要求)和高等学校计算机等级考试一级证书,对于没有高等学校计算机等级考试一级证书(全国或上海)的报名考生,须参加学校组织的相应计算机一级应用能力考试并合格,方能参加录取(考试时间另行通知),成绩不计入总分。 (3)报考我校小语种、相关艺术类和学前教育(双语班)专业有专业对口要求,专业对口要求及专业代码查询详见我校招生信息网公告。 (4)高职(大专)非学前教育专业毕业,且持有教师资格证(学前教育)报考我校学前教育专业的考生,须于2025年3月14日前将教师资格证照片或扫描件发送电子邮件:zsb@xdsisu.edu.cn 递交学校审核,原件2025年4月12日考试当天由考生带至学校备查。未按时提交或学校验证不通过的考生将不予进行网上资格审核。 (5)报考我校英语(商务方向)专业的考生,CET4考试成绩需达500分(含)以上,或 CET6考试成绩达425分(含)以上。 (6)报考我校除日语、德语(双语班)、法语(双语班)、西班牙语(双语班)、朝鲜语、数字媒体艺术、环境设计、音乐学(音乐教育方向)专业外其他专业,且专科(高职)学习期间教学语种为非英语的考生。经市教委审批同意参加“专升本”,其英语四级认定为及格成绩(425分),入学后我校教学语种为英语。 (7)凡在世界技能大赛中获奖的中国国家代表队选手且符合上海市教委文件规定专升本报名条件的高职(大专)毕业生可保送至我校相应本科专业。具体保送要求按《教育部办公厅关于做好有关高校保送录取世界技能大赛获奖选手工作的通知》(教学厅【2020】3号)执行。 09 身体健康状况要求: 以教育部、原卫生部和中国残疾人联合会印发的《普通高等学校招生体检工作指导意见》及有关补充规定为依据,考生须据实上报健康状况。若隐瞒病情病史,我校将按照本校学籍管理规定中有关退学与休学的规定执行。 10 测试办法: (一)统一网上报名流程: 2025年3月18日9:00-21:00和3月19日9:00-12:00,考生可登录“上海招考热线网站”(www.shmeea.edu.cn)进行报名和填报志愿。缴费时间为:2025年3月30日9:00-22:00和3月31日9:00-15:00。在规定时段内未完成报名、志愿填报及缴费视为放弃。 (二)优秀毕业生资格审核登记: (1)审核对象 所有符合项目的考生均须进行资格审核登记,非艺术类专业优秀毕业生将进行现场面试;艺术类专业【含数字媒体艺术、环境设计、音乐学(音乐教育方向)】优秀毕业生实行考试加分政策,需要加试本校组织计算机应用能力测试的考生,不可参加优秀毕业生评定。具体对象详见 2025年优秀毕业生面试、加分与资格评定一览表 (2)登记时间 符合条件的考生须先通过我校资格审核,资格审核登记时间为2025年3月19日—21日。进行登记的考生必须为填报我校志愿考生,未填报我校志愿考生登记无效。 (3)登记流程 详见我校招生网公布的测试方案。 (4)预审公示 经学校预审,优秀毕业生面试名单及时间将于2025年4月2日17:00后在我校招生信息网公示,由考生自行查看,不再另发书面通知。 (5)审核面试 2025年4月6日,通过学校预审的优秀毕业生,持本人身份证入场,根据要求完成面试。考生须持自行报送证明材料原件入场,进行备查。 (6)名单公示 面试合格名单将于2025年4月9日12:00后在我校招生信息网公布,由考生自行查看,不再另发书面通知。面试合格考生无需参加“专升本”统一考试,直接予以录取;未通过面试的考生可继续参加“专升本”统一考试,根据录取规则择优录取。 (三)“专升本”统一考试时间 2025年4月12日上午9:00 (四)考试科目及时间 详见学校招生信息网 11 录取规则: (一)优秀毕业生面试录取 非艺术类专业【除数字媒体艺术、环境设计、音乐学(音乐教育方向)】不超过公布计划数50%的计划将用于优秀毕业生录取,同分情况按考生英语四级成绩高低排序,择优录取。 所有符合项目的优秀毕业生均须通过我校的资格预审,非艺术类专业优秀毕业生如未通过面试可继续参加“专升本”统一考试,根据录取规则择优录取;艺术类专业【含数字媒体艺术、环境设计、音乐学(音乐教育方向)】优秀毕业生实行考试加分政策,详见“测试办法”栏目。 (二)“专升本”统一考试录取 1.其余计划依据“专升本”统一考试总分高低排序,按招生计划,择优录取。 2.作为录取依据的总分为我校自主招考科目的成绩,各专业自主招考科目成绩的总分均为150分。 3.同分规则:自主招考科目总分相同,按考生英语四级成绩高低排序,择优录取。 4.如专业之间报考情况不平衡,则由校方根据实际情况在专业之间调整招生计划。 (三)退役士兵考生录取 所有填报我校志愿且进档退役士兵考生,学校按照《上海市教育委员会关于做好2025年本市部分普通高校招收“专升本”新生工作的通知》(沪教委学〔2025〕6号)相关规定,予以录取至相关专业。 退役士兵考试地点为上海杉达学院(具体安排详见准考证)。 退役士兵录取规则:遵循专业志愿顺序,按投档成绩由高到低排序。 (四)所有录取新生需凭我校《录取通知书》和专科段《毕业证书》报到注册,若新生无专科段《毕业证书》,则我校《录取通知书》自动失效。 12 收费标准: 学费标准 1.英语、日语、朝鲜语、金融学、国际经济与贸易、会计学、工商管理、旅游管理、文化产业管理、广告学专业:每生每学年38000元【沪教委民(2015)4号】 2.学前教育(双语班):每生每学年45000元【沪教委民(2015)4号】 3.德语(双语班)、法语(双语班)、西班牙语(双语班)、会展经济与管理(双语班):每生每学年56000元【沪教委民(2015)4号】 4.数字媒体艺术、环境设计、音乐学(音乐教育方向)、英语(商务方向)、会展经济与管理(全英语教学班)专业:每生每学年68000元【沪教委民(2015)4号】 住宿费标准 崇明校区:六人间5500元/生/学年;四人间6900元/生/学年 虹口校区:6900元/生/学年 收费依据【沪教委民(2015)4号】(收费标准由民办院校自主确定) 报名考试费标准 (1)报名费:14元/生(沪财预(2002)8号) (2)考试费:26元/科(沪财预(2002)8号) (3)需加试学校计算机一级应用能力考试的考生另收26元/科(沪财预(2002)8号) 13 资助政策: 我校认真执行国家和本市相关学生资助规定,被本校录取的家庭经济困难学生可通过“绿色通道”申请入学,入学后可按规定申请国家奖学金、国家励志奖学金、上海市奖学金、国家助学金、国家助学贷款、勤工助学岗位、特殊困难补助和学费减免等。我校承诺:确保被本校录取的学生不因家庭经济困难而辍学。 14 监督机制及举报电话: 我校“专升本”招生全程接受本校纪委监察处监督。 举报电话:021-51278238 15 网址及联系电话: 学校官网:https://www.xdsisu.edu.cn/ 招生办官网:https://zhaoban.xdsisu.edu.cn/ 咨询电话:021-51278024,51278025 微信公众号:贤达招生 16 其他须知: 除数字媒体艺术、环境设计、学前教育、音乐学专业录取新生可向学校申请走读外,其他专业录取新生须住读。 上海外国语大学贤达经济人文学院正在进行独立学院转设相关工作,专升本考试招生预录取的考生入学时以教育部批准的校名为准。



