广东科技学院2023年“3+证书”中职升本科招生专业分别为:汽车服务工程、机器人工程、视觉传达设计、服装设计与工程;各专业招生计划50人,共有招生计划200人,具体信息如下:
01 招生专业和计划
02 报考条件
(一)报考对象
符合广东省2023年普通高考报名条件且参加了2023年普通高等学校招收中职毕业生“3+证书”考试统一文化科目考试的中等职业学校(含职业高中、成人中专、技工学校)应往届毕业生。
(二)中职就读专业及证书要求
(三)填报志愿
报考我校“3+证书”考试汽车服务工程、机器人工程、视觉传达设计、服装设计与工程专业的考生,全省统一文化科目考试总分须达到省招生办划定的本科批次最低录取最低控制分数线,且须在“3+证书”考试本科批次志愿填报我校。志愿填报具体时间要求详见广东省招办通知。
(四)学校职业技能测试报名
报考我校“3+证书”考试汽车服务工程、机器人工程、视觉传达设计、服装设计与工程专业的考生,还需参加我校自行组织的职业技能测试。未填报我校志愿的考生不得报名参加我校职业技能测试。
03 职业技能测试安排
1.报名
已填报我校志愿的考生,请于〔根据广东省招生办规定的2023年春季高考志愿填报时间安排写明具体日期〕期间报名参加我校2023年“3+证书”考试职业技能测试。按要求准确、完整地填写《广东科技学院2023年“3+证书”考试专业职业技能测试报名表》(附件1),并以“考生姓名+职业技能测试”命名,同时将以下材料的电子文件用电子邮件附件方式直接发到电子邮箱(wenhuangying@163.com)进行报名。
考生需提供以下材料:
①1寸彩色照片1张
②《广东省2023年普通高等学校招收中等职业学校毕业生统一考试准考证》
③《广东省2023年普通高等学校招收中等职业学校毕业生统一考试成绩证明》
④《在校生证明》(应届毕业生)或毕业证(往届毕业生)
⑤证书:专业技能课程证书(或全国计算机等级证书、全国英语等级证书、职业资格证书、“1+X”证书)
注:以上②③④⑤材料需提交扫描件各一份,须确保资料真实、完整、清晰
2.报名资格审查
学校将对考生的报考资格进行审查,资格审核的结果于〔根据广东省招办规定的2023年春季高考志愿填报时间安排写明具体日期〕通知考生。
3.缴费
缴费标准及方式:参照专业技术测试课程证书考试收费标准(粤价函〔2003〕12号和粤价函〔2003〕63号)执行,每人175元。
(1)缴费时间:〔根据广东省招办规定的2023年春季高考志愿填报时间安排写明具体日期〕。
(2)缴费方式
资格审核合格的考生可通过以下方式缴费:
扫描支付宝二维码,完成缴费(缴费流程及事项上传至QQ群653471372);

QQ群二维码 缴费二维码(支付宝)
(务必备注姓名+专业)
缴费成功后,学校发放职业技能测试的准考证(PDF文件)至考生的电子邮箱,考生及时打印准考证。
职业技能测试由学校组织实施,具体安排如下:
(一)考试时间:2023年4月2日
(二)考试地点:广东省东莞市松山湖生态园东园大道(广东科技学院松山湖校区)
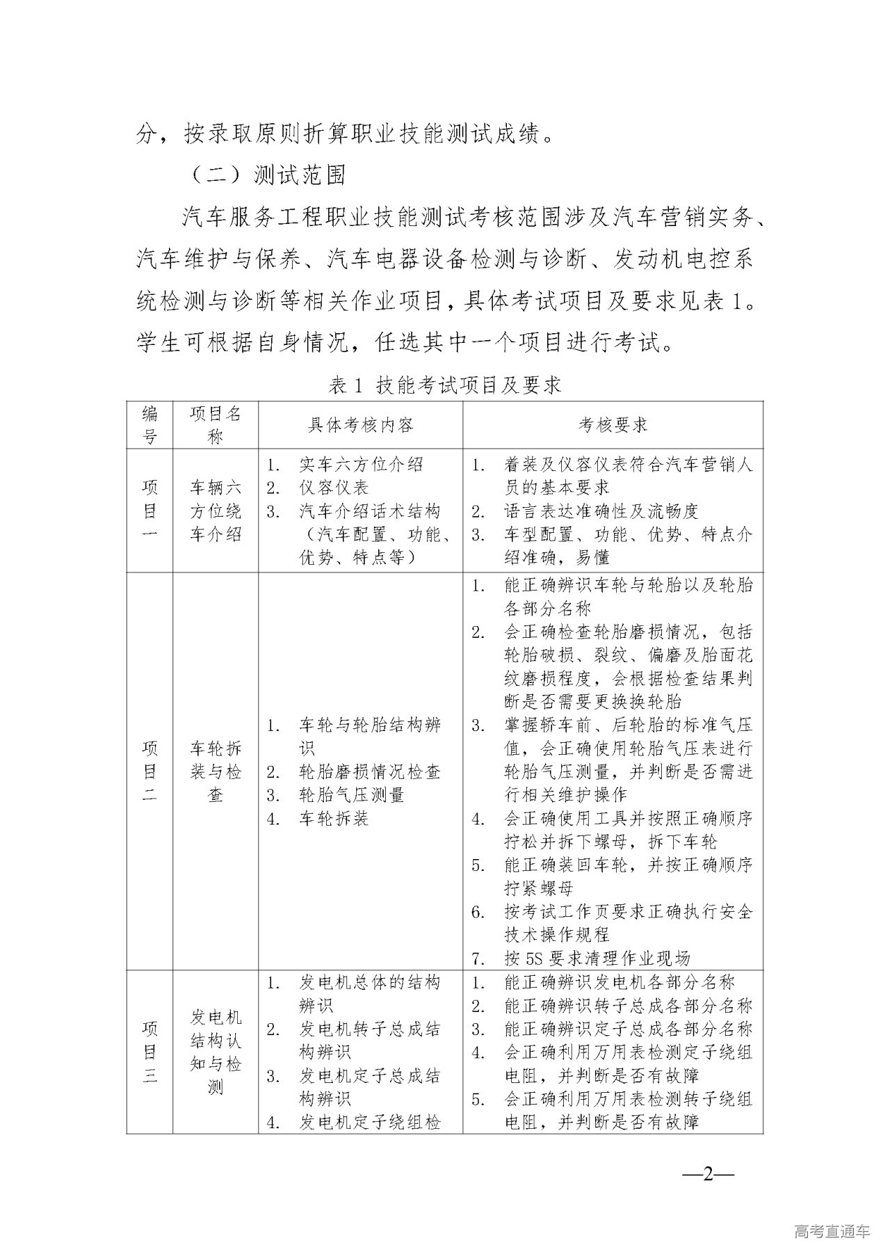
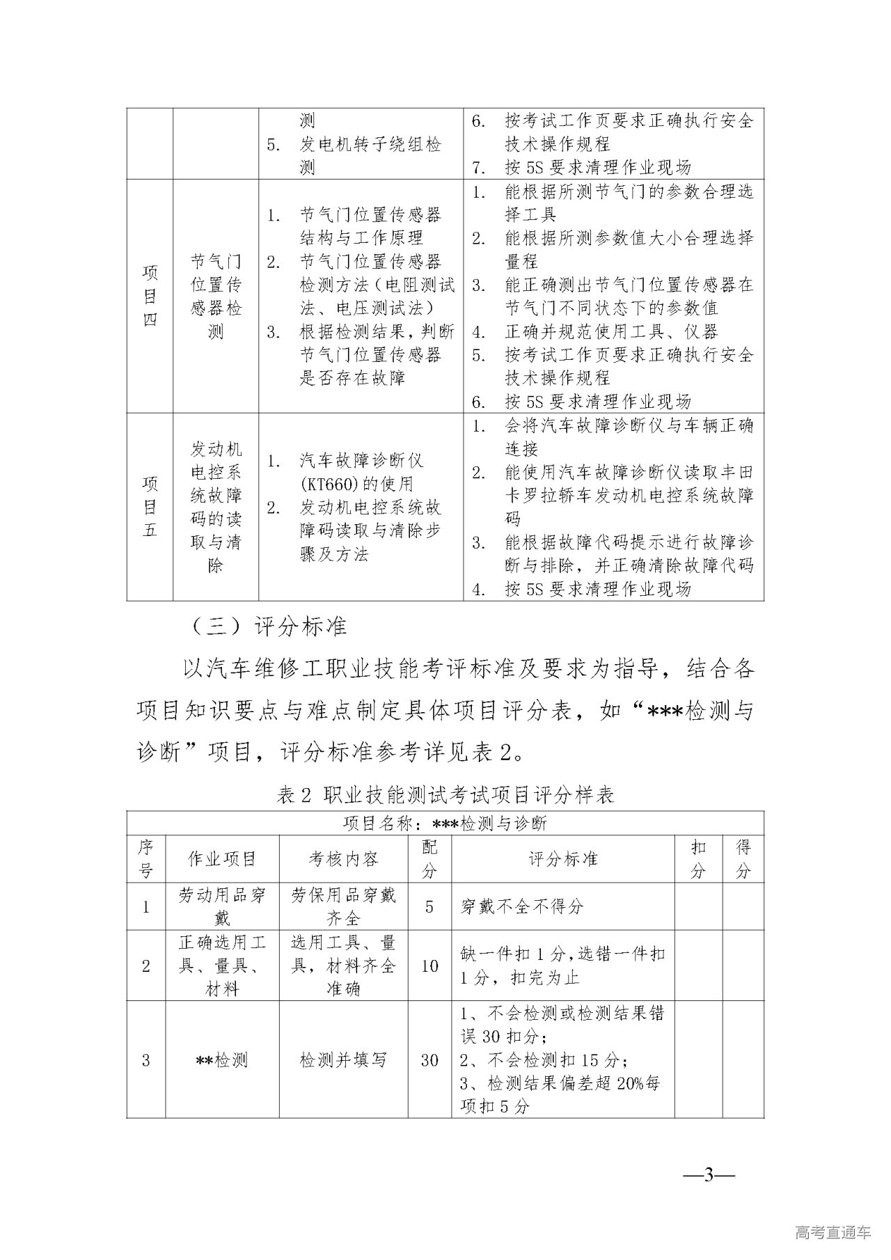
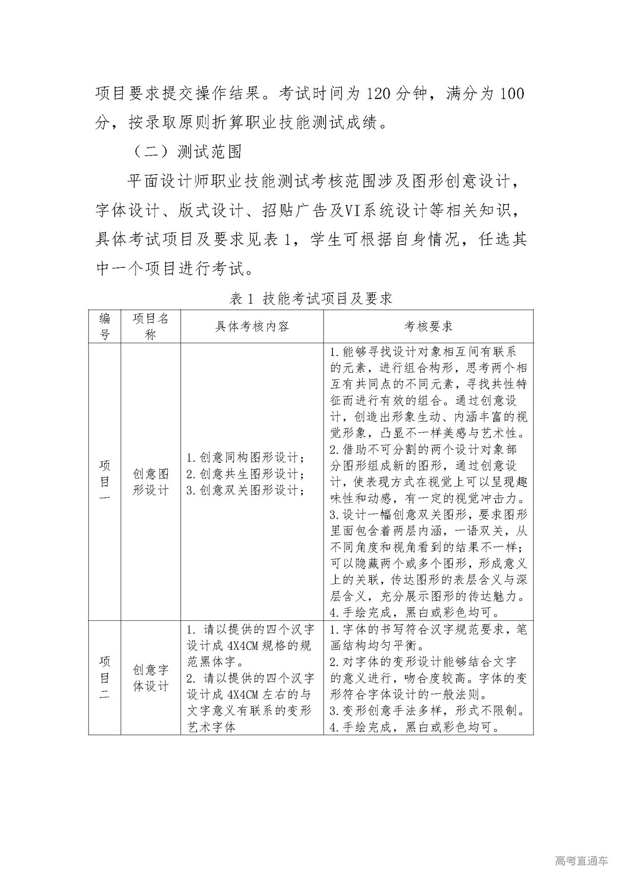
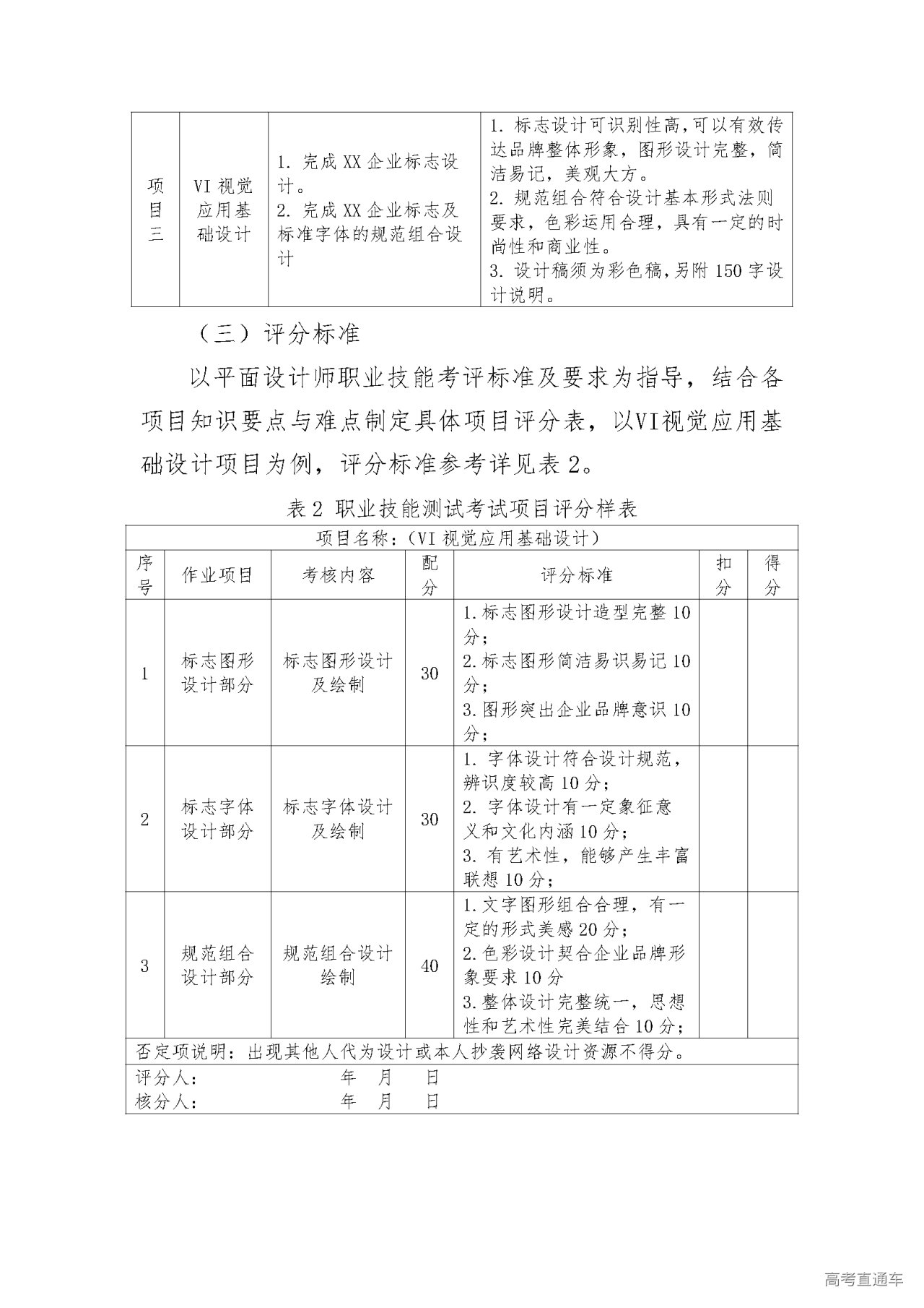
(三)职业技能测试内容、测试规则等详见《广东科技学院2023年“3+证书”汽车服务工程专业职业技能测试大纲》;《广东科技学院2023年“3+证书”机器人工程专业职业技能测试大纲》;《广东科技学院2023年“3+证书”视觉传达设计专业职业技能测试大纲》;《广东科技学院2023年“3+证书”考试服装设计与工程专业职业技能测试大纲》。
(四)学校划定职业技能测试合格线,公示职业技能测试合格考生名单。
04 录取原则
(一)全省统一文化科目成绩达到省招办划定的本科批次录取最低控制分数线,符合学校招生专业对应的证书要求且中职就读对口专业、职业技能测试合格的考生,学校将按照5:4:1的比例合成考生总分;满分450分,其中全省统一文化科目考试成绩占50%、职业技能测试成绩占40%、技能证书折算成绩占10%。综合成绩计算办法:全省统考文化成绩总分×50%+职业技能测试成绩总分(百分制)×4.5×40%+技能证书折算成绩。
教育部考试中心组考和颁发的“全国计算机等级证书”和“全国英语等级证书”按以下等级对应方式计入:一级及以上对应45分。
人社部门职业技能鉴定考核机构(或授权)组考和颁发的中级以上(含中级)职业资格证书按以下等级对应方式计入:中级(国家职业资格四级)以上对应45分,中级(国家职业资格四级)对应40分。
广东省教育考试院组考和颁发的专业技能课程证书考试等级成绩按以下等级对应方式计入:A级对应45分,B级对应40分,C级对应35分,D级对应30分,E级对应25分。
“1+X”证书初级以上(含初级)职业资格证书按以下等级对应方式计入:高级对应45分,中级及以下对应40分。
注意:
(一)同时拥有专业技能课程证书、全国计算机等级证书、全国英语等级证书、职业资格证书、“1+X”证书中的两种或以上,则取等级最高的证书计入总分。
(二)学校依据考生合成总分从高到低择优录取。考生合成总分相同时,依次按职业技能测试成绩、文化科目考试成绩和技能折算成绩从高到低择优录取。
05 其他
(一)考生应对其提供的材料负责。若发现弄虚作假的行为,一经查实,依据《国家教育考试违规处理办法》(教育部令第33号)和《普通高等学校招生违规行为处理暂行办法》(教育部令第36号)严肃处理。
(二)本方案由广东科技学院招生办公室解释。若省招办关于“3+证书”招生录取政策有所调整,则按新的政策执行。
06 联系方式
广东科技学院招生咨询组电话:0769-86211666、777、999
广东科技学院监督信访组电话:0769-86211555
广东科技学院地址:
南城校区:广东省东莞市南城区西湖路99号
松山湖校区:广东省东莞市松山湖生态园东园大道
广东科技学院招生办公室地址:广东省东莞市南城区西湖路99号创业楼301室
学校网址:https://zs.gdust.edu.cn/


















