根据《教育部办公厅关于做好2022年普通高校部分特殊类型招生工作的通知》(教学厅〔2021〕7号)等有关文件规定,制定2022年高水平运动队招生简章。具体如下:
一、招生计划
二、招生专业
国际经济与贸易、工商管理、新闻传播学类。
三、报名条件
(一)男子篮球(满足以下条件之一):
1.获得国家二级运动员(含)以上证书且高中阶段在省级(含)以上比赛中获得集体项目前三名的主力队员。
2.获得国家二级运动员(含)以上证书且高中阶段在全国或国际比赛中获得集体项目前八名的主力队员。
(二)田径:
1.100米、200米项目报考考生须获得国家一级运动员(含)以上证书且高中阶段在省级(含)以上比赛中获得前三名或全国比赛前八名的运动员。
2.其他项目报考考生须获得国家二级运动员(含)以上证书且高中阶段在省级(含)以上比赛中获得前三名或全国比赛前八名的运动员。
(三)其他要求:
1.考生根据自身情况从招生计划所列的文化课单独考试、高考成绩达到二本线65%、高考成绩达到二本线等三个类别中选择其中一个报考。
2.每人限报一个具体位置(小项),考生所持本人运动员技术等级证书中的运动项目应与报考的运动项目一致(其运动小项也须对应一致,田径项目须严格对应,报考全能项目的考生所持运动员等级证书应为全能项目所含项目的等级证书)。
3.凡报考我校高水平运动队的运动员必须为生源省份招生考试机构公示名单中所列考生。
4.考生所持本人运动员技术等级证书须在中国运动文化教育网“运动员技术等级综合管理系统”中可查询核验。
5.报考文化课单独考试类别的考生须获得国家一级运动员(含)以上证书。
四、网上报名
(一)报名时间:2022年2月14日8:00至2月18日17:00
(二)报名平台:教育部阳光高考特殊类型招生报名平台(https://gaokao.chsi.com.cn/zzbm/)
(三)上传材料包括:
1.《湖南大学2022年高水平运动队申请表》(报名系统自动生成);
2.运动员等级证书;
3.居民身份证(正反面);
4.主力运动员资格认定证明(团体项目考生提供,须由考生所在中学出具并加盖学校公章);
5.比赛成绩证书、获奖证书、参赛秩序册封面及本人名字所在页。
(四)报名要求:
1.《湖南大学2022年高水平运动队申请表》中每一页均须考生本人签字、中学负责人签字和加盖学校公章。
2.网上报名信息及上传材料须真实、清晰、完整,否则报名无效。
3.主力运动员资格认定证明模板见附件。
五、选拔程序
(一)初审
我校组织专家对考生提交的申请材料进行初审,初审结果将于2022年2月23日17:00前在湖南大学本科招生网公布。
(二)网上缴费和打印准考证
初审通过的考生请于2022年2月23日8:00至2月27日17:00在报名平台网上缴费,报名费:200元/人;3月2日开始自行在报名平台打印准考证。
(三)现场报到
1.报到时间与地点
2.考生本人持准考证、身份证(无身份证者需携带户籍所在地派出所开据的带有本人照片的户籍证明)到现场报到并采集相关信息,考生报到的同时须签订《反兴奋剂承诺书》,拒不签订承诺书或拒绝接受兴奋剂检查的考生,视为主动放弃测试资格。
3.报到须提交材料:
(1)《湖南大学2022年高水平运动队申请表》原件(已签字盖章)
(2)湖南大学2022年高水平运动员招生测试准考证
(3)二代身份证原件
(4)最高运动等级证书原件
(5)参赛秩序册
(6)相关成绩证明原件
(7)主力运动员资格认定证明原件(已签字盖章)
(8)测试期间的个人“人身意外伤害保险”单据原件
(9)48小时内核酸检测报告
(10)《个人健康状况承诺书》
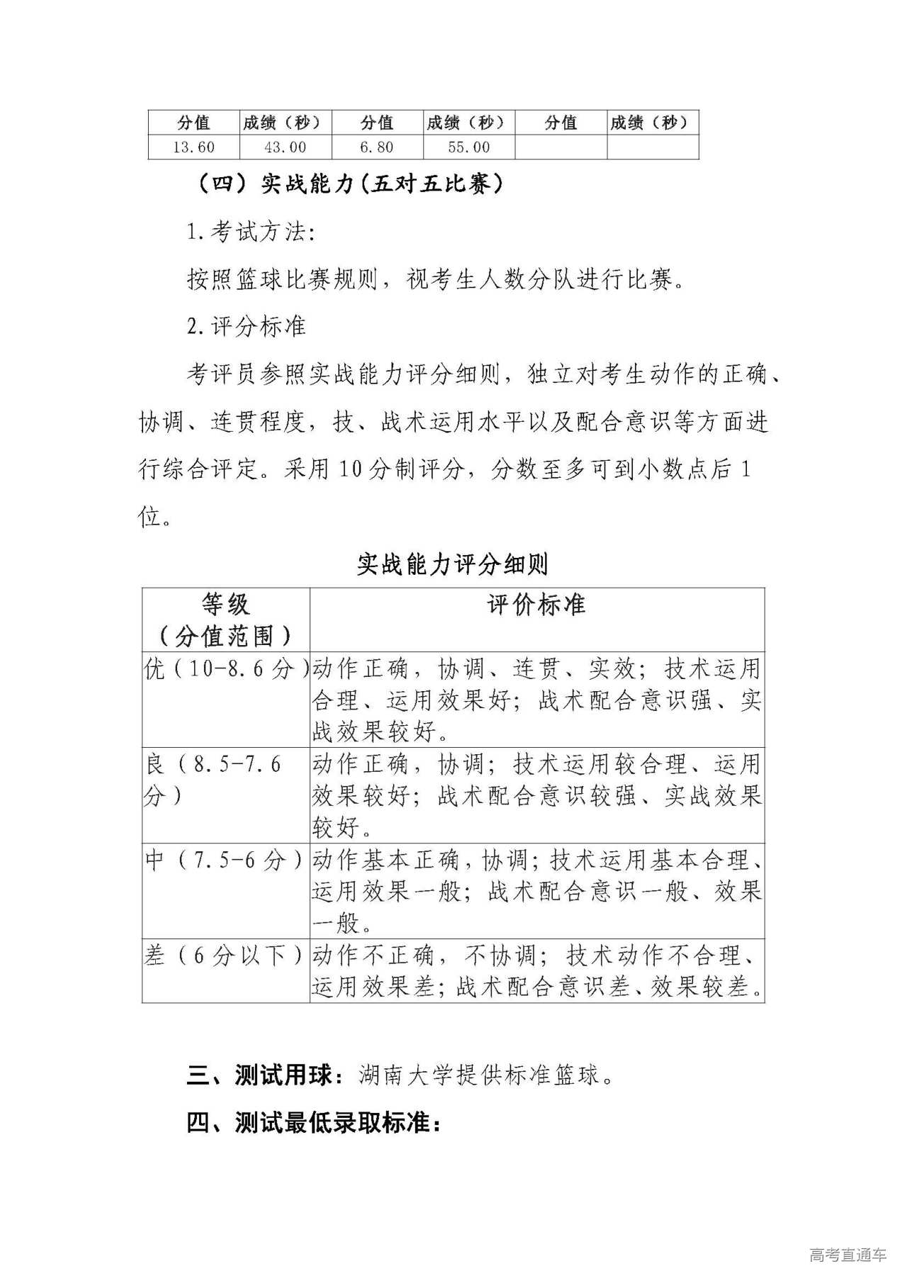
(四)专项测试
1.测试时间与地点
2.考生须于规定的时间、地点持身份证和准考证原件参加测试,否则视为放弃测试资格。
3.湖南大学2022年高水平运动队专项测试内容及评分标准见附件。
(五)成绩查询
考生可于2022年3月8日后,登录报名平台查询本人专项测试成绩。
六、资格认定及录取原则
(一)报考高考成绩达到二本线65%、二本线类别考生
对测试成绩达到我校各项目测试最低录取标准的考生,根据各位置(小项)的招生计划,分类别按照测试成绩从高到低确定合格名单。
(二)报考文化课单独考试类别考生
对测试成绩达到我校各项目测试最低录取标准的考生,可申请参加国家体育总局统一组织的运动训练、武术与民族传统体育专业文化课考试,文化课最低线不得低于运动训练专业统一划定的文化课最低线。
对于单独文化课考试合格的考生,根据各位置(小项)招生计划,按照测试成绩从高到低确定合格名单。
(三)合格考生名单在湖南大学本科招生网和教育部阳光高考网进行公示,公示无异议后方可取得我校高水平运动队预录取资格。
(四)对于报考类别为高考成绩达到二本线65%的考生,高考成绩最低要求为生源所在省(市、自治区)普通类本科二批录取控制分数线的65%;对于报考类别为高考成绩达到二本线的考生,高考成绩最低要求为生源所在省(市、自治区)普通类本科二批录取控制分数线。对于实施高考综合改革及合并本科批次的省份,以省级招生考试机构划定的高水平运动队参考录取控制分数线为准。
(五)获得预录取资格的考生须按照生源所在省(市、自治区)招生考试机构的规定填报高考志愿,我校根据考生所填专业志愿安排考生录取专业。
七、监督机制
招生工作接受纪检监察部门、考生、家长以及社会各界的监督。考试过程全程录像。
八、其他
(一)考生应本着诚信的原则进行报名、考试。若发现考生有弄虚作假行为,一经认定,将依照国家、学校相关规定严肃处理,并报生源所在省级招生部门备案,空缺名额不递补。
(二)根据教育部有关文件规定,新生入校后,将对所有录取考生进行身体健康复检和专业水平复测,凡不符合录取要求者,一律取消入学资格。
(三)我校将在本科招生网发布高水平运动队招生工作相关信息,请考生及时关注。未按要求办理有关事项或提供错误个人信息而影响录取的,由考生个人负责。
(四)考生测试期间交通、食宿等费用自理。
(五)联系方式
1.政策咨询与申诉部门:湖南大学招生与就业指导处
电话:0731-88823560
传真:0731-88823070
本科招生网:http://admi.hnu.edu.cn/
2.专项测试咨询受理部门:湖南大学体育学院
电话:0731-88822463
3.违规违纪举报投诉受理部门:湖南大学纪委办(监察处)
电话:0731-88821680
九、考生防疫须知
(一)所有考生报到时必须提供48小时内核酸检测报告及居住地“健康码”,体温测量合格后方可进入现场资格审核环节。
(二)因疫情防控需要,不提供考前适应场地练习。
(三)非当日考试考生及所有送考、陪考人员、车辆不得进入考点。考生须注意个人卫生,增强体质,提升免疫力,避免去人群流动性较大的场所聚集,赴考途中做好个人防护。
(四)考生在参加考试期间,不串门、不聚餐、不聚会,不出入商场、超市等人员密集场所,避免人群交叉聚集。尽量避免直接触摸门把手、水龙头、楼梯扶手、电梯按钮等公众高频接触部位,接触后及时洗、消处理。考试期间要错峰就餐、分散就餐,减少人员聚集用餐。
(五)考生在参加考试期间一旦出现发热、干咳、乏力、鼻塞、流涕、咽痛、腹泻等症状,应立即向老师或家长报告。考试过程中,出现上述症状的,应立即向考点医务人员报告。
(六)考生进入考点、考场,须自觉接受体温检测,体温检测合格方可进入考场。考生全程佩戴口罩(在核验身份或考试过程中除外),服从现场工作人员管理及防疫工作安排,考点内走考试专用通道。候考时,考生之间应保持1米以上距离,考生之间避免近距离接触交流。考试结束应迅速离开考点,减少人员聚集。
(七)请考生主动了解本省及湖南省长沙市疫情防控要求,如因疫情防控原因无法参加考试,请主动联系我校并将书面情况说明发送至admi hnu.edu.cn。
十、本简章由湖南大学招生与就业指导处负责解释。
湖南大学2022年高水平运动队招生考试考生个人健康状况承诺书.docx












