录取日程请接收
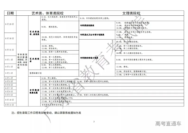
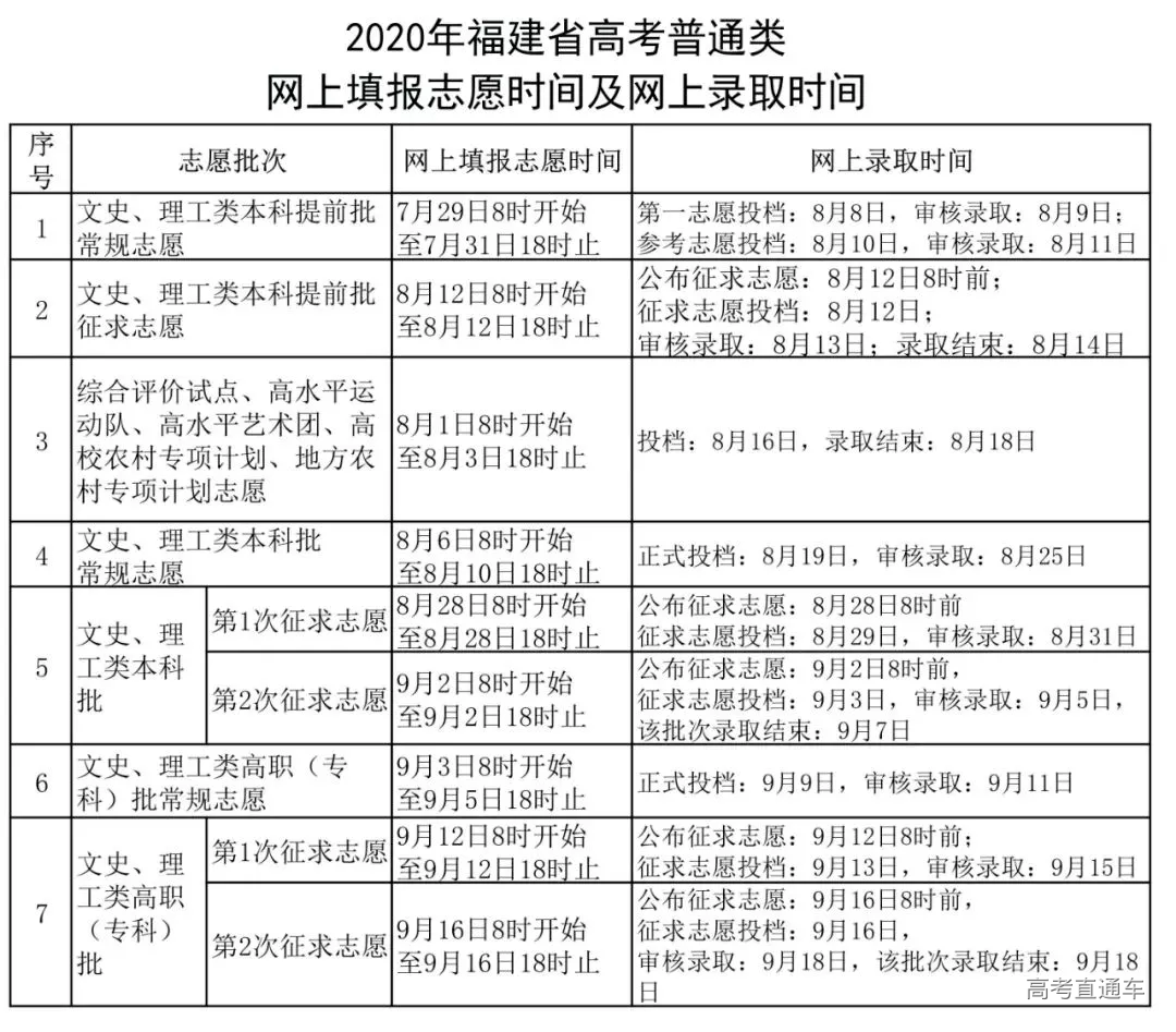
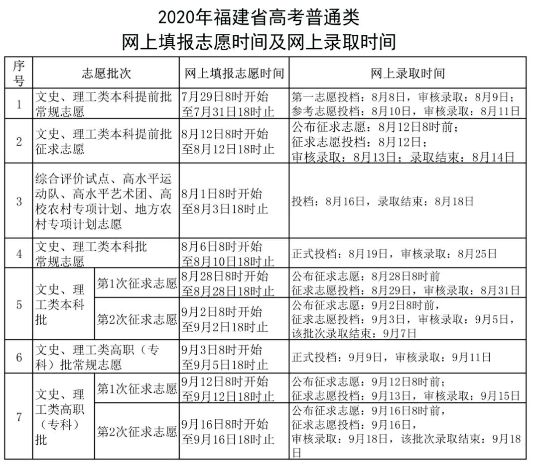
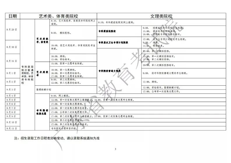
2020年全国各省市高考录取日程 01 广东高考录取 日程 02 福建高考录取 日程 (上下滑动查看) 03 四川高考录取 日程 (上下滑动查看) 一、各批次录取开始时间(普通类) 8月6日上午:空军、海军、民航招飞 8月6日上午:本科提前批国家专项、免费医学定向 8月9日下午:本科提前批 8月14日中午:国家专项计划 8月16日中午:地方专项计划 8月17日上午:深贫县帮扶专项计划 8月21日下午:本科第一批 8月22日晚上:一类模式本科第一批 8月23日下午:对口招生本科 8月26日中午:深贫县普通类本科和省级公费师范生本科 8月30日中午:对口招生免费医学定向 8月31日下午:本科第二批 9月2日上午:一类模式本科第二批 9月4日中午:对口招生专科 9月10日上午:专科提前批 9月13日上午:深贫县普通类专科、本土人才培养专项专科 9月16日上午:专科批 9月17日晚上:一类模式专科批 9月20日:“1+2” 二、各批次征集志愿日期(普通类)(具体时间另文通知) 8月8日上午:本科提前批国家专项、免费医学定向 8月13日:本科提前批 8月15日上午:国家专项计划 8月23日:本科第一批(含国家专项计划、地方专项计划、深贫县帮扶专项计划) 8月24日:一类模式本科第一批 8月25日:对口招生本科 8月27日:深贫县普通类本科和省级公费师范生本科 9月4日:本科第二批 9月5日:一类模式本科第二批 9月6日:对口招生专科 9月11日:专科提前批 9月13日:深贫县普通类专科、本土人才培养专项专科 9月18日:专科批 9月19日:一类模式专科批 三、各批次录取开始时间(艺体类) 8月8日上午:艺术类本科提前批 8月16日上午:深贫计划本科、省级公费师范生本科 8月20日晚上:艺术类本科第一批、体育类本科批 8月28日上午:艺术类本科第二批 9月1日上午:深贫计划专科、省级公费师范生专科、本土人才培养专科 9月5日晚上:艺术体育类专科批 四、各批次征集志愿日期(艺体类)(具体时间另文通知) 8月14日:艺术类本科提前批 8月16日下午:深贫计划本科、省级公费师范生本科第一次征集志愿 8月17日下午:深贫计划本科、省级公费师范生本科第二次征集志愿 8月24日:艺术类本科第一批、体育类本科批第一次征集志愿 8月26日:艺术类本科第一批、体育类本科批第二次征集志愿 8月28日下午:艺术类本科第二批 9月1日下午:深贫计划专科、省级公费师范生专科、本土人才培养专科第一次征集志愿 9月2日下午:深贫计划专科、省级公费师范生专科、本土人才培养专科第二次征集志愿 9月7日下午:艺术体育类专科批第一次征集志愿 9月9日上午:艺术体育类专科批第二次征集志愿 04 浙江高考录取 日程 (上下滑动查看) 7月26日左右 公布分段线,成绩一分一段表,提供考生成绩、位次号查询。向强基计划学校提供入围考生的高考分数、体检信息、一段线。 7月29日8:30—7月30日17:30 符合要求考生填报提前录取院校、第一段平行录取志愿、高校专项、高水平艺术团、高水平运动队志愿,地方专项志愿。 7月31日—8月8日 军检、政审。 8月5日 强基计划录取 8月7日前 高水平三位一体录取 (一)普通类提前录取 浙江警察学院投档 8月8日8:30 浙江警察学院退档、录取 8月8日16:30 第一段: 第一志愿投档 8月11日8:30 退档录检结束 8月11日16:30 第二志愿投档 8月12日8:30 退档录检结束 8月12日11:00 第三志愿投档 8月12日14:30 退档录检结束 8月12日16:30 第四志愿投档 8月13日8:30 退档录检结束 8月13日11:00 第五志愿投档 8月13日14:30 退档录检结束 8月13日16:30 军校征求志愿 8月14日上午 军校征求志愿投档 8月14日14:00 军校征求志愿录取 8月14日17:00 第二段: 第一志愿投档 8月15日8:30 退档录检结束 8月15日16:30 第二志愿投档 8月16日8:30 退档录检结束 8月16日11:00 第三志愿投档 8月16日14:30 退档录检结束 8月16日16:30 第四志愿投档 8月17日8:30 退档录检结束 8月17日10:00 第五志愿投档 8月17日10:30 退档录检结束 8月17日12:00 第三段: 第一志愿投档 8月18日8:30 退档录检结束 8月18日16:30 第二志愿投档 8月19日8:30 退档录检结束 8月19日11:00 第三志愿投档 8月19日14:30 退档录检结束 8月19日16:30 第四志愿投档 8月20日8:30 退档录检结束 8月20日10:00 第五志愿投档 8月20日10:30 退档录检结束 8月20日12:00 高校专项及高水平艺术团招生投档 8月15日8:30 高水平运动队招生投档 8月15日10:00 地方专项计划招生投档 8月15日14:30 (二)普通类平行录取 第一段平行投档录取: 向院校提供模拟投档情况 8月16日20:30 平行志愿投档 8月19日8:30 退档录检结束 8月20日16:30 公布剩余计划 8月22日上午 第二段志愿填报: 8月25日8:30—8月26日17:30 第二段平行投档录取: 向院校提供模拟投档情况 8月28日20:30 平行志愿投档 8月30日8:30 退档录检结束 8月31日16:30 公布剩余计划 9月2日上午 第三段志愿填报: 9月5日8:30—9月6日17:30 第三段平行投档录取: 向院校提供模拟投档情况 9月8日20:30 平行志愿投档 9月10日8:30 退档录检结束 9月11日16:30 公布征求计划 9月13日上午 征求志愿填报: 9月14日8:30—17:30 征求志愿投档录取: 征求志愿投档 9月16日8:30 退档录检结束 9月16日16:30 7月26日左右 公布艺术类分段线,成绩一分一段表,提供艺术类考生综合分成绩、位次号查询。 7月29日8:30—7月30日17:30 符合要求考生填报艺术类第一批及三位一体招生院校、第二批第一段平行投档志愿。 (一)艺术类三位一体招生 提供志愿考生信息 7月31日8:30 三位一体招生录取结束 7月31 日16:30 (二)艺术类第一批 第一志愿投档 8月12 日8:30 退档录检结束 8月13日11:00 第二志愿投档 8月14日8:30 退档录检结束 8月14日16:30 (三)艺术类第二批 第一段平行投档模拟 8月17日20:30 第一段平行投档录取: 平行志愿投档 8月19日8:30 退档录检结束 8月20日16:30 公布剩余计划 8月22日上午 第二段志愿填报: 8月25日8:30—8月26日17:30 第二段平行投档模拟 8月28日20:30 第二段平行投档录取: 平行志愿投档 8月30日8:30 退档录检结束 8月31日16:30 公布征求计划 9月2日上午 征求志愿填报: 9月5日8:30—9月6日17:30 征求志愿投档录取: 征求志愿投档 9月10日8:30 退档录检结束 9月11日16:30 7月26日左右 公布体育类分段线,成绩一分一段表,提供体育类考生综合分成绩、位次号查询。 7月29日8:30—7月30日17:30 符合要求考生填报体育类第一段平行投档、特招生院校志愿。 (一)体育特招生 投档 8月17日8:30 退档录检结束 8月17日16:30 (二)体育类平行录取 第一段平行投档模拟 8月17日20:30 第一段平行投档录取: 平行志愿投档 8月19日8:30 退档录检结束 8月20日16:30 公布剩余计划 8月22日上午 第二段志愿填报: 8月25日8:30—8月26日17:30 第二段平行投档模拟 8月28日20:30 第二段平行投档录取: 平行志愿投档 8月30日8:30 退档录检结束 8月31日16:30 公布征求计划 9月2日上午 征求志愿填报: 9月5日8:30—9月6日17:30 征求志愿投档录取: 征求志愿投档 9月10日8:30 退档录检结束 9月11日16:30 7月26日左右 公布各类分数线,成绩一分一段表,提供考生成绩、名次号查询。 7月29日8:30—7月30日17:30 填报志愿。 (一)定向招生 8月2日,按1:1比例向天津职业技术师范大学提供定向培养符合条件的有志愿考生名单。 8月3日,天津职业技术师范大学反馈签约考生名单。 8月4日,完成录取。 (二)平行录取 平行志愿投档 8月5日8:30 平行志愿退档录检结束 8月5日16:30 公布征求志愿计划 8月6日晚上 征求志愿填报:8月7日8:30—17:30 征求志愿投档录取: 征求志愿投档 8月8日8:30 退档录检结束 8月8日16:30 (注:上述进程安排中,所有类别征求志愿是否实施视缺额计划而定。) 05 山东高考录取 日程 (上下滑动查看) 06 河南高考录取 日程 (上下滑动查看) 07 湖南高考录取 日程 (上下滑动查看) 08 广西高考录取 日程 (上下滑动查看) 09 甘肃高考录取 日程 (上下滑动查看) 录取时间安排: 2020年我省高考录取工作将于8月6日至9月17日进行。在每批次投档录取后,省教育考试院将未完成的招生计划在网上向社会公布,实施征集志愿,符合条件的考生重新填报志愿参加录取。 普通文理类各批次录取时间安排为: 8月6日至8月17日,本科提前批次录取; 8月17日至8月25日,本科一批录取; 8月26日至9月4日,本科二批录取; 9月7日至9月17日,高职(专科)批录取。 体育艺术类各批次录取时间安排为: 8月6日至8月19日,本科一批录取; 8月26日至9月1日,本科二批录取; 9月7日至9月10日,高职(专科)批录取。 10 江西高考录取 日程 (上下滑动查看) 录取批次和时间: (一)提前批本科录取:8月8-12日(艺术类22日结束) (二)国家专项本科录取:8月13-15日 (三)第一批本科(含高校专项,综合评价录取,高水平艺术团、运动队,地方专项、苏区专项等)录取:8月16-22日 (四)第二批本科(文理类,体育类,三校生文理类)录取:8月23-31日;艺术类普通本科录取8月23日-9月1日;艺术类三校生本科录取:8月26日-9月1日) (五)提前批高职(专科)录取(9月2-4日) (六)高职(专科)录取(9月5-10日) 11 海南高考录取 日程 12 黑龙江高考录取 日程 (上下滑动查看) 13 山西高考录取 日程 (上下滑动查看) 一、提前批次(8月4日—17日) (一)提前录取的艺术类、体育类本科院校8月4日至14日录取。 (二)提前录取的第一批本科院校录取时间为8月9日至10日。面向贫困县区招“专项生”第一批本科院校(含提前一批本科院校)8月11日至12日录取。 (三)提前录取的第二批本科院校录取时间为8月14日。面向贫困县区招生“专项生”第二批本科院校(含“专项生”提前二批本科院校)8月15日至16日录取。 (四)免费医学定向生院校8月17日录取。 二、本科院校批次(8月17日—9月13日) (一)第一批本科A类院校8月17日至20日录取; 第一批本科A1类院校8月20日至21日录取; 第一批本科B类院校8月22日至25日录取。 (二)第二批本科A类院校8月27日至30日录取; 第二批本科B类院校9月2日至4日录取。 (三)第二批本科C类院校9月7日至11日录取。 三、高本贯通院校批次(9月14日至15日) 高本贯通院校9月14日至15日录取。 四、专科(高职)院校批次(9月16日—26日) (一)提前录取的专科(高职)院校9月16日录取。 (二)专科(高职)院校9月17日至26日录取。 五、征集志愿(随录取批次网上征集) 所有院校均不设服从调剂志愿。各批次按相关规定投档后完不成招生计划的院校分批次实行网上征集志愿。征集志愿设置视当批院校缺额情况确定。请考生随时浏览山西招生考试网(www.sxkszx.cn)发布的征集志愿公告。 14 新疆高考录取 日程 (上下滑动查看) 录取工作从8月10日开始,9月27日结束。录取分本科提前批次,贫困专项、南疆单列、对口援疆计划本科一批次,高校专项计划批次(设在本科一批次前),本科一批次,贫困专项、南疆单列、对口援疆计划本科二批次,本科二批次,高职(专科)提前批次,高职(专科)批次共8个批次进行。各批次录取工作安排如下: (一)本科提前批次:艺术类、体育类、军队公安政法消防类和其他提前单独录取的本科院校(专业)。其中,除“军队公安政法消防类”与“其他提前单独录取的本科高校”可以兼报外,其余各类之间不能兼报。“体育类”、“军队公安政法消防类”和“其他提前单独录取的本科高校”设4个志愿,每个志愿可填报6个专业;报考军队公安政法消防类或提前批次有相关要求的高校,考生须按要求参加专门组织的思想政治品德考核、体检和面试。报考本科提前批次其他类别的考生应符合高校(专业)相关要求。 “艺术类”本科划分A、B段。艺术类A段为独立设置的本科艺术类高校以及参照独立设置的本科艺术类高校管理的高校、其他未在我区安排分省艺术类招生计划的高校(专业),设1个志愿,可填报6个专业;B段为其他艺术类本科高校(专业),设3个志愿,每个志愿可填报6个专业。报考独立设置的本科艺术类高校以及参照独立设置的本科艺术类高校管理的高校、其他未在我区安排分省艺术类招生计划的高校(专业)的考生,必须在A段填报相关高校。考生填报本科艺术类志愿时,必须将A段高校填报在第一志愿,填报在第二、三、四志愿无效;必须将B段高校填报在第二、三、四志愿,填报在第一志愿无效。 录取时间安排:8月10—13日,普通类、双语类、民语言类计划投档、录取;8月14—15日,单列类计划投档、录取。 (二)贫困专项、南疆单列、对口援疆计划本科一批次:招收农村和贫困地区、南疆四地州及对口援疆扶贫地区生源的本科一批次院校(专业)。设2个院校志愿,每个院校志愿可填报6个专业。 录取时间安排:8月16—17日,普通类、双语类、民语言类计划投档、录取;8月18日,单列类计划投档、录取。 8月18日8时至18时,普通类、双语类、民语言类计划本科提前批次,贫困专项、南疆单列、对口援疆计划本科一批次未完成计划征集志愿,8月19—21日投档、录取;8月20日8时至18时,单列类计划本科提前批次和贫困专项、南疆单列、对口援疆计划本科一批次未完成计划征集志愿,8月22—23日投档、录取。 (三)高校专项计划批次(设在本科一批次前):已取得高校专项计划录取资格的考生可填报1个志愿,可填报6个专业。录取时间安排:8月23—24日。 (四)本科一批次:经批准参加本批次录取的本科院校(专业)。设置一个志愿组9个平行志愿,每个志愿可填报6个专业。 录取时间安排:8月23—24日,普通类、双语类、民语言类计划预(模拟)投档,8月25—26日正式投档、录取;8月26日单列类计划预(模拟)投档,8月27—28日正式投档、录取。 8月28日8时至18时,普通类、双语类、民语言类计划本科提前批次,贫困专项、南疆单列、对口援疆计划本科一批次,本科一批次未完成计划征集志愿,8月29—30日投档、录取;8月30日8时至18时,单列类计划本科提前批次,贫困专项、南疆单列、对口援疆计划本科一批次,本科一批次未完成计划征集志愿,8月31—9月1日投档、录取。 本次征集志愿时,考生可填报修改贫困专项、南疆单列、对口援疆计划本科二批次、本科二批次、高职(专科)提前批次、高职(专科)批次、“三校生升高职”批次志愿。 (五)贫困专项、南疆单列、对口援疆计划本科二批次:招收农村和贫困地区、南疆四地州及对口援疆扶贫地区生源的本科二批次院校(专业)。设3个院校志愿,每个院校志愿可填报6个专业。 录取时间安排:9月2—9月4日,普通类、双语类、民语言类计划投档、录取;9月5日,单列类计划投档、录取。 (六)本科二批次:经批准参加本批次录取的本科院校(专业)。设置一个志愿组18个平行志愿,每个志愿可填报6个专业。 录取时间安排:9月5日,普通类、双语类、民语言类计划二批次计划预(模拟)投档,9月6—7日正式投档、录取;9月7日,单列类计划本科二批次计划预(模拟)投档,9月8—9日正式投档、录取。 9月9日8时至18时,普通类、双语类、民语言类贫困专项、南疆单列、对口援疆计划本科二批次,本科二批次未完成计划征集志愿,9月10—11日投档、录取;9月11日8时至18时,单列类贫困专项、南疆单列、对口援疆计划本科二批次,本科二批次未完成计划征集志愿,9月12—13日投档、录取。 本次征集志愿时,考生可填报修改高职(专科)提前批次、高职(专科)批次、“三校生升高职”批次志愿。 (七)高职(专科)提前批次:艺术类、体育类、公安政法类、南疆单列和其他提前单独录取的高职(专科)院校(专业)。设2个志愿,每个志愿可填报6个专业。除公安政法类与其他提前单独录取的高职(专科)高校(专业)可以兼报外,其余各类之间不能兼报。 录取时间安排:9月13—14日,普通类、双语类、民语言类计划投档、录取;9月15—16日,单列类计划投档、录取。 (八)高职(专科)批次:本科院校的专科专业、高职(专科)院校。设置一个志愿组9个平行志愿,每个志愿可填报6个专业。 录取时间安排:9月16日,普通类、双语类、民语言类计划预(模拟)投档,9月17—19日,正式投档、录取;9月19日,单列类计划预(模拟)投档,9月20—21日,正式投档、录取。 9月21日8时至18时,普通类、双语类、民语言类计划高职(专科)提前批次、高职(专科)批次未完成计划征集志愿,9月22—24日投档、录取;9月23日8时至18时,单列类高职(专科)提前批次、高职(专科)批次未完成计划征集志愿,9月25日投档、录取。 9月25日8时至18时,普通类、双语类、民语言类计划区内高校(含兵团所属高校)高职(专科)批次未完成计划征集志愿,9月26日投档、录取;9月26日8时至18时,单列类计划区内高校(含兵团所属高校)高职(专科)批次未完成计划征集志愿,9月27日投档、录取。 (九)“三校生升高职”批次:招收参加“三校生升高职”考试的区内中等职业学校、职业高中、技工学校毕业生和内地中职班毕业生的区内高等职业(专科)院校。设1个院校志愿,可填报6个专业。 录取时间安排:9月13—16日,普通类计划投档、录取;9月17—19日,单列类计划投档、录取。 9月21日8时至18时,普通类“三校生升高职”批次未完成计划征集志愿,9月22—24日投档、录取;9月23日8时至18时,单列类“三校生升高职”批次未完成计划征集志愿,9月25日投档、录取。 各高校及专业的批次以《新疆招生与考试》(下卷)公布的内容为准。 15 贵州高考录取 日程 (上下滑动查看) 2020年我省普通高等学校招生录取工作,在省招生委员会统一领导下,由省招生考试院组织实施。为有序开展好录取工作,现将我省网上录取新生工作时间安排如下: 一、体育艺术类本科院校 8月8日—23日录取。 二、文史、理工类提前批本科院校 8月8日—12日录取。 三、文史、理工类国家专项计划 8月13日-16日录取。 四、文史、理工类地方专项计划、特殊类型招生本科院校(含自主招生、高水平艺术团、高水平运动队、高校专项计划招生) 8月17日-19日录取。 五、文史、理工类第一批本科院校(含少数民族预科) 8月20日—25日录取。 六、文史、理工类第二批本科院校(含少数民族预科) 8月26日—9月4日录取。 七、体育艺术类高职(专科)院校 9月3日—7日录取。 八、提前高职(专科)院校 9月8日—10日录取。 九、文史、理工类高职(专科)院校 9月11日—17日录取。 十、“专升本”招生 8月18日—28日录取。 16 西藏高考录取 日程 (上下滑动查看) 我区2020年普通高等学校招生录取工作将于8月6日正式开始,预计9月底完成全部录取工作。 一、区内普通高考招生录取 提前单独录取重点本科:8月6日--8月21日 提前单独录取专科(高职):8月22日-8月25日 本科一批(含预科):8月22日--9月3日 本科二批(含预科):9月4日--9月21日 专科(高职):9月22日--9月30日 各批次录取具体时间以录取工作实际推进情况而定。 二、内地西藏班(校)普通高考招生录取 提前单独录取重点本科:8月6日--8月14日 本科一批:8月15日--8月20日 本科二批:8月21日--8月25日 专科(高职):8月26日--8月29日 各批次录取具体时间以录取工作实际推进情况而定。 注意:招生录取工作日程如有变动,请以各省区招生办最新通知为准。 预祝 各位同学都能被自己心仪的大学录取一、普通类
二、艺术类
三、体育类
四、单独考试招生













