春季高考(含学考,3+证书,三二分段)录取通知书邮寄
地址修改通知
尊敬的2025级新生:
如需修改录取通知书邮寄地址,请按以下要求提交申请:
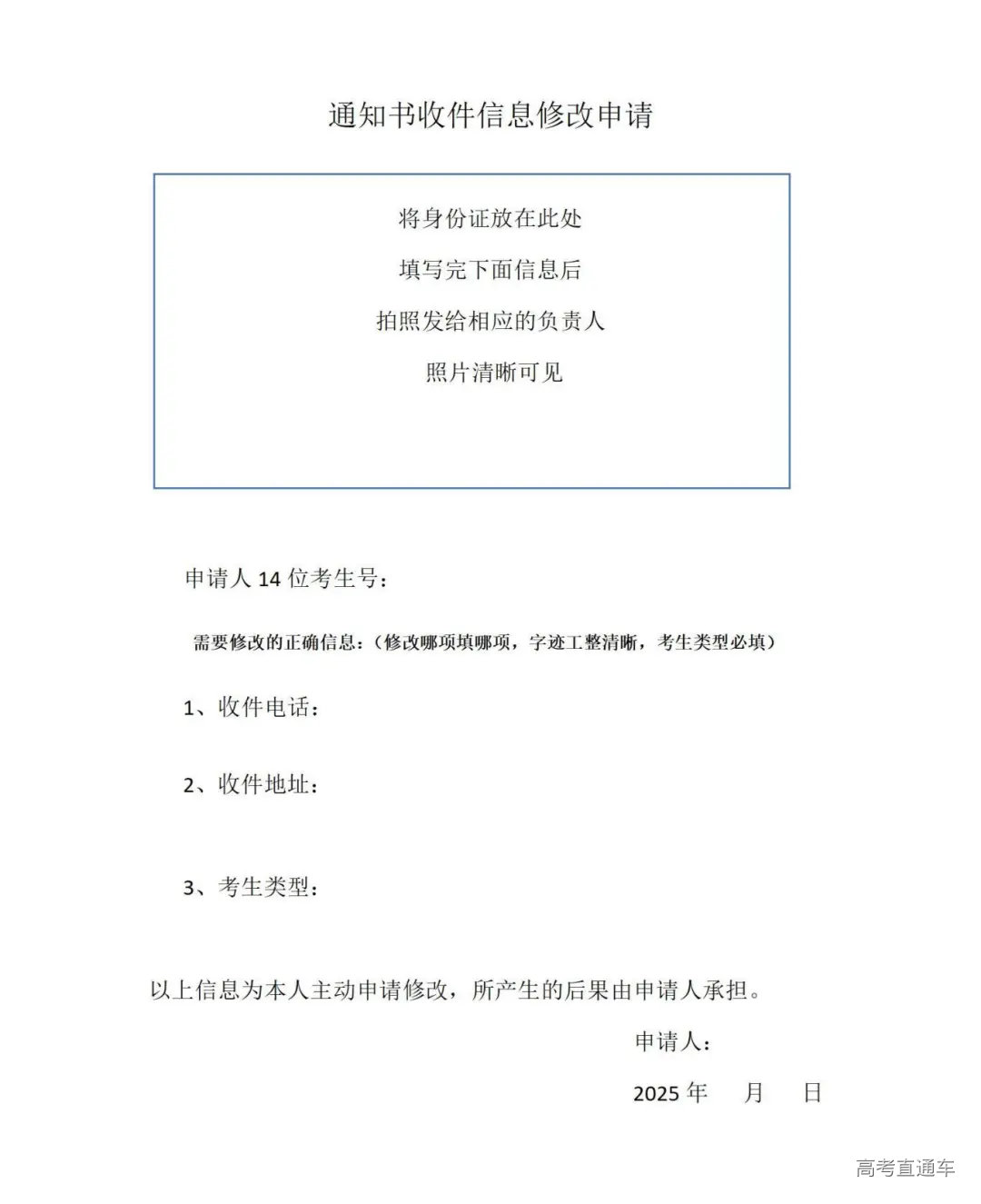
1. 参照附件图片格式填写完整信息(可手写,可打印)
2. 于7月11日24:00前发送至负责人邮箱:2521620993@qq.com
注意事项:
1.邮件主题请注明"地址修改-姓名-考生号"
2.逾期将无法受理地址变更申请
3.确保信息准确无误,以免影响通知书投递
4.提交申请后,请留意邮箱信息,招生办公室负责人将在1-3个工作日内回复确认。以收到负责人的正式回复为准,如未收到回复,请及时联系招生办核实。
