近日,广东省教育考试院发布了《关于做好2026年度民航在广东省招收高中毕业生飞行学员工作的通知》(通知原文附后)。

2026年度民航面向广东招飞,都有哪些信息值得关注?车车为大家梳理如下,有意愿参与民航招飞的广东考生,务必详细了解,避免错过一年一度的机会。
招生院校共3所:北京航空航天大学、南京航空航天大学、中国民用航空飞行学院。对比2025年度减少一校,为中国民航大学(该校)。
高考直通车注:中国民航大学从2015年开始在广东开展民航招飞工作,如2021年、2022年、2023年均有招生安排,2024年退出广东招飞,2025年又回归招生(计划招生5人)。
送培单位共3家:中国南方航空股份有限公司、中国东方航空股份有限公司、中国国际航空股份有限公司。
招生计划:130人,对比2025年度增加5人。其中,北航大扩招20人、中飞院缩招10人、南航大不变(中国民航大学2025年招5人)。
各招生院校和送培单位的飞行技术专业招生计划如下:
广东2025高考提前批本科民航招飞院校投档情况:
已经参加广东2026年普通高考报名的高中毕业生,仅限男性,出生日期须在2006年9月1日至2010年8月31日,选考科目须同时选择物理及化学。
符合《民用航空体检鉴定医学标准实施细则(AC-67-FS-001R2)》及各招飞单位条件要求,可参考《报考民航飞行学员身体条件参考标准》,该标准是民用航空体检体系中标准最严格的类别之一,于2025年2月26日下发实施。
1.身高不应低于168厘米。 2.体质指数(BMI)不应大于24或小于18.5。注:BMI=体重(kg)/身高(M)²。 3.屈光度近视不超过-4.50D,远视不超过+3.00D范围(等效球镜),散光两轴相差不超过2.00D,屈光参差不超过2.50D(等效球镜)。 4.佩戴角膜塑形镜的,参加体检前必须停戴1个月以上。 5.不应有精神疾病、癫痫、痫样发作等及其病史;不应有原因不明或者难以预防的意识障碍及其病史。 6.不应有恶性肿瘤及其病史,以及可能影响功能的良性肿瘤。 7.不应有乙型肝炎表面抗原(HBsAg)阳性。 8.血压收缩压不应持续低于90 mmHg或高于等于140 mmHg,舒张压不应持续低于60 mmHg或高于等于90 mmHg。 9.不应有胆道系统结石(肝内胆管结石除外)\泌尿系统结石。 (其他医学标准可参阅中国民用航空局发布的《民用航空体检鉴定医学标准实施细则》(AC-67-FS-001R2)) 1.近视可以参加民航招飞吗? 答:近视约在450度以内的考生可以尝试报名。要求屈光度近视不超过近视负450度,远视不超过正300度范围(等效球镜),散光两轴相差不超过200度,屈光参差不超过250度(等效球镜)。 2.佩戴角膜塑形镜(OK镜)可以参加民航招飞吗? 答:佩戴角膜塑形镜(OK镜)对角膜有影响,如果考生佩戴过角膜塑形镜(OK镜),参加体检前必须至少停止佩戴1个月以上,等角膜完全恢复。 3.色觉异常可以参加民航招飞吗? 答:不可以 4.参加视力矫正手术能否报考飞行专业? 答:可以报考,但不推荐。必须满足以下要求: ①手术须满90天方可参加上站体检;②满足相应的视力标准;③中心视野符合标准,对比敏感度和眩光对比敏感度正常;④无重度干眼、角膜扩张等手术并发症及后遗症;⑤手术前屈光度不超过近视负450度、远视不超过正300度(等效球镜)。 这就意味着如果本身眼科符合民航招飞体检标准要求,做手术后可能因为某些参数导致不合格。如果本身眼科不符合民航招飞体检要求,即便手术后仍然不合格。 5.有严重的晕车、晕船史可以参加民航招飞吗? 答:不可以。 6.身高在什么范围内可以参加民航招飞? 答:身高具体要求详见当年各院校或航司飞行技术专业招生简章,多数院校要求168cm及以上。 7.身上有伤疤是否可以报名? 答:因高空环境复杂,所以影响功能性伤疤是不允许的。裸露部位伤疤以航空公司用人需求为准。 8.医院体检健康是否表明招飞体检一定会合格? 答:招飞体检不仅要检查飞行员平时的身体健康水平,更要关注在高空高速等特定环境下是否存在威胁飞行安全的身体隐患,因此选拔标准较普通体检标准要严格一些,所以医院体检健康不一定表明招飞体检一定会合格。 9.只有某一项不合格,其他项都检测合格,是否能通过招飞体检? 答:招飞体检实行单项淘汰,某一项不合格,体检结论即为不合格。 10.军队招飞的体检结论是否与民航招飞共享? 答:不共享,参加过军队招飞体检的考生仍需要参加民航招飞体检。若高考录取阶段符合军队飞行员录取要求的,应当优先报考军队飞行员。
高考选考科目必须为物理+化学+其它,外语语种限英语,文化课总分需达到招飞录取最低控制分数线,且不低于各招生院校自行确定的总分和单科成绩要求。
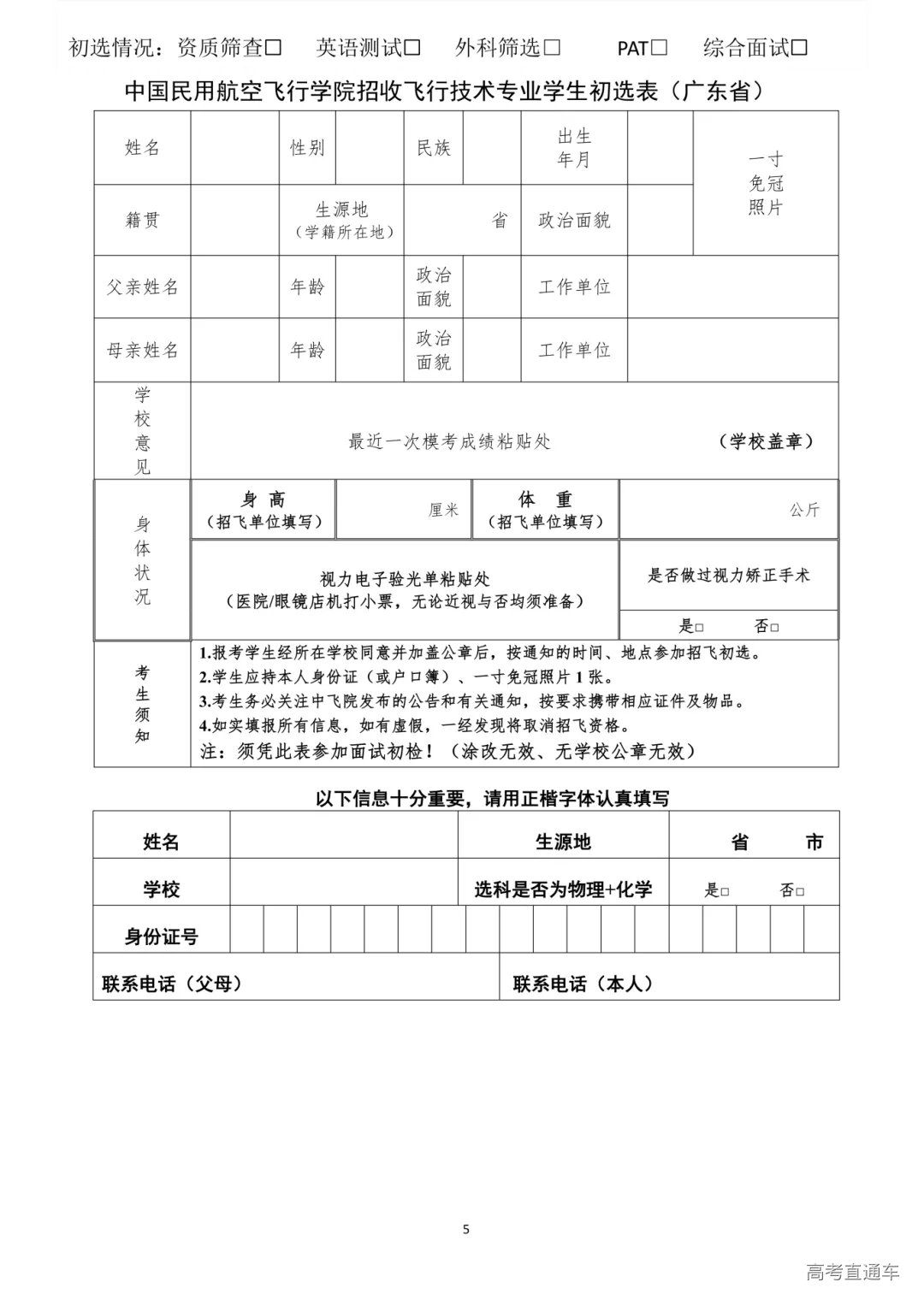
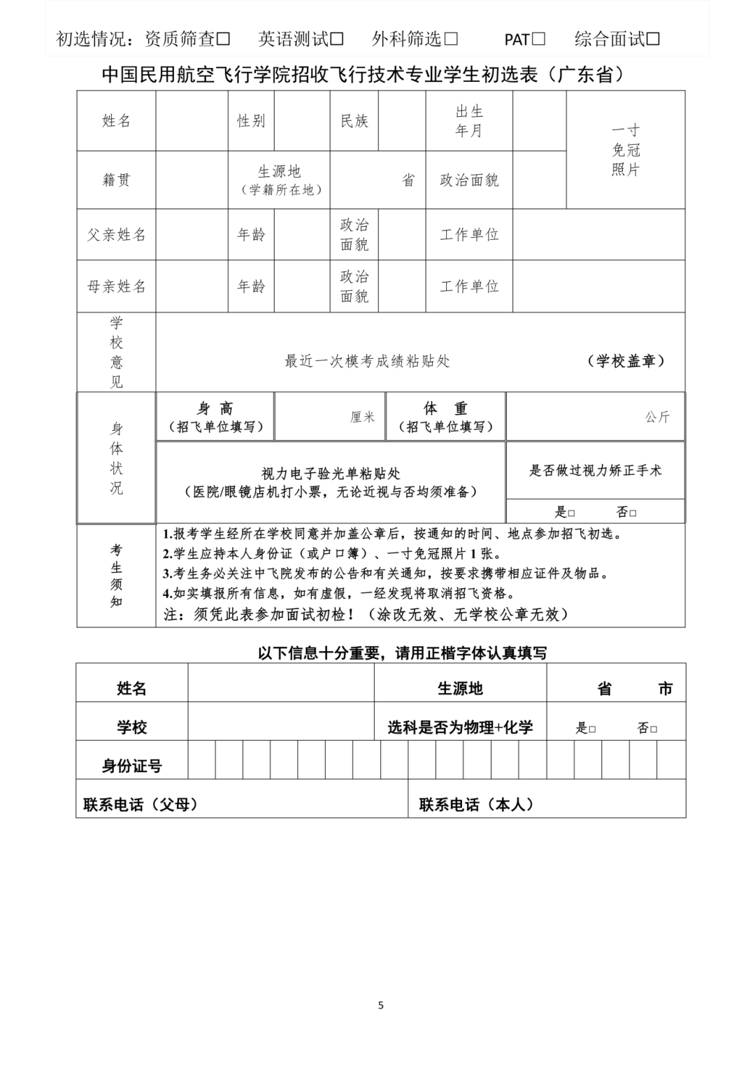
关于做好2026年度民航在广东省 招收高中毕业生飞行学员工作的通知 为认真做好2026年度民航在我省招收高中毕业生飞行学员工作,现就有关事项通知如下: 一、招生院校及计划 招生院校共3所:北京航空航天大学、南京航空航天大学、中国民用航空飞行学院。 送培单位共3家:中国南方航空股份有限公司、中国东方航空股份有限公司、中国国际航空股份有限公司。 各招生院校和送培单位(下称“招飞单位”)飞行技术专业招生计划详见附件1。 二、招生条件 (一)符合广东省普通高等学校招生全国统一考试报名条件的高中毕业生,男性(2006年9月1日至2010年8月31日出生),参加2026年普通高等学校招生全国统一考试。报名条件和报名办法按《关于做好广东省2026年普通高校招生统一考试报名工作的通知》(粤招〔2025〕7号)执行。 (二)政治条件:拥护党的路线、方针、政策,热爱祖国、品德优良,志愿献身民航飞行事业,符合《民用航空背景调查规定》及各招飞单位标准。 (三)身体条件:符合《民用航空体检鉴定医学标准实施细则》及各招飞单位条件要求。 (四)文化条件:高考选考科目必须为物理+化学+其他,外语语种限英语,文化课总分需达到招飞录取最低控制分数线,且不低于各招生院校自行确定的总分和单科成绩要求。 (五)符合国家普通高等学校招生考试报名其他条件。 三、招生管理 (一)省招生办统一部署,各地市考试招生机构与各招飞单位共同组织实施。各地市考试招生机构要安排专人负责,各有关中学要成立由学校领导、教导处、年级长、班主任和校医等组成的招飞工作小组,具体负责本校的民航招飞工作。 (二)按照各招生院校为主体、航空公司深度参与的原则,我省2026年民航招飞工作高考前的宣传动员、初选面试、体检鉴定、背景调查等选拔工作,由中国南方航空股份有限公司牵头,各招生院校和送培单位组成联合工作小组负责实施。 (三)凡报考民航招生院校飞行技术专业的考生都须认真了解相关招生院校及其对应的送培单位详细信息与招生要求,由考生自主选择招生院校,参加由招飞单位在统一时间与地点组织的初选面试。初选面试合格的考生方可参加由各招飞单位分别组织的上站体检与背景调查,且必须参加广东省2026年普通高等学校招生全国统一考试报名、普通体检、考试和填报高考志愿。 (四)报考民航飞行技术专业的考生,在向各招飞单位申请报名同时,必须登录教育部阳光高考平台“中国民用航空招飞信息系统”(下称“招飞系统”)进行注册、报名,并参加后续招飞选拔工作。考生通过招飞系统中确认并生成的“有效招飞申请”,将作为考生填报飞行技术专业高考志愿的依据。考生未在招飞系统确认并生成 “有效招飞申请”的,不得填报飞行技术专业高考志愿。 四、招生程序 (一)第一阶段:高考前选拔工作 1.宣传动员(2025年11月) 各地市招考部门统筹组织所属中学,利用宣传栏、网站和广播等方式,全面宣传2026年度民航招飞政策要求,鼓励综合素质好、高考成绩预估高于本科线的学生报名参选。各招飞单位组成宣传组,与各地市考试招生机构沟通协调后,赴相关中学与学生面对面宣传动员和答疑解惑,现场发放海报简章。 2.招飞报名(2025年11月至12月下旬) (1)各招飞单位分别设置了报名通道,学生根据个人意愿选择相关招飞单位报名(报名方式见附件2),需注意南方航空不接受现场报名,需提前按要求完成网上报名信息填写。 (2)学生完成报名,根据相关招飞单位要求打印招飞报名表并由所属学校审核盖章后,考生自行留存待参加初选面试。 3.初选面试(2025年12月) 招飞单位在各地市设立集中面试点供考生选择进行初选面试(具体安排见附件3)。各地市考试招生机构负责现场组织协调和检测场地布置工作(场地要求见附件4)。 考生须关注招飞单位具体要求,携带招飞报名表(按各招飞单位要求准备)、身份证、验光单(眼镜店或医院均可打印)、等相应证件及物品。初选面试合格名单在各招飞单位指定的网站公布。 4.上站体检(2026年1月至2026年2月) 初选面试合格考生凭本人身份证(或户口簿)参加由各招飞单位组织的上站体检,上站体检执行《民用航空招收飞行学生体格鉴定标准》。详细安排由各招飞单位另行通知。 5.背景调查(2026年3月至5月) 背景调查工作在体检之后进行,由招飞单位按照民用航空招收空勤人员背景调查的要求,会同有关单位共同实施,各学校应给予支持与配合,如实反映学生表现情况。 6.填报系统信息(2025年11月至2026年5月) 为统一管理飞行技术专业考生高考前的选拔工作,报考民航飞行技术专业的考生,必须根据民航局及各招飞单位的安排,登录“招飞系统”进行信息查询、考生注册、填报招飞志愿组合以及参加初选面试、招飞体检鉴定(含飞行职业心理学检测)、背景调查、有效志愿确认等高考前选拔工作。招飞系统于2026年5月31日起停止信息更新录入。 (二)第二阶段:高考后志愿填报及录取工作 1.填报志愿 各招生院校飞行技术专业均属提前批次录取。在《广东省2026年普通高等学校招生目录》中,各招生院校为各航空公司委培的飞行技术专业计划将统一列于本校的国标代码之下,不同航空公司在同一招生院校的飞行技术专业计划以不同的专业组及专业代码区分。 由于今年民航在广东有3家送培航空公司和3所招生院校进行招生,通过高考前招飞选拔的考生必须根据本人在“招飞系统”中填报确认的“有效招飞申请”在“广东省高考志愿填报系统”提前批填报对应的招生院校专业组和专业代码,即“广东省高考志愿填报系统”填报的志愿必须与“招飞系统”的“有效招飞申请”一致,否则不能录取。如提前批未能录取,不影响考生报考后续其他类型及批次的普通院校。 2.投档录取 (1)严格按照民航局划定的高考录取最低控制分数线(高考文化课总分和英语单科分数),在各选拔环节合格且在“招飞系统”填报确认了“有效招飞申请”的考生中进行投档录取。 (2)投档时,省招生办按合格考生所填报的院校志愿进行投档,招生院校按本校录取原则择优录取。 (3)已被招生院校飞行技术专业录取的考生,不再参加所报其他普通高校志愿的录取。 五、入学复查及其他 (一)入学复查 新生入学后,学校将按有关规定进行身体复查。发现徇私舞弊行为者,取消入学资格。入学复查合格取得学籍的学生,在校学习期间因身体、技术、学习等原因停飞的,可按照国家或普通高校的相关规定申请改学其他地面本科专业。 (二)其他 考生须通过各招飞单位公布的招飞简章和招生章程具体了解选考科目、体检要求、体检费用支付方式和招生录取原则要求等相关信息。被招生院校飞行技术专业录取的学生,在校期间的学习费用以及毕业后的就业及待遇,请查看相关航空公司以及招生院校的招生简章及网页。 六、工作要求 各级考试招生机构、各中学、各招生单位要高度重视民航招飞工作,加强领导、精心组织,确保招生工作公平公正,维护我省良好招生秩序,维护中学正常教学秩序。各招飞单位要认真实施招生“阳光工程”,切实组织好在粤招飞工作。 附件: 1.2026年度民航在广东省招收高中毕业生飞行学员计划一览表 2.广东省各招飞单位报名方式 3.2026年民航招飞广东初选面试时间表 4.2026年度民航招飞面试站基本设施及要求 5.2026年度民航招飞工作时间表 6.各招飞单位联系方式
9月5日,“南部战区空军招飞”公布了空军2026年报名须知(原文附后),空军招飞系为空军培养飞行专门人才,2026年仍招收两大类考生: ①普通高中应、往届毕业男生,年龄不小于17岁、不超过20岁,即2006年8月31日至2009年8月31日出生。②军队院校应届本科毕业青年学员,男性,年龄不超过24岁,截至2026年6月30日。 考生要满足这些条件才能报名: ①政治要求;②身体要求。身高在165-185cm之间,双眼裸眼视力C字表在0.8以上,未做过视力矫治手术,未佩戴过角膜塑形镜,无色盲、色弱、斜视,无晕厥、昏迷史;③首选科目为物理,外语语种为英语或俄语,预期高考成绩达到特控线(注:广东2025高考物理特控线534分);④心理要求,详见后文。 空军招飞流程:初选(2025年9月至11月)、复选(2025年12月至2026年2月)、定选(2026年3月至7月)三级选拔,综合择优录取。 2026年招收的高中生飞行学员入学后,实行3个月考察期,合格者才能取得学籍、军籍。有两种培养模式:一种军事高等教育模式(4年),另一种是“3+1”军地联合培养模式(在北京大学、清华大学、北京航空航天大学学习3年,在空军航空大学学习1年)。 2021年:共录取55人,包括普通类(物理)52人、普通类(历史)3人;女生系空军第十三批女飞行学员招生,面向全国招生,在广东省不设分省计划。物理类投档最低分561;历史类投档最低分586。 2022年:共录取56人,包括普通类(物理)55人、普通类(历史)1人。物理类投档最低分544/78713;历史类投档最低分548/13436。 2023年:共录取68人,包括普通类(物理)62人、普通类(历史)6人。物理类投档最低分539/88608;历史类投档最低分544/17387。 2024年:共录取60人,包括普通类(物理)58人、普通类(历史)2人。物理类投档最低分550/70555;历史类投档最低分559/11573。 2025年:共录取51人,仅在普通类(物理)招生,其中男生录取51人、女生录取0人(招2人),投档最低分560/67865。 空军招飞对象及基本条件、报名方式、政策解答、空军航空大学及培养模式、待遇优势等请见下文:
2026年度中南五省(区) 空军招收飞行学员报名须知 比陆地宽广的是海洋,比海洋宽广的是天空,比天空更宽广的是飞行员的情怀和理想!欢迎广大有志青年参加空军招飞选拔,选择飞行、励志蓝天、投身军营、成就梦想,用青春与热血书写无悔人生! 一、空军招飞简介 空军飞行人员是国家的特殊人才和宝贵资源,其招收培养属国家行为。招收飞行学员(简称招飞)工作,在国家教育部、公安部、财政部和军委政治工作部领导下,由空军会同有关省(自治区、直辖市)的教育、公安部门组织实施,纳入全国普通高校招生体系,是军队院校招生工作的重要组成部分。空军设立招飞局,辖沈阳、北京、兰州、济南、南京、广州、成都7个选拔中心,承担空军和陆军航空兵部队招飞任务。广州选拔中心主要负责中南五省区(鄂、湘、粤、桂、琼)普通高中生和军校毕业生的招飞工作。 二、空军招飞对象 2026年,空军面向两类学生招收选拔飞行学员,补充空军和陆军航空兵部队飞行人员队伍。 1.普通高中应、往届毕业男生,年龄不小于17岁、不超过20岁,即2006年8月31日至2009年8月31日出生。 2.军队院校应届本科毕业青年学员,男性,年龄不超过24岁,截止2026年6月30日。 三、空军招飞基本条件 普通高中毕业生、军队院校应届本科毕业青年学员报名参加招飞,需符合下列基本条件: 1.政治要求。符合招飞政治考核标准条件,本人自愿,家长(监护人)支持。热爱祖国,热爱人民,热爱中国共产党,热爱人民军队。 2.身体要求。身高在165-185cm之间,双眼裸眼视力C字表在0.8以上,未做过视力矫治手术,未佩戴过角膜塑形镜,无色盲、色弱、斜视,无晕厥、昏迷史。 3.心理要求。对飞行有较强的兴趣和愿望,思维敏捷、反应灵活、动作协调,性格开朗、情绪稳定、有敢为精神,形象气质好。 4.文化要求。普通高中毕业男生须为首选物理类或选科有物理考生,外语语种为英语或俄语,预期高考成绩达到本省(自治区)特殊类型控制分数线;军队院校毕业学员所学专业须为理学、工学或者军事学,预期能够取得相应学历、学位。 四、报名方式和选拔程序 (一)报名方式 考生参加初选检测前必须进行网上报名。搜索关注“南部战区空军招飞”微信公众号,点击“网上报名”完成注册登记。报名成功后,下载、打印并填写系统生成的《空军招收高中生飞行学员初选参检表》,经学校盖章后自行保管。 (二)检测选拔流程 1.初选(2025年9月至11月): 由广州选拔中心会同各级教育部门,在部分高中学校设立检测站,对报名学生进行眼科、外科、耳鼻喉科等项目检查,考生由学校组织或自行前往设站学校就近参检。 2.复选(2025年11月至2026年2月): 广州选拔中心设立复选站,根据考生高中阶段学习成绩和学校评价,遴选预估高考成绩达到特殊类型招生控制线的学生进行招飞医学选拔、心理选拔和政治考核。 3.定选(2026年3月至7月): 由空军招飞局组织对符合推荐条件的复选通过考生,进行医学选拔和心理选拔,确定合格考生名单。 (三)投档录取 空军招飞为本科提前批录取,不影响其他批次志愿的投档录取。经招飞定选,政治考核、医学选拔、心理选拔全部通过且高考成绩达到本省(区)特殊类型招生控制线的考生方可投档。每年7月,空军招飞局根据各省(区)年度招飞计划,对定选通过考生进行择优录取,并组织入校报到欢送仪式,同时发放录取通知书。 五、空军航空大学简介 空军航空大学主校区坐落在“北国春城”吉林长春,是军队“2110工程”重点建设院校,是我军飞行人才培养的主阵地,前身是1946年3月创办的东北民主联军航空学校。70多年来,先后培养14万余名军事航空人才,其中飞行学员近8万名,涌现出战斗英雄王海、试飞英雄李中华、航天英雄杨利伟、女航天员刘洋等一大批英雄模范人物,300余名毕业学员成长为共和国将军。大学被誉为“飞行员的摇篮”、“英雄的摇篮”、“航天员的摇篮”和“将军的摇篮”。 六、培养模式及相关待遇 招收的高中生飞行学员入空军航空大学后,实行3个月考察期,合格者取得学籍、军籍。具体采取两种培养模式: (一)军事高等教育模式(4年) 主要进行本科基础教育和教练机飞行训练,根据身体条件等因素,区分不同机种进行培养,毕业达到培训要求的,获得大学本科学历和学士学位,授予相应军衔,成为飞行军官。如因身体或技术原因不适合继续学习飞行的,转入其他军队院校学习航空管制、航空兵参谋等地面本科专业,总学制4年。 (二)“3+1”军地联合培养模式 在北京大学、清华大学、北京航空航天大学学习3年,在空军航空大学学习1年。 1.选拔程序。根据教育部、公安部、军委政治工作部下达的联合培养计划,空军从招收的物理类高中生飞行学员中遴选确定预选对象,组织到空军航空大学进行军政训练和体验飞行,综合择优录取高考成绩优异、体验飞行合格的学员,于9月上旬入北京大学、清华大学、北京航空航天大学联合培养。 2.相关待遇。联合培养飞行学员注册空军航空大学和地方高校“双学籍”,学历本科。在地方高校学习期间,享受军队院校飞行学员相关待遇。毕业考核合格的,颁发空军航空大学和地方高校同时具印的大学本科毕业证书,并按规定授予相应学士学位。 七、政策解答 我们整理了学生和家长可能存在的疑虑共15条,进行了专业的政策解答,快看看有没有你想了解的吧:





































